RK3588是一款低功耗、高性能的处理器,适用于基于arm的PC和Edge计算设备、个人移动互联网设备等数字多媒体应用,RK3588支持8K视频编解码,内置GPU可以完全兼容OpenGLES 1.1、2.0和3.2。RK3588引入了新一代完全基于硬件的最大4800万像素ISP,内置NPU,支持INT4/INT8/INT16/FP16混合运算能力,支持安卓12和、Debian11、Build root、Ubuntu20和22版本登系统。了解更多信息可点击迅为官网
【粉丝群】824412014
【实验平台】:迅为RK3588开发板
【内容来源】《iTOP-3588开发板快速测试手册》
【全套资料及网盘获取方式】联系淘宝客服加入售后技术支持群内下载
【视频介绍】:【强者之芯】 新一代AIOT高端应用芯片 iTOP -3588人工智能工业AI主板
烧写Debian系统镜像,Debian系统镜像在网盘资料“iTOP-3588开发板\01_【iTOP-RK3588开发板】基础资料\06_iTOP-RK3588开发板Linux镜像\02_Debian镜像”目录下,本小节测试debian系统。

烧写Debian镜像,系统启动以后如下图所示:
命令行终端显示如下:

Debian 系统分为稳定版本,测试版本,不稳定版本,具体的版本号以及代号如下图所示:

查看内核和 cpu 信息,输入如下命令:
uname -a
查看操作系统信息:
cat /etc/issue
查看环境变量信息:
env

背光的亮度设置范围为(0--255),255 表示亮度最高,0 表示关闭背光亮度。进入系统后在终端输入如下命令进行背光测试。
输入以下命令查看当前屏幕背光值
cat /sys/class/backlight/backlight/brightness
输入以下命令设置背光熄灭
echo 0 >/sys/class/backlight/backlight/brightness
输入以下命令设置背光亮起
echo 200 >/sys/class/backlight/backlight/brightness

首先启动开发板,通过调试串口登录到开发板上,如下图所示:
然后在串口终端输入“cat /proc/bus/input/devices”命令,查看Linux系统的输入设备,如下图所示:
从上图可以看到用户按键的事件号是event1,然后在串口终端输入“od -x /dev/input/event3”命令,接下来按下开发板上的按键(VOL+或者VOL-或者HOME或者BACK),可以看到获取到的按键上报数据(十六进制方式),运行结果如下图所示:

首先准备一个千兆路由器,一根千兆网线,如下图所示,这俩个网口都可以连接外网,将网口通过网线连接到路由器的千兆口。

在串口终端也可以查看IP地址,可以根据自己的需求选择连接的网口并使用命令查看网口的IP,如下图所示:
ifconfig eth1 //查看网口1的IP
ifconfig eth0 //查看网口0的IP

输入以下命令对网口的连通性测试,俩个网口都支持连接外网。
ping -I eth1 -c 10 www.baidu.com
ping -I eth0 -c 10 www.baidu.com


方法一:命令行的方式测试WIFI
输入以下命令查看网络设备,如下图所示 :
nmcli dev

输入以下命令开启wifi
nmcli r wifi on

输入以下命令扫描wifi
nmcli dev wifi
输入以下命令连接wifi
nmcli dev wifi connect "wifi名" password "密码"
作者连接手机的热点,输入以下命令:
nmcli dev wifi connect "Redmi Note 11 5G" password "123456789"

然后使用“ifconfig”命令来查看是WIFI设备是否获取到了IP,连接成功如下如图所示:
然后分别使用以下命令禁止eth0和eth1设备,如下图所示:

最后使用命令“ping www.baidu.com”来ping百度的ip地址,如下图所示就成功了。

方法二:图形界面的方式测试WIFI
Debian桌面启动后,如下图所示:

然后点击右下角的网络图标,可以看到搜索到的WIFI如下图所示:

点击要连接的wifi会弹出输入密码的界面,输入密码之后,点击连接。连接成功之后,可以打开网页来进行测试,如下图所示:

将U盘插入对应的USB接口之后,打印信息如下图所示:


可以看到u盘挂载到了“/media/linaro/G”目录下。使用以下命令查看U盘内的文件信息,如下图所示:
ls /media/linaro/G/

至此U盘测试就完成了。
1、 将TF卡(TF卡的格式必须为FAT32格式,大小在32G以下)插到开发板的TF卡插槽,正常情况下串口打印信息如下图所示:

2、 手动挂在到指定的文件夹,输入以下命令查看挂载目录:
df -h
3、 进入到Tf卡挂载目录,查看如下图所示:

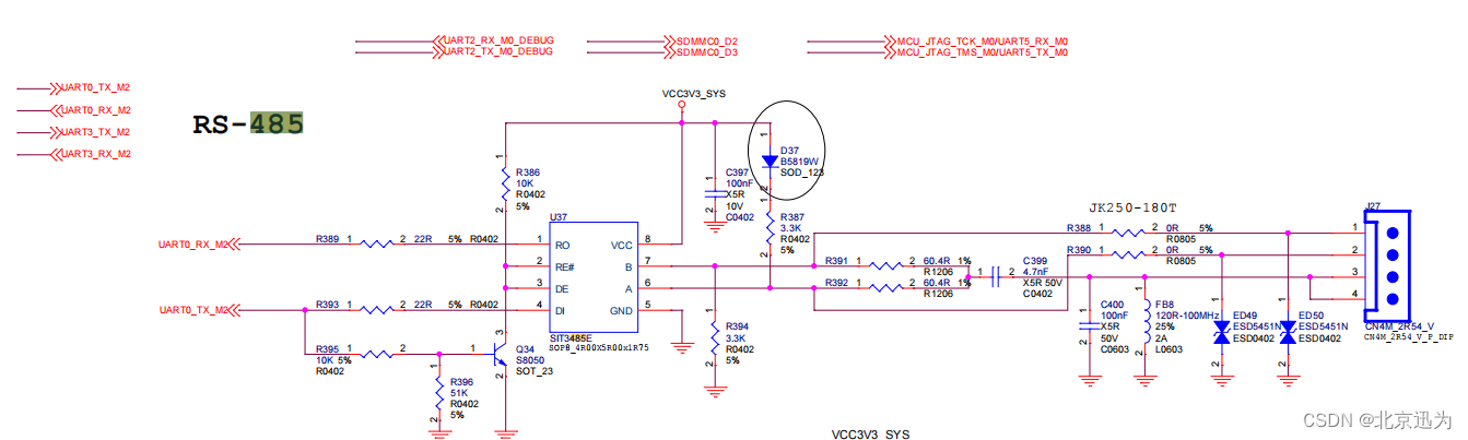
本章节配套资料在网盘资料“ iTOP-3588开发板\02_【iTOP-RK3588开发板】开发资料\09_系统外设功能测试\03_Debian系统测试配套资料\01_485测试配套资料”目录下。
485电路图如下图所示:

由原理图可知,485使用串口0,可以通过/dev/ttyS0来控制。接下来使用USB转RS485模块进行测试。USB转RS485模块如下图所示:


由原理图可知,开发板底板上2号引脚是RS485_A D+,1号引脚是RS485_B D-,3号引脚连接地,然后将 123引脚连接到 USB转RS485模块上,A接A,B接B,如下图所示:

USB转RS485模块的usb端口连接到电脑上。
注意:默认波特率为115200!
在测试之前需要安装Debian系统的编译器gcc,安装命令如下:
apt-get update
apt-get install gcc

安装完成之后将“iTOP-3588开发板\02_【iTOP-RK3588开发板】开发资料\09_系统外设功能测试\03_Debian系统测试配套资料\01_485测试配套资料”路径下的uarttest.c文件通过TF卡或者U盘的方式拷贝到开发板的opt目录下,拷贝完成如下图所示:

然后使用gcc进行编译,编译完成如下图所示:
gcc -o test_485 test_485.c

输入以下命令,开发板发送数据,如下图所示:
./test_485 /dev/ttyS0 send 123456789
电脑端接收到信息,如下图所示:

输入以下命令开发板接收数据,如下图所示:

电脑端发送数据,如下图所示:

开发板收到数据,如下图所示:

485测试完毕。
配套资料在网盘资料“iTOP-3588开发板\02_【iTOP-RK3588开发板】开发资料\09_系统外设功能测试\03_Debian系统测试配套资料\04_4G模块测试配套资料”目录下。
iTOP-3588开发板上预留了一个4G /5G接口,可以连接迅为提供的 EM05-CE模块(全网通4G模块)。

首先准备一个 EM05-CE模块连接到iTOP-3568开发板的 PCIE 接口上,然后准备一个 4G天线,接到 EM05-CE模块的天线座上面,然后插入一张能联网的 SIM 卡,如下图所示:
拷贝网盘资料“iTOP-3588开发板\02_【iTOP-RK3588开发板】开发资料\09_系统外设功能测试\03_Debian系统测试配套资料\04_4G模块测试配套资料”目录下的quectel-CM脚本到开发板上,如下图所示:

然后执行以下命令运行连接脚本,如下图所示:
./quectel-CM &

输入命令“ifconfig”会有 wwan0 出现,如下图所示:

然后输入以下命令,ping一下百度的ip,可以看到已经能上网了,如下图所示:
ping www.baidu.com

测试流程如下:
iTOP-3588开发板支持can接口,底板上can接口如下图所示:

本次测试使用了 usbcan 调试分析仪作为测试设备,将 usbcan 调试分析仪通道一的 L 连到开发板的L, 将通道一的 H 连到开发板的H,如下图所示:

输入以下命令,查询当前网络设备,如下图所示:
ifconfig -a

输入以下命令关闭CAN,如下图所示:
ip link set can0 down

输入以下命令,设置 can0 仲裁段1M波特率,数据段3M波特率如下图所示:
ip link set can0 type can bitrate 1000000 dbitrate 3000000 fd on
输入以下命令,打印can0信息,如下图所示:
ip -details link show can0

输入以下命令打开 can0 通道,如下图所示:
ip link set can0 up

自此开发板的基础配置就完成了,然后是模式的选择。 首先将iTOP-3568开发板作为接收端,使用如下命令:
candump can0 &
然后在 PC 端 usbcan 的上位机发送数据如下图所示:

上位机的数据发送后,开发板的终端会收到相应的数据,如下图所示:

接下来将iTOP-3588开发板作为发送端,使用如下命令发送相应的数据:
cansend can0 123#DEADBEEF

然后在 usncan 的 Windows 上位机会返回如下信息:

至此,can功能测试完毕。
iTOP-3588开发板使用SATA硬盘时需要用到SATA线和电源线(默认不提供,需要自行准备),注意: 为防止烧坏的情况发生,板子请先断电再接上SATA硬盘。
SATA线如下图所示:

电源线如下图所示:

iTOP-3588开发板连接硬盘如下图所示:

硬件接好后,开发板上电,会挂载到在/media/linaro/的一个子目录下,这里就不再截图。
磁盘驱动器的速度是以一个单位时间内读写数据量的多少来衡量的。DD 命令是一个简单的命令行工具,它可用对磁盘进行任意数据块的读取和写入,同时可以度量读取写入的速度。 iTOP-3588 开发板支持 M.2 接口的固态硬盘,这里以爱国者固态硬盘 P2000 为例,启动前将固态硬盘插入 M.2 接口(在开发 板的背面),如下图所示:

pci 是一种总线,而通过 pci 总线连接的设备就是 pci 设备。 输入以下命令显示所有的 pci 设备信息
PC常用的设备很多都是采用 pci 总线,如:网卡、存储等。
lspci

输入以下命令查看生成的设备节点
ls /dev/nvme0*
输入以下命令挂载固态,将固态硬盘挂载到/nvme/目录下,挂载目录可以随意指定,如下图所示:
mkdir nvme
mount /dev/nvme0n1p1 /nvme/
cd /nvme/
ls

挂载完成之后,使用df -h命令如下图所示:
df -h
开发板支持HDMI接口,首先准备一个HDMI接口的屏幕,如下图所示:

开发板上的hdmi接口如下图所示,连接下图中的任意一个HDMI TX接口,均可显示:

然后使用购买开发板配套的hdmi线,将这俩接口连接起来,屏幕便可显示。
如果将两个HDMI 接口同时接上屏幕,默认会双屏异显,一个主屏幕一个副屏幕。

Linux 系统下分为系统时钟和硬件时钟。分别使用 date 和 hwclock 命令查看。系统时钟在系统断电以后会丢失,硬件时钟在有纽扣电池的情况下,系统断电,时钟不会丢失。在系统每次启动的时候,系统时钟会和硬件时钟进行同步。
首先给开发板上电启动,然后通过调试串口登录到开发板上,如图所示:

查看系统时钟在串口终端输入“date”命令,运行结果如图所示:

查看硬件时钟,在串口输入“hwclock”命令,运行结果如图所示:

也可以使用 date 命令来设置系统时间,例如在串口终端输入“date -s "2022-5-09 17:30:00"”,就是设置系统时间为 2022 年 5月9号17:30:00,运行结果如图所示:

可以使用“hwclock -w”命令把当前系统的时间同步到硬件时钟里面,运行结果如图所示:

iTOP-rk3588 支持 OV5695 MIPI 摄像头,同时也支持 UVC 摄像头。首先来测试一下UVC 摄像头,将USB 摄像头插入开发板,将自动安装 uvc 驱动。
摄像头识别检测
v4l2-ctl --list-devices

由上图可知,查看设备结点,可见/dev/video21和22 为 USB 摄像头结点
查看摄像头支持的格式
v4l2-ctl --list-formats-ext -d /dev/video21

摄像头采集格式查询
v4l2-ctl -V -d /dev/video21

Debian系统默认已经安装了“cheese”摄像头测试软件。在终端输入“cheese”命令打开该工具,就可以显示摄像头的摄像信息了如下图所示:

开发板默认支持摄像头接口。摄像头接口是一个20PIN,间距为2.0mm的双排插针,链接的时候需要注意防呆箭头,也就是模块上的三角对应底板插槽里面的三角,
迅为提供的OV5695摄像头模块如下图所示。


摄像头识别检测
v4l2-ctl --list-devices

查看摄像头支持的格式
v4l2-ctl --list-formats-ext -d /dev/video11

摄像头图像预览
gst-launch-1.0 v4l2src device=/dev/video11 ! \video/x-raw,format=NV12,width=800,height=1280,framerate=30/1 ! autovideosink

配套资料在网盘资料的“iTOP-3588开发板\02_【iTOP-RK3588开发板】开发资料\09_系统外设功能测试\03_Debian系统测试配套资料\05_看门狗测试资料”目录下。
看门狗是嵌入式系统中经常使用的功能,iTOP-3568中看门狗的设备节点为/dev/watchdog设备文件。
在测试之前需要安装Debian系统的编译器gcc,安装命令如下:
apt-get update
apt-get install gcc
安装完成之后,将配套资料里面的watchdog.c文件通过U盘拷贝到开发板上,拷贝完成如下图所示:
![]()
然后使用以下命令对watchdog.c进行编译,编译完成如下图所示:
gcc -o watchdog watchdog.c
并赋予权限,如下图所示:

测试程序第一个参数为看门狗设备节点,第二个参数为看门狗重启时间,输入以下命令运行程序。
./watchdog /dev/watchdog 5
程序执行之后,如下图所示,程序会先启动看门狗,然后喂狗,最后停止喂狗,开发板重启。表明看门狗开启喂狗,喂狗重启功能都是正常的。

耳机测试资料在网盘资料“iTOP-3588开发板\02_【iTOP-RK3588开发板】开发资料\09_系统外设功能测试\03_Debian系统测试配套资料\06_耳机测试配套资料”目录下。
iTOP-3588开发板板载耳机接口,如下图所示:
Debian系统默认会将声卡配置好,将测试音频通过U盘拷贝到开发板的根目录下,如下图所示:
![]()
然后输入以下命令播放,可以听到耳机里面发出声音。
aplay 1.wav
按“ctrl + c”来停止。
iTOP-3588开发板板载麦克风接口,如下图所示,将麦克风连接到此接口。

输入以下命令开始录音,录音时间为 10 秒钟,保存为“test.wav”。
arecord -d 10 -f cd -r 44100 -c 2 -t wav test.wav
使用以下命令,用耳机播放刚刚录制的文件,耳机会传来刚刚录制的声音。
aplay test.wav
至此,声卡麦克和耳机测试完毕。
iTOP-3588开发板板载喇叭接口,如下图所示,将喇叭接到此接口。

Debian系统默认会将声卡配置好,首先将测试音频通过U盘拷贝到开发板的根目录下,如下图所示:
![]()
输入以下命令播放,可以听到耳机里面发出声音。
aplay 1.wav

可以按“ctrl + c”来停止
下面简单测试 eMMC 的读写速度,以读写 ext4 文件系统为例。注意:为确保数据准确,请重启开发板后测试读取速度。
dd if=/dev/zero of=/test bs=1M count=500 conv=fsync//写入测试
\
dd if=/test of=/dev/null bs=1M //读取测试
Debian系统启动进入到debian的图形界面中,点击右上角的蓝牙图标,选择设备选项,对外部蓝牙设备进行连接,如下图所示:


然后通过手机蓝牙向开发板传送图片,发送完成如下图所示:

至此,蓝牙测试完成。
注:主机不能同时接多个视频线,且不能使用转接头。
将HDMI_RX与电脑端口连接,如下图所示:

HDMI-IN 设备在内核中会被注册为video设备,生成的节点如:/dev/video20,输入以下命令查看hdmiin生成的设备节点:
v4l2-ctl --list-devices

按照下图路径,打开Qt V4L2 test Utility应用:

点击左上角蓝色文件夹图标,选择video20打开,如下图所示:

打开后,点击左上角绿色运行图标即可显示HDMI桌面。

桌面显示如图所示:

查询NPU驱动版本
cat /sys/kernel/debug/rknpu/driver_version

查询NPU利用率
cat /sys/kernel/debug/rknpu/load

查询NPU电源状态
cat /sys/kernel/debug/rknpu/power

打开/关闭NPU电源
echo on > /sys/kernel/debug/rknpu/power
echo off > /sys/kernel/debug/rknpu/power

PWM 提供了用户层的接口,在 /sys/class/pwm/ 节点下面,PWM 驱动加载成功后,会在 /sys/class/pwm/ 目录下产生 pwmchipX 目录,如下图所示:

设备树中打开了3个 PWM,系统会将已经打开的 PWM 按照 PWM 编号顺序放置在/sys/class/pwm 目录,此处 pwmchip0 对应的是 PWM1,pwmchip1 对应 PWM12,pwmchip2 对应 PWM15,其中蜂鸣器使用的是PWM15 ,我们进入到 pwmchip2 目录,如下图所示:

使用以下命令测试蜂鸣器:
echo 0 > /sys/class/pwm/pwmchip2/export
echo 366300 > /sys/class/pwm/pwmchip2/pwm0/period
echo 260000 > /sys/class/pwm/pwmchip2/pwm0/duty_cycle
echo 1 > /sys/class/pwm/pwmchip2/pwm0/enable //开启
echo 0 > /sys/class/pwm/pwmchip2/pwm0/enable //关闭
修改第二句和第三句命令中的参数以修改 pwm 的占空比来控制蜂鸣器发出声音的大小。
首先使用命令tail -f /var/log/syslog &监控输出,如下图所示:

调用mpi_dec_test,解码视频,将h264转为yuv,如下图所示:
mpi_dec_test -i /oem/200frames_count.h264 -t 7 -n 250 -o /test.yuv -w 640 -h 480


调用mpi_enc_test,编码视频,将yuv转为h264,如下图所示:
mpi_enc_test -i /test.yuv -t 7 -n 250 -o /test.h264 -w 640 -h 480 -fps 25

