锂电池是一种新型的可充电电池,其具有体积小、重量轻、容量大耐用性强等特点,因此被广泛应用于手机、笔记本电脑、移动电源等电了设备上。
充电原理是指电池在充电过程中,用电流将锂离子从外部电源输入电池,使其形成 一个电荷差,实现充电。
锂电池充电原理是采用化学反应,将外部电源的电能转变成化学能,电子从外部电源经过充电控制器和晶体管进入电池,电池内部的锂离子运动到正极和负极,形成电荷差。
锂电池充电时,负极的锂离子从电池正极转移到负极,由此产生电荷差,负极的电荷量减少,正极的电荷量增加,实现了锂电池充电。而当电池电荷量满时,锂离子就不会再从正极转移到负极,从而完成充电。锂电池的充电电流一般为 0.1C-1C,即电池容量的 0.1 到 1倍之间。
锂电池充电原理虽然简单,但是充电过程中有一些细节问题需要注意,比如电池充电电压、充电电流、温度等,由于锂电池容量的原因,充电时可能出现过充、过流、过温等问题,所以,定要注意电池的安全性,务必选择正规的充电器,避免过度充电。
今天给大家介绍一款500mA 线性锂电充电芯片 DP4054
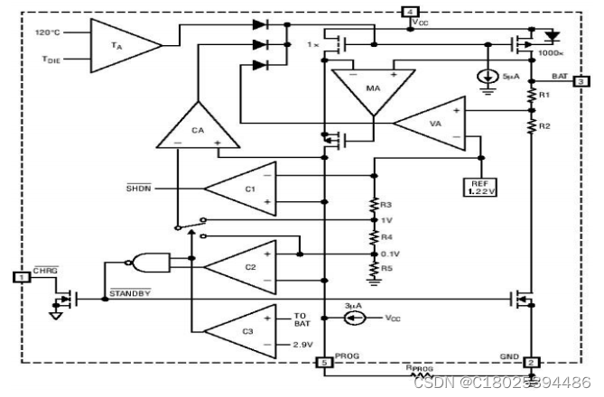
DP4054 是一款完整的采用恒定电流/恒定电压单节锂离子电池充电管理芯片。其 SOT 小封装和较少的外部元件数目使其成为便携式应用的理想器件,DP4054 可以适合 USB 电源和适配器电源工作。
由于采用了内部 PMOSFET 架构,加上防倒充电路,所以不需要外部检测电阻器和隔离二极管。热反馈可对充电电流进行调节,以便在大功率操作或高环境温度条件下对芯片温度加以限制,充电电压固定于4.2V,而充电电流可通过一个电阻器进行外部设置。当充电电流在达到最终浮充电压之后降至设定值 1/10 时,DP4054 将自动终止充电循环。
当输入电压(交流适配器或 USB 电源)被断开时,DP4054 自动进入一个低电流状态,将电池漏电流降至 3uA 以下。也可将 DP4054 置于关断模式,从而将供电电流降至 45uA。DP4054 的其他特点包括充电电流监控器、欠压闭锁、自动再充电和一个用于指示充电结束和输入电压接入的状态引脚。
主要特性
-充电电流最大可调整到 500MA;
-无需 MOSFET、检测电阻器或隔离二极管;
-热带保护的恒定电流/恒定电压操作最大限度保证充电速度而无过热的危险;
-直接从 USB 端口给单节锂离子电池充电;
-精度达到±1% (±42mV)的 4.2V 预设充电电压
-2.9v 的涓流充电门限,支持 0V 电池充电
-待机模式下的供电电流为 75uA;
-集成完整的充电状态显示,简化外围电路;
-采用 5 引脚 SOT-23 封装。

功能框图

典型应用电路

典型应用
-小风扇、电动牙刷、USB 电器
-充电座、电动工具
-蓝牙应用、适配器电源
另外为了配合市场需求,增加了一款高压版本-DP4054H,VCC耐压可达36V。
无需 MOSFET、检测电阻器或隔离二极管;
热带保护的恒定电流/恒定电压操作最大限度保证充电速度而无过热的危险;
直接从 USB 端口给单节锂离子电池充电;
精度达到±1% (±42mV)的 4.2V 预设充电电压
2.9v 的涓流充电门限,支持 0V 电池充电待机模式下的供电电流为 75uA;
输入电压 OVP 过压保护电压 6.1V;
集成完整的充电状态显示,简化外围电路。