那么什么是版本控制器?版本控制器是一个管理系统,用来记录每次的修改以及版本迭代(每次的版本数据)
要想使用git的版本控制,就需要创建一个git仓库,只有在仓库中的文件才会被git追踪管理
将当前所在目录初始化成git仓库:
git init
此时目录下会多出一个.git文件

使用git config进行配置
git config user.name "用户名"
git config user.email "邮箱地址"
这两个配置项必须与git远程仓库对应
查看配置项
git config -l

删除配置
git config --unset user.name
git config --unset user.email
使用--global选项选项,将配置应用于本地的所有git仓库:
git config --global user.name "用户名"
git config --global user.email "邮箱地址"
相应的,要删除全局的配置,只需要在删除命令中加上--global选项
查看一下git的目录树

我们不能修改.git下的所有文件,也不能更改.git的目录结构,这将导致git出错
在.git所在目录下创建了文件,文件会受到git的版本控制吗?

解释之前先说明两个概念:
工作区与版本库的关系:

版本库中,stage被称为暂存区,也叫索引index。此外还有一个master分支,由HEAD指针指向
工作区中的修改(新增、修改、删除)不会受到git的追踪
执行add命令后,git会将工作区中的修改写入暂存区
执行commit后,git会将暂存区中的修改提交到master分支中,此时修改真正地被写入版本库,这些修改才会受到git的追踪控制
此外,版本库中还有一个分区:objects对象库。对象库中存在多个对象,所有对工作区的修改都会被写入到这些对象中(这些对象保存了工作区的修改)
可以注意到暂存区和master都是目录树的结构,其中存储了文件,而这些文件中存储了对象库中对象的指针。也就是说,暂存区和master通过保存对象库中的对象指针,以表示当前的状态
执行add将修改暂存区的目录树,使之索引到对象库中的对象
执行commit操也修改master的目录树,使之索引到对象库中的对象
将工作区中的修改写入暂存区中
git add filename [filename]
可以使用git add .,表示将当前目录下的所有修改写入暂存区中
将暂存区中的修改写入master分支(本地仓库)中
git commit -m "描述此次提交的目的"
使用git commit时,需要带上-m选项并输入此次提交的目的
如果直接输入git commit,我们将进入vim编辑器并输入此次提交的目的。显然直接使用-m选项是更方便的
打印时间从近到远的commit记录,记录包含了每次提交的提交目的
git log

其中commit id是经过hash得到的定长字符串。对于git log命令,携带--pretty=oneline选项,将简化打印的内容为一行

再创建两个文件,将其commit到仓库中

此时观察.git的目录结构

其中新增了index文件,即暂存区。执行add操作后,暂存区保存了工作区的修改,所以此时出现了index文件
此外还有存在一个HEAD文件
cat一下HEAD文件,发现指向了仓库中的master文件,也cat一下master文件

发现master文件保存了commit id,该commit id为最近一次commit操作的id
首先,master和index中保存着对象指针,指针指向的对象存储了工作区中的修改信息
所以commit id是一个指针,前两位为目录名,剩下的数字为文件名,这些文件存储在.git的objects目录下,可以在objects目录中找到对应文件
使用命令,打印object的信息
git cat-file -p commit id
-p选项可以将打印信息简化

(似乎不使用-p还无法打印信息)
可以看到object中记录了执行commit操作的用户名与邮箱,以及上一次的commit id
第一行还有一串commit id,git cat-file下,看看是什么

可以看到,该对象似乎保存了工作区中每个文件的object指针,每个文件对应的object中保存了文件的修改信息

ReadMe文件中,确实只有"hello git"这串字符串
总结一下,object保存了每次的commit信息,以及工作区中每个文件的修改信息。如何获取object的指针?master文件保存了最近一次commit对应的object指针,也保存了上一次commit的object指针
注意:要想将工作区中的修改提交到版本库中,必须先执行add将修改提交到工作区,再执行commit将修改提交到版本库,这两个操作不能颠倒
git追踪管理的不是文件,而是每一次的修改
修改ReadMe文件,使用git status命令查看当前仓库的状态

打印信息说,我们修改了ReadMe文件,但是暂存区中没有文件(no changes added)需要被提交
因为我们没有执行add
使用以下命令,查看工作区与暂存区中[某个文件]的差异
git diff [filename]

打印的是unix通用的diff格式:
---和a表示改动前,+++和b表示改动后
-1表示第一行为改动前的内容,+1表示之后的一行为改动后的内容,2表示改动后的内容到第二行结束
使用以下命令,查看版本库与工作区中[某个文件]的差异
git diff HEAD [filename]

将当前工作区的修改add到暂存区中,执行git status

打印信息说,当前暂存区中的信息已经准备好被提交了(changes to be committed)
并且指明了暂存区中修改的文件为ReadMe
commit之后,再执行commit status

打印信息说,工作区与暂存区都没有发生修改
版本回退本质上是回退版本库中的内容
使用以下命令,进行版本回退
git reset [--soft | --mixed | --hard] [HEAD] -- commit id
其中miexed为默认选项
之前说过,执行了git init后的目录下有三个区域,工作区、暂存区以及版本库(仓库),reset命令的不同选项将不同程度地回退这些区域中的内容
注意:hard选项需要慎用!因为它将回退工作区中的数据!
根据git log打印的commit id,进行hard选项的版本回退,使ReadMe中只有"hello git"

可以看到之前有的"appending…“消失,只剩下"hello git”,并且日志也进行了回退
如果你有回退之前的commit id,你甚至可以撤销回退,回退之前的回退

该commit id为回退之前的id,此时成功撤销了回退
同时日志的回退也被撤销了

如果想要撤销回退,执行git reflog可以查看所有add和commit的信息,其中就包含了commit id的前7个字符,使用commit id的前7个字符也能进行执行/撤销回退

而一旦找不到commit id,将无法执行/撤销回退的操作
为什么git的回退这么快?因为回退只是修改了master保存的指针
master存储了最近一次的commit id,也就是object指针。object对象记录了每一次的修改操作。版本回退本质上是在修改master的值,使master指向不同的object指针。此时仓库中最近一次的commit操作就被修改,最近一次的commit不同,仓库中的数据就不同
撤销操作的本质:防止错误的代码从版本库中被push到远程仓库中
用code表示错误的代码,那么将出现以下三种情况
| 工作区 | 暂存区 | 版本库 | 解决方法 |
|---|---|---|---|
| code | git checkout – | ||
| code | code | git reset + git checkout --或者git reset --hard | |
| code | code | code | git reset --hard,前提条件: commit之后没有push |
情况一:只有工作区需要回退代码
执行命令,将工作区的文件回退到最近一次add的状态,也就是和暂存区一致
git checkout -- filename
注意,必须要加上--,否则命令的效果完全不一样!

情况二:工作区和暂存区都需要回退代码
先修改ReadMe中的内容,添加"code"并且add修改到暂存区中

两种解决方法:
执行hard回退命令,使工作区与暂存区中的代码和版本库一致
git reset --hard HEAD filename

注意,git reset --hard不能回退指定文件,只有mixed模式能回退指定文件!
另一种方法:将情况二转换成情况一
执行命令,使暂存区中的代码回退,与版本库中的代码一致
git reset HEAD filename
HEAD指针指向了master分支,而master分支保存版本库的最近一次修改,即最新版本
所以git reset HEAD将使版本库和暂存区回退到当前版本,而版本库本来就是当前版本,所以只有暂存区回退到了当前版本
用git status验证:

此时git status说,暂存区中没有修改需要被提交,也就是暂存区的内容和工作区中的内容一致
此时执行git checkout -- ReadMe,使工作区中版本和暂存区中的版本一致即可

情况三:所有区域都需要回退代码
执行命令,将工作区、暂存区以及版本库中的代码回退到上一版本
git reset --hard HEAD^
(其中HEAD,表示上一次修改即当前版本,而HEAD^表示上一个版本,HEAD^^表示上两个版本…)
一般来说都是将代码回退到上一版本,但是具体来说是哪个版本,就需要根据情况决定了

第一种方式:
rm file1
git add file1
git commit -m "delete file1"

可以看到当前版本库中已经没有file1文件了
第二种方式:
其实就是git rm等价于rm+git add
git rm file2
git commit -m "delete file2"

可以看到当前目录只剩下了ReadMe文件
之前说过,HEAD指针指向master分支,master分支存储了一个对象指针,该对象保存了最近一次commit,查看该对象的数据

可以看到该对象中还保存了一个对象指针parent,分支下的每一次commit都有先后时间,根据时间顺序,保存每次修改的对象就形成了一条时间链。parent保存了时间链中,当前对象的上一个对象的指针
通过parent指针,我们就能不断地往前追溯历史commit
我们还可以在master主分支上创建分支,并对该分支提交修改,此时也将形成一条版本链
执行指令,查看当前git仓库中存在哪些分支
git branch -a
-a将显示本地分支与远程分支,默认只显示本地分支

除了master分支,HEAD也能指向其他分支,由HEAD指向的分支被称为工作分支,也就是当前分支
执行命令,创建新的分支:
git brach dev

创建新的分支后的目录结构:

此时.git目录下出现了dev文件,查看该文件中的内容

发现它和master文件的内容一样,由此证明新建分支的数据基于原分支
切换分支
git checkout 分支名

* 在dev之前,说明当前HEAD指针指向了dev分支
也能使用一行命令完成分支的创建与切换:
git ckeckout -b 分支名
在dev分支中,修改ReadMe文件,并切换到master分支,查看ReadMe文件

发现只有在dev分支中才能看见修改后的ReadMe文件,而在master分支中,无法看见修改后的ReadMe文件
说明此次的修改被提交到了dev分支上,对master分支不可见
同理,在dev分支上提交数据后,refs/heads/dev保存的对象指针和refs/heads/master保存的对象指针不再相同

如何合并分支?首先要切回master分支
git checkout master
git merge 分支名

合并分支后,打印信息说,master分支下的ReadMe文件新增了一行数据
不能删除当前所在分支(工作分支),只能删除其他的分支
git branch -d 分支名
合并分支与删除分支的速度非常快。因此,git鼓励我们在分支上完成任务,合并到master分支中再删除分支,这样将更加安全
如果分支执行了add或者commit,但是没有被合并,此时无法使用-d删除该分支(git认为创建出来的分支都是要被merge的,只有在merge分支后,才能删除该分支),只能使用-D强制删除该分支
git branch -D 分支名
在dev分支中修改ReadMe文件,也在master分支中修改ReadMe文件,使两份文件不同
修改完文件我们要进行add和commit,使仓库中两个分支下的文件内容不同

此时执行合并操作

打印信息说合并失败,此时查看ReadMe文件
其中<<<<<到=======之间为当前分支下的数据,========到dev之间为dev分支的数据,两者不相同所以产生了冲突
如何解决冲突?手动解决,在master分支中的冲突文件中保留想要的代码。解决冲突后执行add和commit,此时合并操作才算完成

查看当前日志

使用以下命令,可以以图表的形式看到master分支与dev分支之间的关系
git log --graph --abbrev-commit

如果执行命令
git merge 分支名
调试信息中有"fast-forward"字段时,说明这次的提交为ff模式
该模式的合并无法通过git log --graph --abbrev-commit查看,图中不会出现两个分支合并成一个分支的信息,因此我们无法得知master合并了哪个分支
ff模式的本质是将被合并分支的最近一次提交对象指针写入到master分支的最近一次提交对象指针中

当合并没有发生冲突时,git默认使用ff模式
此外,还有一种模式: no-ff,这种模式的合并可以通过git log --graph --abbrev-commit知道两哪个分支发生了合并
使用no-ff模式的合并:
git merge -no-ff -m "此次合并的目的" 被合并的分支名
由于合并完分支后,还需要进行commit操作,所以需要-m提交信息
master主分支对应着线上环境,必须是十分稳定的,所以提交的代码需要能稳定运行,没有重大的bug
而其他分支则是不稳定,存在bug的。开发人员在这些分支上进行开发,进行一系列测试验证后,就能将其他分支上的代码合并到master分支中
基于分支,我们就能进行同一项目的多人同时开发,同时也演变出了多种分支策略
如果在其他分支中修改了文件,未进行add和commit,此时的操作将不受到git的版本控制,只是单纯的对工作区的修改。切回master分支后,可以在本地看见其他分支对文件的修改
若其他分支修改文件后,进行了add和commit,此时的操作将受到git的版本控制。切回master分支后,无法看见其他分支对文件的修改
如果不进行add和commit,又不想让master分支看见其他分支对文件的修改,可以使用命令
git stash
该命令将保存分支对文件的修改到一个特殊文件中,也就是将修改后的文件添加到git的版本控制中,此时master分支无法看见其他分支对于文件的修改

此时.git的目录树中,多了一个stash文件,用来保存分支中的修改

执行命令,打印stash中保存的修改
git stash list
如果在dev分支中修改了文件,并执行git stash,切出该分支,再切回dev分支
此时分支中的数据和master分支相同,要想恢复之前所做的修改,就需要执行命令,将stash中的修改恢复到分支中
git stash pop

项目上线后可能遇到的场景:存在一个小bug,此时基于master分支创建分支fix_bug进行bug修复,修复成功后在master分支中合并fix_bug分支,项目再次上线
同时,项目的开发也在不断进行中,在发现bug之前,创建了一个分支dev开发新的功能。等到功能开发好时,项目已经不再是当时创建分支时的项目,而是修改了bug后的项目。此时在master分支中合并dev分支将产生冲突

我们不能直接合并dev分支,并在master分支上手动修改文件,这可能导致使修改后的文件出现bug
正确做法应该是:在dev分支上合并master分支并且手动修改冲突,测试没有问题后,再到master分支中合并dev分支
git的全程叫做分布式版本控制系统,版本控制很好理解,如何理解分布式?
一个项目的开发往往需要多人的分工协作,之前所说的git仓库:工作区、暂存区以及版本库都是在本地运行的。一个开发人员对项目进行了修改,另一个开发人员要如何获取到他的修改呢?或者说如何让其他人看到我对项目的修改?
显然只使用本地的git无法解决这个问题。git为我们提供了一个解决方案,使用中央服务器存储git仓库,我们也叫它远程仓库
每个开发人员都能访问到远程仓库,需要开发项目时,从远端仓库将整个仓库拉取下来进行开发。开发完成后,将本地的修改提交到远程仓库中。那么其他开发人员就能通过远程仓库看到你对项目的开发,并且也能拉取你对项目的修改,进一步进行开发
用https克隆远程仓库,注意:不能在拥有.git目录的路径下(已经初始化过本地仓库的地方)克隆仓库!
克隆也能理解为第一次拉取
在远程仓库中可以找到该仓库的链接,通常有https和ssh协议,先演示https协议的克隆,将URL复制下来,执行命令
git clone URL

查看远程仓库的信息
git remote [-v]
直接使用git remote将打印本地仓库中已经配置的远程仓库名字,通常是origin

而git remote -v将查看已经配置的远程仓库列表,以及它们的URL。fetch表示本地拥有远程仓库的拉取权限,push则表示提交权限
用ssh克隆远程仓库:
需要先将本地服务器的公钥放到远端的git服务器中
如何配置git服务器的公钥?
找到个人设置中的相关配置项

点击添加公钥:

在本地服务器中生成公钥与私钥:
进入/~/.ssh目录,如果没有则创建目录
如果目录中没有id_rsa 和id_rsa.pub文件,则执行以下命令
ssh-keygen -t rsa -b 4096 -C "your_email@example.com"
其中-C选项表示添加注释信息,用来表示生成的密钥对的用途,将这个信息设置为自己的邮箱即可
输入命令后一直回车直到能够输入其他命令为止

此时目录下新增两个文件:id_rsa 和id_rsa.pub

生成后,将公钥(id_rsa.pub中的字符)写入git服务器中

此时执行命令,即可克隆仓库
git clone ssh链接

注意:不是将整个本地仓库的修改提交到远程仓库,而是将某个分支的修改提交到远程仓库
克隆完远程仓库后,需要配置user.name和user.email,这两个信息要和git服务器中的信息一致
首先在工作区中修改文件,并add与commit,最后执行push,将版本库中的修改提交到远程仓库
git push 仓库名 本地仓库的分支:远程仓库的分支
push其实做了两步操作:将本地仓库某个分支的修改提交到远程仓库中,将指定分支与远端分支进行合并
其中,仓库名是本地服务器配置的远程仓库的名字,一般是origin
同时指定要push哪个本地分支中的修改到远程仓库中的哪个分支,这两个分支名一般用:隔开,当两者相同时,可以只写一次分支名(github的master分支现在叫做main分支)

此时远程仓库中出现了分支的修改,新增了ReadMe文件

push操作的本质是本地分支与远端分支的交互,交互之前需要先建立连接。一般在克隆仓库时,本地仓库的master分支与远程仓库的master分支就自动建立了连接,可以直接使用git push。而其他分支没有建立连接,需要使用上面的长命令进行push操作
当本地仓库的版本领先于远程仓库的版本,此时进行push操作以推送更新
当远程仓库的版本领先于本地仓库的版本,此时要进行pull操作以同步与远程仓库的版本
假设远程仓库的hello.txt被其他人修改了并且push了,这是修改后的内容

此时我要进行下一步的开发,就必须与远程仓库的版本保持同步
使用pull命令完成同步
git pull 仓库名 本地仓库的分支:远程仓库的分支
pull和push的使用相同,pull其实也进行了两步操作:将远程仓库中指定分支的修改拉取到本地,与本地分支进行合并

创建远程仓库中,可以勾选添加.gitignore文件的选项:指定一些不想被push的文件,这些文件的修改就不会被add到暂存区中,更不会被push到远程仓库中了
在.gitignore文件中的文件不会被git追踪管理,即忽略这些文件,.gitignore文件需要位于git工作区的根目录下
若新建仓库时没有勾选添加.gitignore文件的选项,后续想要添加该文件时,可以直接添加

该文件在工作区的根目录下

此时创建一个以so结尾的文件,并将当前目录下的所有文件add到工作区中,执行git status命令,查看哪些文件的修改需要被commit到版本库中

发现调试信息中,没有a.so文件只有.gitignore文件,说明.gitignore文件生效了
如何强制添加文件到暂存区中,就算该文件在.gitignore中出现?
为add添加-f选项,强制提交修改到暂存区中
git add -f filename

也可以在.gitignore文件中添加规则,使git不要不略某个文件的提交

!表示不忽略该文件的提交
如何判定某一文件是否被忽略?
git check-ignore -v filename

打印信息说,该文件被第三行的规则忽略了
git config --global alias.别名 '原名(不需要加git)'
给status起别名

使用标签可以方便的查看信息,以及记录一些有意义的信息
执行命令,为最近的一次commit将被打上指定的标签
git tag 标签名
查看所有标签
git tag

.git的目录树中也出现了相应的目录,查看该文件

发现该文件存储了最近一次的commit id
为指定的commit打标签,先通过git log --pretty=oneline --abbrev-commit,列出所有commit id,找到想要打标签的commit id

执行
git tag 标签名 commitid
执行命令,为commit打标签并添加注释:
git tag -a 标签名 -m "注释内容" commit id
执行命令,查看标签的注释:
git show 标签名
git show将显示对应commit的详细信息,如果该commit的标签有注释,那么也将一起展示,如果没有则只显示其他信息

删除标签:
git tag -d 标签名
git push 仓库名 标签名
推送所有标签:
git push 仓库名 --tags

删除远端仓库的标签(首先要先删除本地仓库的标签)
git push 仓库名 :标签名
开发者1在dev分支下的hello.txt文件中添加"111",开发者2在dev分支下的test文件中添加"222"
先在远端仓库中添加新的分支

接着在两个开发者的机器上执行git pull,获取最新的仓库版本(新的分支)
但是执行git branch后,无法看到新的分支。这是因为远端的分支与本地的分支没有关系,所以就算拉取了,也不会执行分支合并的操作。使用git branch -r选项就能看到远端的分支

此时我们要在本地手动创建名字相同的分支,并将本地分支与远端分支建立连接
执行命令建立连接
git checkout -b 本地分支名 仓库名/远端分支名
除此之外,使用其他命令也能达到同样效果(前提是dev分支不存在)
git branch 本地分支名 仓库名/远端分支名v
git checkout 本地分支名
若dev分支存在,则执行
git branch --set-upstream-to=仓库名/远端分支名 本地分支名
git checkout 本地分支名

执行git branch -vv可以查看本地仓库与远端仓库的连接
为什么要建立连接?这样可以直接使用git push与git pull这样的短命令,而不使用git push origin main这样的长命令
开发者1完成操作,修改文件后add、commit、push三板斧

开发者2执行相同的操作

而开发者2修改完hello.txt却无法提交,原因是此时的远端仓库中hello.txt和开发者2本地仓库最近一次pull的版本不同(开发者1的提交导致版本的不同),此时提交将产生冲突
解决方法是:执行git pull,此时hello.txt文件产生冲突,手动修改冲突并重新add、commit、push即可

最后一步:将dev分支合并到master分支中
有两种方法:
如何提交pr申请?

选择选项,将dev分支合并到main分支中,添加标题和内容后选择reviewers和addignees,点击新建pr
关于reviewers和addignees的区别,可以看这篇博客Git GitHub上的Reviewers和Assignees之间有什么区别|极客笔记 (deepinout.com)
相关人员审查没问题后,就会进行合并操作了
另一种方法是在本地执行merge操作,推荐使用pr合并方式,经过审查员的审查,合并操作会更加安全
首先,执行合并操作的开发人员的本地仓库中,dev分支可能不是最新,此时需要先pull拉取最新版本
git checkout dev
git pull
由于无法保证main分支也是最新的,所以也需要pull
git checkout main
git pull
由于无法保证将dev分支合并到main分支是否会发生冲突,所以先到dev分支下,将main分支合并到dev分支。若发生冲突则手动解决冲突
git checkout dev
git merge main
解决完冲突后,再回到main分支下,合并dev分支
git checkout main
git merge dev
最后进行push操作即可
git push
删除dev分支(可选)
git branch -d dev
可以看到同一分支下的多人协作非常麻烦,产生冲突的概率极大,需要不停的pull解决冲突
所以开发中的多人协作一般是在不同分支下进行的
每个开发者(开发项目的不同功能)对应不同分支,在属于自己的分支上提交自己开发的代码
最后这些代码将合并到main分支下
如:开发者1在feature-1分支下提交file1文件,开发者2在feature-2分支下提交file2文件
开发者1:首先pull更新本地的master分支,然后在本地master分支下,创建feature-1分支,编辑文件file1并进行add和commit操作
git pull
git checkout -b feature-1
此时的push操作比较特殊,不能直接git push,而要执行
git push 远端仓库名 本地分支名
因为此时的远端仓库中没有feature-1分支,我们只是在本地创建了feature-1分支,所以这次的提交需要将整个分支进行提交
总结下:可以在本地创建新分支,也可以在远端创建新分支


开发者2执行与开发者1相同的操作:基于master分支创建新的分支feature-2,在该分支上编写文件file2,并执行add、commit以及push操作,在执行push操作之前需要先pull获取最新的远程仓库
开发过程中可能遇到的场景:开发者1需要帮助开发者2完成后续开发
此时开发者1的本地仓库中没有featrue-2分支,所以需要将该分支拉取下来

解释一下这时的pull为什么只需要使用短链接?
pull操作其实有两种:1. 拉取某一分支下的内容,此时需要使用长连接,如果本地分支与远端分支建立连接后即可使用短连接 2. 拉取仓库中的内容,如新的分支,此时使用短连接即可,但是拉取到的新分支不会和本地分支建立连接
但是拉取操作只是将远端的分支拉取下来,本地没有相应的分支,打印的信息提示我们要在本地创建相同的分支并与其链接
git checkout -b feature-2 origin/feature-2
此时处于feature-2分支下,继续编写该分支下的文件,完成开发者2未完成的代码
最后:将feature-1分支和feature-2分支合并到main分支下
在git服务端分别提交两次pr申请即可
在提交pr申请前,推荐先用其他分支合并main分支,解决可能存在的冲突,再用main分支合并其他分支,此时将不会产生冲突
将远端分支删除后,本地使用git branch -a依然能看到远端分支,如何解决?


使用命令清理远端无用分支即可
git remote prune origin

此时远端分支只有main分支,剩下的本地分支用git branch -d删除即可
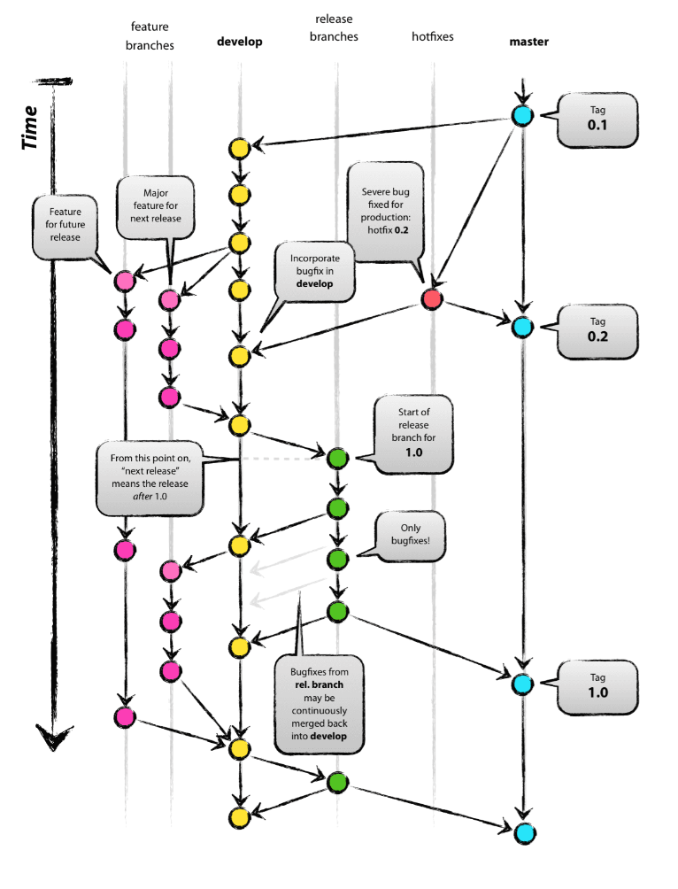
git flow模型是企业级常用的一种git分支设置规范,这只是一种常用的开发模型,并不适合于所有的开发团队。了解它有助于我们理解软件开发的流程

| 分支 | 名称 | 适用环境 |
|---|---|---|
| master | 主分支 | 生产环境 |
| release | 预发布分支 | 预发布/测试环境 |
| develop | 开发分支 | 开发环境 |
| feature | 需求开发分支 | 本地 |
| hotfix | 紧急修复分支 | 本地 |
| master分支 |
feature分支
feature/user_createtime_feature,表示开发人员,开发时间以及所开发的特性develop分支
release分支
release/version_publishtime,表示发布的版本以及发布时间hotfix分支
hotfix/user_createtime_hotfix,表示相关人员,创建时间以及具体的bug