• 【Hadoop实战】Hadoop指标系统V2分析


    Hadoop指标系统V2分析

    架构

    在Hadoop中基于JMX开发了Metrics2版本的指标系统。

    源码包:org.apache.hadoop.metrics2

    预备知识JMX。官方学习地址

    主要组成部分

    • metrics sources:生产和更新指标的地方,提供了一个getMetris接口,用来获取指标值。
    • metrics sinks:汇集指标记录
    • metricsSystem:指标系统会定期轮询指标源,将指标记录汇集给指标sink。提供了一个putMetrics接口,用来接受指标记录。

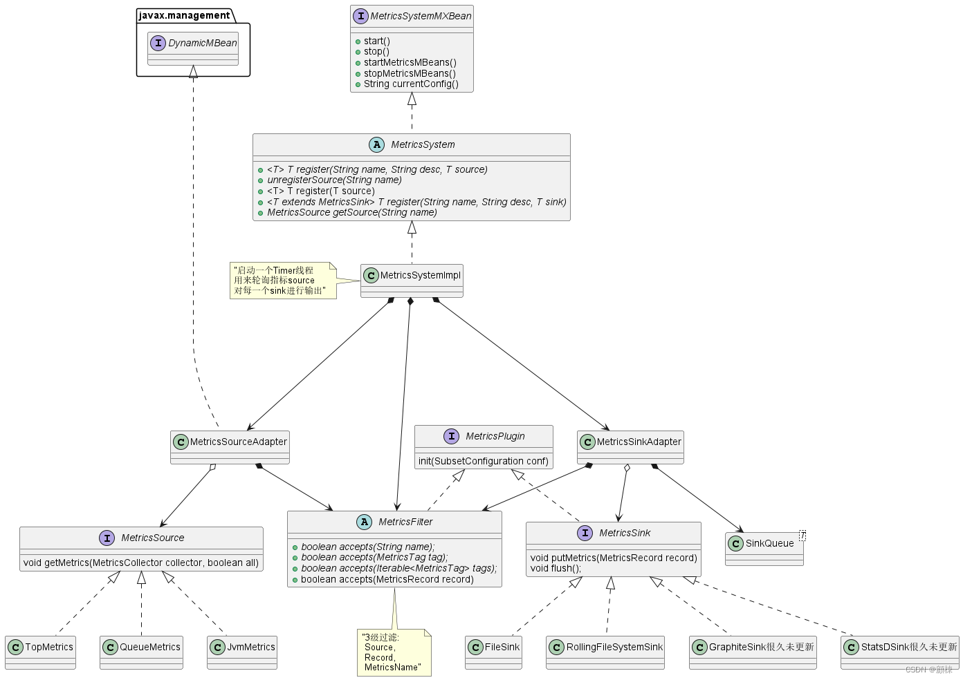
    类图

    在这里插入图片描述

    UML代码作图工具

    PlantUML中文网

    jetbrains IDEA plantuml插件主页

    根据图表解释数据流向

    指标数据的流向,由MetricsSystemImpl中的定时线程timer驱动,去调用每个MetricsSource适配器的getMetrics方法来采集每个指标源中的指标值,将指标数据写入对应的MetricsSink适配器中的SinkQueue队列中(半阻塞队列(生产者为非阻塞队列,消费者为阻塞队列),
    当队列满时,新元素会被丢弃,以便在队列填充事件开始时保留 "有趣 "的元素。)。同时在每个MetricsSink适配器中都有一个sinkThread线程,用来消费SinkQueue队列中的指标数据,构造指标记录存储,存入对应的介质中。

    指标过滤

    支持三个级别的指标过滤,指标源级别,指标记录,指标名称。过滤的成本(内存和CPU)按下方列表顺序增加,

    1. 全局源名称过滤:在调用 getMetrics 时,跳过任何名称匹配的指标源。
    2. 每个指标槽名称过滤:在调用 putMetrics 时,跳过任何名称匹配的指标槽。
    3. 每个指标源的记录过滤:getMetrics 调用中的MetricsRecordImpl.getRecord()调用将跳过任何名称或标记值匹配的记录。
    4. 每个指标槽的记录过滤:在 putMetrics 调用中跳过任何名称或标签值匹配的记录。
    5. 每个源的指标名称过滤:getMetrics 调用中的 MetricsRecordBuilderImpl.add*()调用将跳过名称匹配的任何度量。
    6. 每个槽的指标名称过滤:在 putMetrics 调用中迭代 MetricsRecord时,跳过任何名称匹配的度量。

    JMX的应用

    MetricsSystemMXBean实现JMX MBean接口,以允许现有的JMX客户端(JConsole、jManage等)在运行时停止和启动指标系统或指标源。将实现JMX MBean接口,以允许现有的JMX客户端(JConsole、jManage等)在运行时停止和启动度量系统。

    使用场景:

    1. 基于MXBeanMetricsSystemImpl,主要是为了支持CompositeData类型的数据

    2. 基于DynamicMBeanMetricsSourceAdapter,主要是为了重写getAttribute(String attribute), getAttributes(String[] attributes)getMBeanInfo()方法。

    3. 基于StandardMBeanorg.apache.hadoop.yarn.server.resourcemanager.RMNMInfo。从设计上看,这个简单的实现,没必要使用DynamicMBean那种复杂的实现。

    JDK自带的MXBeans在包java .lang.management中,JVM指标使用到。

    开启指标系统的组件

    2.10.2版本可以开启指标系统的组件角色列表。即为指标命名中的服务名称。

    • WebAppProxyServer

    • SharedCacheManager

    • NodeManager

    • ApplicationHistoryServer

    • JobHistoryServer

    • MRAppMaster

    • SecondaryNameNode

    • DataNode

    • JournalNode

    • Router

    • NameNode

    • ResourceManager

    指标系统启动的入口:DefaultMetricsSystem.initialize("服务名称"),如DefaultMetricsSystem.initialize("ResourceManager");

    指标项说明

    官网说明

    指标分类列表:

    • JvmMetrics
    • rpc
    • RetryCache/NameNodeRetryCache
    • FairCallQueue
    • rpcdetailed
    • namenode
    • FSNamesystem
    • JournalNode
    • datanode
    • FsVolume
    • RouterRPCMetrics
    • StateStoreMetrics
    • ClusterMetrics
    • QueueMetrics
    • NodeManagerMetrics
    • ContainerMetrics
    • UgiMetrics
    • MetricsSystem
    • StartupProgress

    使用HTTP(JMXJsonServlet)获取指标

    接口

    接口类org.apache.hadoop.jmxJMXJsonServlet

    接口地址:

    • `http://节点域名:webapp服务的port/jmx``
    • ``http://节点域名:webapp服务的port/jmx?get=Hadoop:service=ResourceManager,name=RMNMInfo`

    调用方式GET

    查询的逻辑

    1. 创建MBean服务器。
    2. 查询MBean服务器中注册的所有Mbean(指标信息)。
    3. 根据条件过滤指标源Bean下的所有attribute信息,不传入条件默认查询全部指标源beans。
    4. 组织成json返回值。

    数据的来源,以及更新的原理

    对应发现的三类JMX MBeans。

    1. RMNMInfo,去获取所有节点汇报的健康信息,在调用MBean的成员方法时,才回去查询最新的节点数据。
    2. MetricsSourceAdapter,这类的动态MBeans在实现的时候,重写了获取属性的方法,都会去调用updateJmxCache()方法,继而调用updateAttrCacheupdateInfoCache方法,将最新的指标信息构造成Bean的Attribute更新进JMX缓存中,从而返回最新的指标属性值。
    3. MetricsSystemImpl,其中的指标需要在开启指标系统且拥有sink的情况下数据才会进行更新,主要的原因其更新指标的方法sampleMetrics(),依赖于调度线程调度的onTimerEvent()和即时发布指标方法publishMetricsNow()。这两个方法均要求sinks.size() > 0才会指标采样更新。
  • 相关阅读:
    【MAX7800实现KWS20 demo演示】
    172基于matlab的MPPT智能算法
    数据治理-数据仓库和商务智能
    安装Zookeeper和Kafka集群
    Containerd容器运行时的Kubernetes(K8s)环境搭建
    Redis 学习笔记2
    【LeetCode】最长有效括号 [H](动态规划)
    nlp中如何数据增强
    【Leetcode】1027. Longest Arithmetic Subsequence
    .NET使用CsvHelper快速读取和写入CSV文件
  • 原文地址:https://blog.csdn.net/weixin_43820556/article/details/134329339