• Django生鲜蔬菜采购系统-计算机毕设 附源码 24033


    Django生鲜蔬菜采购系统

    目  录

    摘要

    1 绪论

    1.1 研究背景

    1.2国内外研究现状

    1.3论文结构与章节安排

    2 生鲜蔬菜采购系统系统分析

    2.1 可行性分析

    2.1.1 技术可行性分析

    2.1.2 经济可行性分析

    2.1.3 操作可行性分析

    2.2 系统流程分析

    2.2.1 数据流程

    3.3.2 业务流程

    2.3 系统功能分析

    2.3.1 功能性分析

    2.3.2 非功能性分析

    2.4 系统用例分析

    2.5本章小结

    3 生鲜蔬菜采购系统总体设计

    3.1 系统功能模块设计

    3.1.1整体功能模块设计

    3.1.2用户模块设计

    3.1.3 评论管理模块设计

    3.1.4商城管理模块设计

    3.1.5订单管理模块设计

    3.2 数据库设计

    3.2.1 数据库概念结构设计

    3.2.2 数据库逻辑结构设计

    3.4本章小结

    4 生鲜蔬菜采购系统详细设计与实现

    4.1用户功能模块

    4.2 卖家功能模块

    4.3管理员功能模块

    5系统测试

    5.1系统测试的目的

    5.2 系统测试用例

    5.3 系统测试结果

    结论

    参考文献

      

    摘要

    随着互联网经济与技术进程的不断推进,网上购物方式受到公众的普遍关注和欢迎。传统的生鲜蔬菜线下销售模式缺陷不断暴露,难以满足公众不断加快的生活节奏和生活方式的需求。本文根据目前大众的实际需要,根据网上商城的特点、现状以及主要功能,使用Django框架设计实现一个生鲜蔬菜采购系统,使用本销售系统来提高生鲜蔬菜的销售能力,为人们的生活带来便利。本文深入分析了传统生鲜蔬菜销售模式的现状和存在的问题,讨论并研究了网上销售平台的设计目标和总体架构,详细分析了用户需求和系统功能,结合实际情况对系统进行了准确设计。

    关键词:线上系统;Django;生鲜蔬菜采购 

    Abstract

    With the continuous advancement of the Internet economy and technology, online shopping methods have received widespread attention and welcome from the public. The shortcomings of the traditional offline sales model for fruits and vegetables are constantly being exposed, making it difficult to meet the accelerating pace and lifestyle needs of the public. This article is based on the actual needs of the general public and the characteristics, current situation, and main functions of online shopping malls. Using the Django framework, a fresh vegetable procurement system is designed and implemented to improve the sales ability of fruits and vegetables and bring convenience to people's lives. This article provides an in-depth analysis of the current situation and existing problems of traditional fruit and vegetable sales models, discusses and studies the design goals and overall architecture of online sales platforms, analyzes user needs and system functions in detail, and accurately designs the system based on actual situations.

    Keywords: Online system; Django; Fruit and vegetable procurement

    1 绪论

    1.1 研究背景

    近年来,全世界掀起了历史上从未出现过的电商热潮。随着互联网经济与技术进程的不断推进,网上购物方式受到公众的普遍关注和欢迎。传统的生鲜蔬菜线下销售模式缺陷不断暴露,难以满足公众不断加快的生活节奏和生活方式的需求。将生鲜蔬菜与电商销售结合,必然够使大众的生活更加便捷,可以更好地提高生鲜蔬菜的销售能力。因此,生鲜蔬菜采购必然成为互联网经济潮流发展的一部分。

    1.2国内外研究现状

    在国外的商品交易方面,发展最快的属美国,是美国人最早开始把网购推送到了网络上进行,后来日本等也引进了美国的经验,在网购方面有了长足的发展,随后推广至欧洲,慢慢全世界都在使用网上购物系统了。而在国内,第一笔网上交易发生在1998年,然后产生了易趣等交易平台,到现在发展的淘宝、京东、拼多多等,网上交易平台以其的优势,节省了时间和人力,现如今各个行业都开始通过线上交易的方式来提高自己的营业额,尤其是在2020年新冠疫情爆发以来,给线下的实体带来了很大的冲击,因此结合目前互联网技术的火热以及生鲜蔬菜销售行业的现状开发一个生鲜蔬菜采购系统是很有必要的。

    生鲜蔬菜采购系统不仅可以方便用户进行商品查询、购买,提高生鲜蔬菜商家的销量,也可以减轻使用者以及服务人员的工作量,便于用户通过网络维护管理,提高了服务效率,同时也有效减少了因为人工疏漏而会产生的错误,提高了用户体验和服务质量。

    1.3论文结构与章节安排

    本生鲜蔬菜采购系统一共分为六个章节进行介绍,章节内容安排如下:

    第一章:引言。第一章主要介绍了生鲜蔬菜采购系统课题研究的背景,生鲜蔬菜采购系统的现状和本文的研究内容与主要工作。

    第二章:系统需求分析。第二章主要从系统的用户、功能等方面进行需求分析。

    第三章:系统设计。第三章主要对系统框架、系统功能模块、数据库进行功能设计。

    第四章:系统实现。第四章主要介绍了系统框架搭建、系统界面的实现。

    第五章:系统测试。第五章主要对系统的部分界面进行测试并对主要功能进行测试

    第六章:总结。

    2 生鲜蔬菜采购系统系统分析

    2.1 可行性分析

    2.1.1 技术可行性分析

    在分析了生鲜蔬菜采购系统的真实需求后,将生鲜蔬菜采购系统所需要的角色划分整理成了下图2-1和图2-2。

    从开发工具来看,由于生鲜蔬菜采购系统是基于Python技术的,因此当前市面上的开发工具都可以来开发,这些功能强大的开发工具可以给我来设计毕设带来非常大的方便。

    从生鲜蔬菜采购系统的本身技术来说,对于我来开发一个生鲜蔬菜采购系统这个毕设是不费事的。生鲜蔬菜采购系统的开发可以简单的分为前台模块、后台模块开发以及数据库开发。其中的大部分技术难点在我上学时已经使用过了,同时网络上很多技术点可以让我来借鉴。Web后台管理使用Python、Django等技术,数据库使用mysql,因此为我在开发生鲜蔬菜采购系统这个毕设上省去了很多多余代码,这给我的毕设项目编写带来了极大的便利。

    从用户体验来看,市面上很多被广泛使用的例如淘宝等电商案例可以让我来参考,因此我可以综合淘宝上的页面交互设计的优点,基于我的毕设项目特点来进行改版,最后达到令用户满意的页面交互体验。综上所述,从技术层面来看开发生鲜蔬菜采购系统是可行的。

    2.1.2 经济可行性分析

    从生鲜蔬菜采购系统的开发成本来看,生鲜蔬菜采购系统的设计和开发都是我自己完成的,没有其他成本上的开销。

    从生鲜蔬菜采购系统的维护成本来看,生鲜蔬菜采购系统的开发遵循一套完整的代码编写规范,并且生鲜蔬菜采购系统的结构设计非常灵活,遵循高内聚低耦合的原则,因此易于维护和迭代开发。

    在生鲜蔬菜采购系统上线之后,上线前期我会根据真实需求来调查,对使用我开发的生鲜蔬菜采购系统来制定一套符合的使用费。系统运行稳定后我会将推广范围到其他行业的中,他们可以自己来注册使用我的生鲜蔬菜采购系统,只需要缴纳一点点的定金,我会给他们引入广告投资和自营业务。

    综合以上的分析,生鲜蔬菜采购系统所带来的经济效益将会带来极大的收益。并且随着我的推广,来使用我开发的生鲜蔬菜采购系统的市场将越来越大,生鲜蔬菜采购系统带来的利润也就越来越多。因此,从经济层面来看开发生鲜蔬菜采购系统的是可行的。

    2.1.3 操作可行性分析

    本次开发的生鲜蔬菜采购系统是比较简单的,只要会上网的用户就可以使用,进入系统以后,可以根据提示进行对应的操作,不管是系统的操作设计黑石系统的逻辑设计都相对简单,比如说用户想要购买某一个商品的时候,首先是要了解商品的各种参数,在了解的过程中,我们在这个页面中设置了醒目的购买菜单,方便用户购买,所以说在用户使用方面看来是比较容易操作的;再来看管理者管理部分,我们对系统价格的设置,各种参数的设置都是固定的,操作者只要进入后就能够实现增删改查,非常方便,综合来说,系统在操作上是可行的。

    2.2 系统流程分析

    2.2.1 数据流程

    生鲜蔬菜采购系统主要的目的就是实现对生鲜蔬菜商品的在线选购,图2-1就是系统的数据流图。

    图2-1商品购买操作展开图

    3.3.2 业务流程

    分析完系统的数据流,接下来我们来看系统的业务流程,图2-2就是业务流程图:

    图2-2业务流程图

    2.3 系统功能分析

    2.3.1 功能性分析

    按照生鲜蔬菜采购系统的角色,我划分为了用户管理模块、卖家管理模块和管理员管理模块这三大部分。

    用户管理模块:

    (1)用户注册登录:用户注册为会员并登录生鲜蔬菜采购系统;用户对个人信息的增删改查,比如个人资料,密码修改。

    (2)用户查看蔬菜商城:用户进行商品信息的阅览,通过发现喜欢的商品后可以加购+购买+评论+收藏。

    (3)新闻资讯:用户进行新闻资讯的阅览,查看管理者发布的新闻资讯信息。

    (4)公告消息:用户进行公告消息的阅览,查看管理者发布的行公告消息信息。

    (5)购物车:用户对喜欢的商品可以加购,在购物车里面,可以查看到所有加购的商品,支持对商品数量的更改、删除商品,可以进行选择购买。

    (6)我的订单:用户在提交订单后,可以对提交的订单进行管理。

    (7)收货地址:点击“我的”中“我的地址”按钮的时候就会显示出自己的收货地址信息,支持对收货地址的增删改查操作。

    (8)我的收藏:点击“我的”中“我的收藏”按钮的时候就会显示出自己收藏的各种信息了,支持对收藏信息的搜索查询,如果你想不再收藏某一信息,点击删除就可以了。

    (9)配送信息:点击“配送信息”可以查看到自己的订单的配送情况。

    (10) 收货确认:点击“收货确认”可以进行收货确认操作。

    卖家管理模块:

    (1)蔬菜商城:点击“蔬菜商城”可以查看到自己的所有的商品,如果想要添加新的商品,点击“添加”按钮,根据提示输入上商品信息,点击“提交”按钮,信息没有错误的话,添加就完成了,如果商品信息有误,可以对商品更新维护,也可以直接删除某一商品。

    (2)订单列表:点击“订单列表”可以查看到用户购买的我的商品订单,对提交的订单进行管理。

    (3)配送信息:点击“配送信息”可以查看到自己的添加的所有的配送信息,如果想要添加新的配送信息,点击“添加”按钮,根据提示输入上配送信息,点击“提交”按钮,信息没有错误的话,添加就完成了,如果配送信息有误,可以对配送信息更新维护,也可以直接删除某一配送信息。

    (4)收货确认:点击“收货确认”可以查看用户订单的收货情况。

    管理员管理模块:

    (1)公共管理:管理员可以对生鲜蔬菜采购系统中首页显示的轮播图以及系统中的一些公告发布到系统当中,让用户及时的查看到系统信息,进行合理安排。

    (2)用户管理:管理员可以对生鲜蔬菜采购系统中所有的用户进行管控,包括了管理员,卖家,注册用户。

    (3)新闻资讯管理:管理员在后台可以对生鲜蔬菜采购系统中显示的新闻资讯及其资讯分类信息进行增删改查。

    (4)蔬菜商城管理:综合管理所属生鲜蔬菜采购系统中的所有的商品、商品分类以及用户提交的订单信息。

    (5)配送信息管理:对生鲜蔬菜采购系统所有的订单配送信息进行管控。

    (6)收货确认管理:对用户的收货确认信息进行维护管理。

    2.3.2 非功能性分析

    生鲜蔬菜采购系统的非功能性需求比如生鲜蔬菜采购系统的安全性怎么样,可靠性怎么样,性能怎么样,可拓展性怎么样等。具体可以表示在如下3-1表格中:

    3-1生鲜蔬菜采购系统非功能需求表

    安全性

    主要指生鲜蔬菜采购系统数据库的安装,数据库的使用和密码的设定必须合乎规范。

    可靠性

    可靠性是指生鲜蔬菜采购系统能够安装用户的指示进行操作,经过测试,可靠性90%以上。

    性能

    性能是影响生鲜蔬菜采购系统占据市场的必要条件,所以性能最好要佳才好。

    可扩展性

    比如数据库预留多个属性,比如接口的使用等确保了系统的非功能性需求。

    易用性

    用户只要跟着生鲜蔬菜采购系统的页面展示内容进行操作,就可以了。

    可维护性

    生鲜蔬菜采购系统开发的可维护性是非常重要的,经过测试,可维护性没有问题

    2.4 系统用例分析

    通过2.3功能的分析,得出了本生鲜蔬菜采购系统的用例图:

    用户角色用例如图2-3所示。

    图2-3 生鲜蔬菜采购系统用户角色用例图

    卖家角色用例如图2-4所示。

    图2-4 生鲜蔬菜采购系统卖家角色用例图

    web后台管理上的管理员是维护整个生鲜蔬菜采购系统中所有数据信息的。管理员角色用例如图2-5所示。

    图2-5 生鲜蔬菜采购系统管理员角色用例图

    2.5本章小结

    本章主要通过对生鲜蔬菜采购系统的可行性分析、流程分析、功能需求分析、系统用例分析,确定整个生鲜蔬菜采购系统要实现的功能。同时也为生鲜蔬菜采购系统的代码实现和测试提供了标准。

    3 生鲜蔬菜采购系统总体设计

    本章主要讨论的内容包括生鲜蔬菜采购系统的功能模块设计、数据库系统设计。

    3.1 系统功能模块设计

    3.1.1整体功能模块设计

    在上一章节中主要对系统的功能性需求和非功能性需求进行分析,并且根据需求分析了本生鲜蔬菜采购系统中的用例。那么接下来就要开始对本生鲜蔬菜采购系统的架构、主要功能和数据库开始进行设计。生鲜蔬菜采购系统根据前面章节的需求分析得出,其总体设计模块图如图3-1所示。

    图3-1 生鲜蔬菜采购系统功能模块图

    3.1.2用户模块设计

    后台管理者能够实现对前台注册的用户增删改查操作,用户模块结构图如下图:

    图3-2会员用户模块结构图

    3.1.3 评论管理模块设计

    生鲜蔬菜采购系统是一个交流性质的公开平台,会员用户可以在平台上交流,增加用户之间的互动性。但是同时也为了更好的规范评论的内容,给予管理员删除不合适的言论的功能,所以需要专门设计一个评论管理模块,具体的结构图如下:

    图3-3评论模块结构图

    3.1.4蔬菜商城管理模块设计

    生鲜蔬菜采购系统是中需要存储不少商品信息,其模块功能结构,具体的结构图如下:

    图3-4蔬菜商城模块结构图

    3.1.5订单管理模块设计

    生鲜蔬菜采购系统最重要的一个功能就是购买,其模块功能结构,具体的结构图如下:

    图3-5订单模块结构图

    3.2 数据库设计

    数据库设计一般包括需求分析、概念模型设计、数据库表建立三大过程,其中需求分析前面章节已经阐述,概念模型设计有概念模型和逻辑结构设计两部分。

    3.2.1 数据库概念结构设计

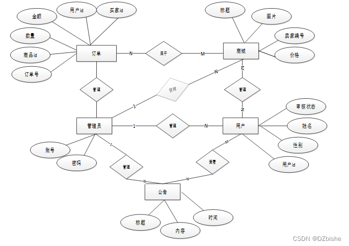
    下面是整个生鲜蔬菜采购系统中主要的数据库表总E-R实体关系图。

    图3-6 生鲜蔬菜采购系统总E-R关系图

    3.2.2 数据库逻辑结构设计

    通过上一小节中生鲜蔬菜采购系统中总E-R关系图上得出一共需要创建很多个数据表。在此我主要罗列几个主要的数据库表结构设计。

     表address (收货地址:)

    编号

    名称

    数据类型

    长度

    小数位

    允许空值

    主键

    默认值

    说明

    1

    address_id

    int

    10

    0

    N

    Y

    收货地址:

    2

    name

    varchar

    32

    0

    Y

    N

    姓名:

    3

    phone

    varchar

    13

    0

    Y

    N

    手机:

    4

    postcode

    varchar

    8

    0

    Y

    N

    邮编:

    5

    address

    varchar

    255

    0

    N

    N

    地址:

    6

    user_id

    mediumint

    8

    0

    N

    N

    用户ID:[0,8388607]用户获取其他与用户相关的数据

    7

    create_time

    timestamp

    19

    0

    N

    N

    CURRENT_TIMESTAMP

    创建时间:

    8

    update_time

    timestamp

    19

    0

    N

    N

    CURRENT_TIMESTAMP

    更新时间:

    9

    default

    bit

    1

    0

    N

    N

    0

    默认判断

    表cart (购物车)

    编号

    名称

    数据类型

    长度

    小数位

    允许空值

    主键

    默认值

    说明

    1

    cart_id

    int

    10

    0

    N

    Y

    购物车ID:

    2

    title

    varchar

    64

    0

    Y

    N

    标题:

    3

    img

    varchar

    255

    0

    N

    N

    0

    图片:

    4

    user_id

    int

    10

    0

    N

    N

    0

    用户ID:

    5

    create_time

    timestamp

    19

    0

    N

    N

    CURRENT_TIMESTAMP

    创建时间:

    6

    update_time

    timestamp

    19

    0

    N

    N

    CURRENT_TIMESTAMP

    更新时间:

    7

    state

    int

    10

    0

    N

    N

    0

    状态:使用中,已失效

    8

    price

    double

    9

    2

    N

    N

    0.00

    单价:

    9

    price_ago

    double

    9

    2

    N

    N

    0.00

    原价:

    10

    price_count

    double

    11

    2

    N

    N

    0.00

    总价:

    11

    num

    int

    10

    0

    N

    N

    1

    数量:

    12

    goods_id

    mediumint

    8

    0

    N

    N

    商品id:[0,8388607]

    13

    type

    varchar

    64

    0

    N

    N

    未分类

    商品分类:

    14

    description

    varchar

    255

    0

    Y

    N

    描述:[0,255]用于产品规格描述

    表delivery_information (配送信息)

    编号

    名称

    数据类型

    长度

    小数位

    允许空值

    主键

    默认值

    说明

    1

    delivery_information_id

    int

    10

    0

    N

    Y

    配送信息ID

    2

    order_number

    varchar

    64

    0

    Y

    N

    订单编号

    3

    item_name

    varchar

    64

    0

    Y

    N

    物品名称

    4

    seller_no

    int

    10

    0

    Y

    N

    0

    卖家编号

    5

    user_no

    int

    10

    0

    Y

    N

    0

    用户编号

    6

    full_name

    varchar

    64

    0

    Y

    N

    姓名

    7

    contact_number

    varchar

    64

    0

    Y

    N

    联系电话

    8

    shipping_address

    varchar

    64

    0

    Y

    N

    收货地址

    9

    bill_of_lading

    varchar

    255

    0

    Y

    N

    提货单证

    10

    delivery_time

    date

    10

    0

    Y

    N

    配送时间

    11

    delivery_situation

    varchar

    64

    0

    Y

    N

    配送情况

    12

    recommend

    int

    10

    0

    N

    N

    0

    智能推荐

    13

    create_time

    datetime

    19

    0

    N

    N

    CURRENT_TIMESTAMP

    创建时间

    14

    update_time

    timestamp

    19

    0

    N

    N

    CURRENT_TIMESTAMP

    更新时间

    表goods (商品信息)

    编号

    名称

    数据类型

    长度

    小数位

    允许空值

    主键

    默认值

    说明

    1

    goods_id

    mediumint

    8

    0

    N

    Y

    产品id:[0,8388607]

    2

    title

    varchar

    125

    0

    Y

    N

    标题:[0,125]用于产品和html的标签中</p> </td></tr><tr><td style="vertical-align:top;width:57.6pt;"> <p style="margin-left:.0001pt;text-align:center;">3</p> </td><td style="vertical-align:top;width:57.65pt;"> <p style="margin-left:.0001pt;text-align:left;">img</p> </td><td style="vertical-align:top;width:57.65pt;"> <p style="margin-left:.0001pt;text-align:center;">text</p> </td><td style="vertical-align:top;width:57.65pt;"> <p style="margin-left:.0001pt;text-align:center;">65535</p> </td><td style="vertical-align:top;width:57.65pt;"> <p style="margin-left:.0001pt;text-align:center;">0</p> </td><td style="vertical-align:top;width:57.65pt;"> <p style="margin-left:.0001pt;text-align:center;">Y</p> </td><td style="vertical-align:top;width:57.65pt;"> <p style="margin-left:.0001pt;text-align:center;">N</p> </td><td style="vertical-align:top;width:57.65pt;"> <p style="margin-left:.0001pt;text-align:center;"></p> </td><td style="vertical-align:top;width:58.85pt;"> <p style="margin-left:.0001pt;text-align:center;">封面图:用于显示于产品列表页</p> </td></tr><tr><td style="vertical-align:top;width:57.6pt;"> <p style="margin-left:.0001pt;text-align:center;">4</p> </td><td style="vertical-align:top;width:57.65pt;"> <p style="margin-left:.0001pt;text-align:left;">description</p> </td><td style="vertical-align:top;width:57.65pt;"> <p style="margin-left:.0001pt;text-align:center;">varchar</p> </td><td style="vertical-align:top;width:57.65pt;"> <p style="margin-left:.0001pt;text-align:center;">255</p> </td><td style="vertical-align:top;width:57.65pt;"> <p style="margin-left:.0001pt;text-align:center;">0</p> </td><td style="vertical-align:top;width:57.65pt;"> <p style="margin-left:.0001pt;text-align:center;">Y</p> </td><td style="vertical-align:top;width:57.65pt;"> <p style="margin-left:.0001pt;text-align:center;">N</p> </td><td style="vertical-align:top;width:57.65pt;"> <p style="margin-left:.0001pt;text-align:center;"></p> </td><td style="vertical-align:top;width:58.85pt;"> <p style="margin-left:.0001pt;text-align:center;">描述:[0,255]用于产品规格描述</p> </td></tr><tr><td style="vertical-align:top;width:57.6pt;"> <p style="margin-left:.0001pt;text-align:center;">5</p> </td><td style="vertical-align:top;width:57.65pt;"> <p style="margin-left:.0001pt;text-align:left;">price_ago</p> </td><td style="vertical-align:top;width:57.65pt;"> <p style="margin-left:.0001pt;text-align:center;">double</p> </td><td style="vertical-align:top;width:57.65pt;"> <p style="margin-left:.0001pt;text-align:center;">8</p> </td><td style="vertical-align:top;width:57.65pt;"> <p style="margin-left:.0001pt;text-align:center;">2</p> </td><td style="vertical-align:top;width:57.65pt;"> <p style="margin-left:.0001pt;text-align:center;">N</p> </td><td style="vertical-align:top;width:57.65pt;"> <p style="margin-left:.0001pt;text-align:center;">N</p> </td><td style="vertical-align:top;width:57.65pt;"> <p style="margin-left:.0001pt;text-align:center;">0.00</p> </td><td style="vertical-align:top;width:58.85pt;"> <p style="margin-left:.0001pt;text-align:center;">原价:[1]</p> </td></tr><tr><td style="vertical-align:top;width:57.6pt;"> <p style="margin-left:.0001pt;text-align:center;">6</p> </td><td style="vertical-align:top;width:57.65pt;"> <p style="margin-left:.0001pt;text-align:left;">price</p> </td><td style="vertical-align:top;width:57.65pt;"> <p style="margin-left:.0001pt;text-align:center;">double</p> </td><td style="vertical-align:top;width:57.65pt;"> <p style="margin-left:.0001pt;text-align:center;">8</p> </td><td style="vertical-align:top;width:57.65pt;"> <p style="margin-left:.0001pt;text-align:center;">2</p> </td><td style="vertical-align:top;width:57.65pt;"> <p style="margin-left:.0001pt;text-align:center;">N</p> </td><td style="vertical-align:top;width:57.65pt;"> <p style="margin-left:.0001pt;text-align:center;">N</p> </td><td style="vertical-align:top;width:57.65pt;"> <p style="margin-left:.0001pt;text-align:center;">0.00</p> </td><td style="vertical-align:top;width:58.85pt;"> <p style="margin-left:.0001pt;text-align:center;">卖价:[1]</p> </td></tr><tr><td style="vertical-align:top;width:57.6pt;"> <p style="margin-left:.0001pt;text-align:center;">7</p> </td><td style="vertical-align:top;width:57.65pt;"> <p style="margin-left:.0001pt;text-align:left;">sales</p> </td><td style="vertical-align:top;width:57.65pt;"> <p style="margin-left:.0001pt;text-align:center;">int</p> </td><td style="vertical-align:top;width:57.65pt;"> <p style="margin-left:.0001pt;text-align:center;">10</p> </td><td style="vertical-align:top;width:57.65pt;"> <p style="margin-left:.0001pt;text-align:center;">0</p> </td><td style="vertical-align:top;width:57.65pt;"> <p style="margin-left:.0001pt;text-align:center;">N</p> </td><td style="vertical-align:top;width:57.65pt;"> <p style="margin-left:.0001pt;text-align:center;">N</p> </td><td style="vertical-align:top;width:57.65pt;"> <p style="margin-left:.0001pt;text-align:center;">0</p> </td><td style="vertical-align:top;width:58.85pt;"> <p style="margin-left:.0001pt;text-align:center;">销量:[0,1000000000]</p> </td></tr><tr><td style="vertical-align:top;width:57.6pt;"> <p style="margin-left:.0001pt;text-align:center;">8</p> </td><td style="vertical-align:top;width:57.65pt;"> <p style="margin-left:.0001pt;text-align:left;">inventory</p> </td><td style="vertical-align:top;width:57.65pt;"> <p style="margin-left:.0001pt;text-align:center;">int</p> </td><td style="vertical-align:top;width:57.65pt;"> <p style="margin-left:.0001pt;text-align:center;">10</p> </td><td style="vertical-align:top;width:57.65pt;"> <p style="margin-left:.0001pt;text-align:center;">0</p> </td><td style="vertical-align:top;width:57.65pt;"> <p style="margin-left:.0001pt;text-align:center;">N</p> </td><td style="vertical-align:top;width:57.65pt;"> <p style="margin-left:.0001pt;text-align:center;">N</p> </td><td style="vertical-align:top;width:57.65pt;"> <p style="margin-left:.0001pt;text-align:center;">0</p> </td><td style="vertical-align:top;width:58.85pt;"> <p style="margin-left:.0001pt;text-align:center;">商品库存</p> </td></tr><tr><td style="vertical-align:top;width:57.6pt;"> <p style="margin-left:.0001pt;text-align:center;">9</p> </td><td style="vertical-align:top;width:57.65pt;"> <p style="margin-left:.0001pt;text-align:left;">type</p> </td><td style="vertical-align:top;width:57.65pt;"> <p style="margin-left:.0001pt;text-align:center;">varchar</p> </td><td style="vertical-align:top;width:57.65pt;"> <p style="margin-left:.0001pt;text-align:center;">64</p> </td><td style="vertical-align:top;width:57.65pt;"> <p style="margin-left:.0001pt;text-align:center;">0</p> </td><td style="vertical-align:top;width:57.65pt;"> <p style="margin-left:.0001pt;text-align:center;">N</p> </td><td style="vertical-align:top;width:57.65pt;"> <p style="margin-left:.0001pt;text-align:center;">N</p> </td><td style="vertical-align:top;width:57.65pt;"> <p style="margin-left:.0001pt;text-align:center;"></p> </td><td style="vertical-align:top;width:58.85pt;"> <p style="margin-left:.0001pt;text-align:center;">商品分类:</p> </td></tr><tr><td style="vertical-align:top;width:57.6pt;"> <p style="margin-left:.0001pt;text-align:center;">10</p> </td><td style="vertical-align:top;width:57.65pt;"> <p style="margin-left:.0001pt;text-align:left;">hits</p> </td><td style="vertical-align:top;width:57.65pt;"> <p style="margin-left:.0001pt;text-align:center;">int</p> </td><td style="vertical-align:top;width:57.65pt;"> <p style="margin-left:.0001pt;text-align:center;">10</p> </td><td style="vertical-align:top;width:57.65pt;"> <p style="margin-left:.0001pt;text-align:center;">0</p> </td><td style="vertical-align:top;width:57.65pt;"> <p style="margin-left:.0001pt;text-align:center;">N</p> </td><td style="vertical-align:top;width:57.65pt;"> <p style="margin-left:.0001pt;text-align:center;">N</p> </td><td style="vertical-align:top;width:57.65pt;"> <p style="margin-left:.0001pt;text-align:center;">0</p> </td><td style="vertical-align:top;width:58.85pt;"> <p style="margin-left:.0001pt;text-align:center;">点击量:[0,1000000000]访问这篇产品的人次</p> </td></tr><tr><td style="vertical-align:top;width:57.6pt;"> <p style="margin-left:.0001pt;text-align:center;">11</p> </td><td style="vertical-align:top;width:57.65pt;"> <p style="margin-left:.0001pt;text-align:left;">content</p> </td><td style="vertical-align:top;width:57.65pt;"> <p style="margin-left:.0001pt;text-align:center;">longtext</p> </td><td style="vertical-align:top;width:57.65pt;"> <p style="margin-left:.0001pt;text-align:center;">2147483647</p> </td><td style="vertical-align:top;width:57.65pt;"> <p style="margin-left:.0001pt;text-align:center;">0</p> </td><td style="vertical-align:top;width:57.65pt;"> <p style="margin-left:.0001pt;text-align:center;">Y</p> </td><td style="vertical-align:top;width:57.65pt;"> <p style="margin-left:.0001pt;text-align:center;">N</p> </td><td style="vertical-align:top;width:57.65pt;"> <p style="margin-left:.0001pt;text-align:center;"></p> </td><td style="vertical-align:top;width:58.85pt;"> <p style="margin-left:.0001pt;text-align:center;">正文:产品的主体内容</p> </td></tr><tr><td style="vertical-align:top;width:57.6pt;"> <p style="margin-left:.0001pt;text-align:center;">12</p> </td><td style="vertical-align:top;width:57.65pt;"> <p style="margin-left:.0001pt;text-align:left;">img_1</p> </td><td style="vertical-align:top;width:57.65pt;"> <p style="margin-left:.0001pt;text-align:center;">text</p> </td><td style="vertical-align:top;width:57.65pt;"> <p style="margin-left:.0001pt;text-align:center;">65535</p> </td><td style="vertical-align:top;width:57.65pt;"> <p style="margin-left:.0001pt;text-align:center;">0</p> </td><td style="vertical-align:top;width:57.65pt;"> <p style="margin-left:.0001pt;text-align:center;">Y</p> </td><td style="vertical-align:top;width:57.65pt;"> <p style="margin-left:.0001pt;text-align:center;">N</p> </td><td style="vertical-align:top;width:57.65pt;"> <p style="margin-left:.0001pt;text-align:center;"></p> </td><td style="vertical-align:top;width:58.85pt;"> <p style="margin-left:.0001pt;text-align:center;">主图1:</p> </td></tr><tr><td style="vertical-align:top;width:57.6pt;"> <p style="margin-left:.0001pt;text-align:center;">13</p> </td><td style="vertical-align:top;width:57.65pt;"> <p style="margin-left:.0001pt;text-align:left;">img_2</p> </td><td style="vertical-align:top;width:57.65pt;"> <p style="margin-left:.0001pt;text-align:center;">text</p> </td><td style="vertical-align:top;width:57.65pt;"> <p style="margin-left:.0001pt;text-align:center;">65535</p> </td><td style="vertical-align:top;width:57.65pt;"> <p style="margin-left:.0001pt;text-align:center;">0</p> </td><td style="vertical-align:top;width:57.65pt;"> <p style="margin-left:.0001pt;text-align:center;">Y</p> </td><td style="vertical-align:top;width:57.65pt;"> <p style="margin-left:.0001pt;text-align:center;">N</p> </td><td style="vertical-align:top;width:57.65pt;"> <p style="margin-left:.0001pt;text-align:center;"></p> </td><td style="vertical-align:top;width:58.85pt;"> <p style="margin-left:.0001pt;text-align:center;">主图2:</p> </td></tr><tr><td style="vertical-align:top;width:57.6pt;"> <p style="margin-left:.0001pt;text-align:center;">14</p> </td><td style="vertical-align:top;width:57.65pt;"> <p style="margin-left:.0001pt;text-align:left;">img_3</p> </td><td style="vertical-align:top;width:57.65pt;"> <p style="margin-left:.0001pt;text-align:center;">text</p> </td><td style="vertical-align:top;width:57.65pt;"> <p style="margin-left:.0001pt;text-align:center;">65535</p> </td><td style="vertical-align:top;width:57.65pt;"> <p style="margin-left:.0001pt;text-align:center;">0</p> </td><td style="vertical-align:top;width:57.65pt;"> <p style="margin-left:.0001pt;text-align:center;">Y</p> </td><td style="vertical-align:top;width:57.65pt;"> <p style="margin-left:.0001pt;text-align:center;">N</p> </td><td style="vertical-align:top;width:57.65pt;"> <p style="margin-left:.0001pt;text-align:center;"></p> </td><td style="vertical-align:top;width:58.85pt;"> <p style="margin-left:.0001pt;text-align:center;">主图3:</p> </td></tr><tr><td style="vertical-align:top;width:57.6pt;"> <p style="margin-left:.0001pt;text-align:center;">15</p> </td><td style="vertical-align:top;width:57.65pt;"> <p style="margin-left:.0001pt;text-align:left;">img_4</p> </td><td style="vertical-align:top;width:57.65pt;"> <p style="margin-left:.0001pt;text-align:center;">text</p> </td><td style="vertical-align:top;width:57.65pt;"> <p style="margin-left:.0001pt;text-align:center;">65535</p> </td><td style="vertical-align:top;width:57.65pt;"> <p style="margin-left:.0001pt;text-align:center;">0</p> </td><td style="vertical-align:top;width:57.65pt;"> <p style="margin-left:.0001pt;text-align:center;">Y</p> </td><td style="vertical-align:top;width:57.65pt;"> <p style="margin-left:.0001pt;text-align:center;">N</p> </td><td style="vertical-align:top;width:57.65pt;"> <p style="margin-left:.0001pt;text-align:center;"></p> </td><td style="vertical-align:top;width:58.85pt;"> <p style="margin-left:.0001pt;text-align:center;">主图4:</p> </td></tr><tr><td style="vertical-align:top;width:57.6pt;"> <p style="margin-left:.0001pt;text-align:center;">16</p> </td><td style="vertical-align:top;width:57.65pt;"> <p style="margin-left:.0001pt;text-align:left;">img_5</p> </td><td style="vertical-align:top;width:57.65pt;"> <p style="margin-left:.0001pt;text-align:center;">text</p> </td><td style="vertical-align:top;width:57.65pt;"> <p style="margin-left:.0001pt;text-align:center;">65535</p> </td><td style="vertical-align:top;width:57.65pt;"> <p style="margin-left:.0001pt;text-align:center;">0</p> </td><td style="vertical-align:top;width:57.65pt;"> <p style="margin-left:.0001pt;text-align:center;">Y</p> </td><td style="vertical-align:top;width:57.65pt;"> <p style="margin-left:.0001pt;text-align:center;">N</p> </td><td style="vertical-align:top;width:57.65pt;"> <p style="margin-left:.0001pt;text-align:center;"></p> </td><td style="vertical-align:top;width:58.85pt;"> <p style="margin-left:.0001pt;text-align:center;">主图5:</p> </td></tr><tr><td style="vertical-align:top;width:57.6pt;"> <p style="margin-left:.0001pt;text-align:center;">17</p> </td><td style="vertical-align:top;width:57.65pt;"> <p style="margin-left:.0001pt;text-align:left;">create_time</p> </td><td style="vertical-align:top;width:57.65pt;"> <p style="margin-left:.0001pt;text-align:center;">timestamp</p> </td><td style="vertical-align:top;width:57.65pt;"> <p style="margin-left:.0001pt;text-align:center;">19</p> </td><td style="vertical-align:top;width:57.65pt;"> <p style="margin-left:.0001pt;text-align:center;">0</p> </td><td style="vertical-align:top;width:57.65pt;"> <p style="margin-left:.0001pt;text-align:center;">N</p> </td><td style="vertical-align:top;width:57.65pt;"> <p style="margin-left:.0001pt;text-align:center;">N</p> </td><td style="vertical-align:top;width:57.65pt;"> <p style="margin-left:.0001pt;text-align:center;">CURRENT_TIMESTAMP</p> </td><td style="vertical-align:top;width:58.85pt;"> <p style="margin-left:.0001pt;text-align:center;">创建时间:</p> </td></tr><tr><td style="vertical-align:top;width:57.6pt;"> <p style="margin-left:.0001pt;text-align:center;">18</p> </td><td style="vertical-align:top;width:57.65pt;"> <p style="margin-left:.0001pt;text-align:left;">update_time</p> </td><td style="vertical-align:top;width:57.65pt;"> <p style="margin-left:.0001pt;text-align:center;">timestamp</p> </td><td style="vertical-align:top;width:57.65pt;"> <p style="margin-left:.0001pt;text-align:center;">19</p> </td><td style="vertical-align:top;width:57.65pt;"> <p style="margin-left:.0001pt;text-align:center;">0</p> </td><td style="vertical-align:top;width:57.65pt;"> <p style="margin-left:.0001pt;text-align:center;">N</p> </td><td style="vertical-align:top;width:57.65pt;"> <p style="margin-left:.0001pt;text-align:center;">N</p> </td><td style="vertical-align:top;width:57.65pt;"> <p style="margin-left:.0001pt;text-align:center;">CURRENT_TIMESTAMP</p> </td><td style="vertical-align:top;width:58.85pt;"> <p style="margin-left:.0001pt;text-align:center;">更新时间:</p> </td></tr><tr><td style="vertical-align:top;width:57.6pt;"> <p style="margin-left:.0001pt;text-align:center;">19</p> </td><td style="vertical-align:top;width:57.65pt;"> <p style="margin-left:.0001pt;text-align:left;">customize_field</p> </td><td style="vertical-align:top;width:57.65pt;"> <p style="margin-left:.0001pt;text-align:center;">text</p> </td><td style="vertical-align:top;width:57.65pt;"> <p style="margin-left:.0001pt;text-align:center;">65535</p> </td><td style="vertical-align:top;width:57.65pt;"> <p style="margin-left:.0001pt;text-align:center;">0</p> </td><td style="vertical-align:top;width:57.65pt;"> <p style="margin-left:.0001pt;text-align:center;">Y</p> </td><td style="vertical-align:top;width:57.65pt;"> <p style="margin-left:.0001pt;text-align:center;">N</p> </td><td style="vertical-align:top;width:57.65pt;"> <p style="margin-left:.0001pt;text-align:center;"></p> </td><td style="vertical-align:top;width:58.85pt;"> <p style="margin-left:.0001pt;text-align:center;">自定义字段</p> </td></tr><tr><td style="vertical-align:top;width:57.6pt;"> <p style="margin-left:.0001pt;text-align:center;">20</p> </td><td style="vertical-align:top;width:57.65pt;"> <p style="margin-left:.0001pt;text-align:left;">source_table</p> </td><td style="vertical-align:top;width:57.65pt;"> <p style="margin-left:.0001pt;text-align:center;">varchar</p> </td><td style="vertical-align:top;width:57.65pt;"> <p style="margin-left:.0001pt;text-align:center;">255</p> </td><td style="vertical-align:top;width:57.65pt;"> <p style="margin-left:.0001pt;text-align:center;">0</p> </td><td style="vertical-align:top;width:57.65pt;"> <p style="margin-left:.0001pt;text-align:center;">Y</p> </td><td style="vertical-align:top;width:57.65pt;"> <p style="margin-left:.0001pt;text-align:center;">N</p> </td><td style="vertical-align:top;width:57.65pt;"> <p style="margin-left:.0001pt;text-align:center;"></p> </td><td style="vertical-align:top;width:58.85pt;"> <p style="margin-left:.0001pt;text-align:center;">来源表:</p> </td></tr><tr><td style="vertical-align:top;width:57.6pt;"> <p style="margin-left:.0001pt;text-align:center;">21</p> </td><td style="vertical-align:top;width:57.65pt;"> <p style="margin-left:.0001pt;text-align:left;">source_field</p> </td><td style="vertical-align:top;width:57.65pt;"> <p style="margin-left:.0001pt;text-align:center;">varchar</p> </td><td style="vertical-align:top;width:57.65pt;"> <p style="margin-left:.0001pt;text-align:center;">255</p> </td><td style="vertical-align:top;width:57.65pt;"> <p style="margin-left:.0001pt;text-align:center;">0</p> </td><td style="vertical-align:top;width:57.65pt;"> <p style="margin-left:.0001pt;text-align:center;">Y</p> </td><td style="vertical-align:top;width:57.65pt;"> <p style="margin-left:.0001pt;text-align:center;">N</p> </td><td style="vertical-align:top;width:57.65pt;"> <p style="margin-left:.0001pt;text-align:center;"></p> </td><td style="vertical-align:top;width:58.85pt;"> <p style="margin-left:.0001pt;text-align:center;">来源字段:</p> </td></tr><tr><td style="vertical-align:top;width:57.6pt;"> <p style="margin-left:.0001pt;text-align:center;">22</p> </td><td style="vertical-align:top;width:57.65pt;"> <p style="margin-left:.0001pt;text-align:left;">source_id</p> </td><td style="vertical-align:top;width:57.65pt;"> <p style="margin-left:.0001pt;text-align:center;">int</p> </td><td style="vertical-align:top;width:57.65pt;"> <p style="margin-left:.0001pt;text-align:center;">10</p> </td><td style="vertical-align:top;width:57.65pt;"> <p style="margin-left:.0001pt;text-align:center;">0</p> </td><td style="vertical-align:top;width:57.65pt;"> <p style="margin-left:.0001pt;text-align:center;">N</p> </td><td style="vertical-align:top;width:57.65pt;"> <p style="margin-left:.0001pt;text-align:center;">N</p> </td><td style="vertical-align:top;width:57.65pt;"> <p style="margin-left:.0001pt;text-align:center;">0</p> </td><td style="vertical-align:top;width:58.85pt;"> <p style="margin-left:.0001pt;text-align:center;">来源ID:</p> </td></tr><tr><td style="vertical-align:top;width:57.6pt;"> <p style="margin-left:.0001pt;text-align:center;">23</p> </td><td style="vertical-align:top;width:57.65pt;"> <p style="margin-left:.0001pt;text-align:left;">user_id</p> </td><td style="vertical-align:top;width:57.65pt;"> <p style="margin-left:.0001pt;text-align:center;">int</p> </td><td style="vertical-align:top;width:57.65pt;"> <p style="margin-left:.0001pt;text-align:center;">10</p> </td><td style="vertical-align:top;width:57.65pt;"> <p style="margin-left:.0001pt;text-align:center;">0</p> </td><td style="vertical-align:top;width:57.65pt;"> <p style="margin-left:.0001pt;text-align:center;">Y</p> </td><td style="vertical-align:top;width:57.65pt;"> <p style="margin-left:.0001pt;text-align:center;">N</p> </td><td style="vertical-align:top;width:57.65pt;"> <p style="margin-left:.0001pt;text-align:center;">0</p> </td><td style="vertical-align:top;width:58.85pt;"> <p style="margin-left:.0001pt;text-align:center;">添加人</p> </td></tr></tbody></table></div> <h3 style="margin-left:.0001pt;text-align:left;"><a name="t9"></a><strong><a name="_goods_type"></a><strong><strong>表goods_type (商品类型)</strong></strong></strong></h3> <div class="table-box"><table align="center" border="1" cellspacing="0" style="width:520pt;"><tbody><tr><td style="background-color:#e7e6e6;width:57.6pt;"> <p style="margin-left:.0001pt;text-align:center;">编号</p> </td><td style="background-color:#e7e6e6;width:57.65pt;"> <p style="margin-left:.0001pt;text-align:center;">名称</p> </td><td style="background-color:#e7e6e6;width:57.65pt;"> <p style="margin-left:.0001pt;text-align:center;">数据类型</p> </td><td style="background-color:#e7e6e6;width:57.65pt;"> <p style="margin-left:.0001pt;text-align:center;">长度</p> </td><td style="background-color:#e7e6e6;width:57.65pt;"> <p style="margin-left:.0001pt;text-align:center;">小数位</p> </td><td style="background-color:#e7e6e6;width:57.65pt;"> <p style="margin-left:.0001pt;text-align:center;">允许空值</p> </td><td style="background-color:#e7e6e6;width:57.65pt;"> <p style="margin-left:.0001pt;text-align:center;">主键</p> </td><td style="background-color:#e7e6e6;width:57.65pt;"> <p style="margin-left:.0001pt;text-align:center;">默认值</p> </td><td style="background-color:#e7e6e6;width:58.85pt;"> <p style="margin-left:.0001pt;text-align:center;">说明</p> </td></tr><tr><td style="vertical-align:top;width:57.6pt;"> <p style="margin-left:.0001pt;text-align:center;">1</p> </td><td style="vertical-align:top;width:57.65pt;"> <p style="margin-left:.0001pt;text-align:left;">type_id</p> </td><td style="vertical-align:top;width:57.65pt;"> <p style="margin-left:.0001pt;text-align:center;">int</p> </td><td style="vertical-align:top;width:57.65pt;"> <p style="margin-left:.0001pt;text-align:center;">10</p> </td><td style="vertical-align:top;width:57.65pt;"> <p style="margin-left:.0001pt;text-align:center;">0</p> </td><td style="vertical-align:top;width:57.65pt;"> <p style="margin-left:.0001pt;text-align:center;">N</p> </td><td style="vertical-align:top;width:57.65pt;"> <p style="margin-left:.0001pt;text-align:center;">Y</p> </td><td style="vertical-align:top;width:57.65pt;"> <p style="margin-left:.0001pt;text-align:center;"></p> </td><td style="vertical-align:top;width:58.85pt;"> <p style="margin-left:.0001pt;text-align:center;">商品分类ID:</p> </td></tr><tr><td style="vertical-align:top;width:57.6pt;"> <p style="margin-left:.0001pt;text-align:center;">2</p> </td><td style="vertical-align:top;width:57.65pt;"> <p style="margin-left:.0001pt;text-align:left;">father_id</p> </td><td style="vertical-align:top;width:57.65pt;"> <p style="margin-left:.0001pt;text-align:center;">smallint</p> </td><td style="vertical-align:top;width:57.65pt;"> <p style="margin-left:.0001pt;text-align:center;">5</p> </td><td style="vertical-align:top;width:57.65pt;"> <p style="margin-left:.0001pt;text-align:center;">0</p> </td><td style="vertical-align:top;width:57.65pt;"> <p style="margin-left:.0001pt;text-align:center;">N</p> </td><td style="vertical-align:top;width:57.65pt;"> <p style="margin-left:.0001pt;text-align:center;">N</p> </td><td style="vertical-align:top;width:57.65pt;"> <p style="margin-left:.0001pt;text-align:center;">0</p> </td><td style="vertical-align:top;width:58.85pt;"> <p style="margin-left:.0001pt;text-align:center;">上级分类ID:[0,32767]</p> </td></tr><tr><td style="vertical-align:top;width:57.6pt;"> <p style="margin-left:.0001pt;text-align:center;">3</p> </td><td style="vertical-align:top;width:57.65pt;"> <p style="margin-left:.0001pt;text-align:left;">name</p> </td><td style="vertical-align:top;width:57.65pt;"> <p style="margin-left:.0001pt;text-align:center;">varchar</p> </td><td style="vertical-align:top;width:57.65pt;"> <p style="margin-left:.0001pt;text-align:center;">255</p> </td><td style="vertical-align:top;width:57.65pt;"> <p style="margin-left:.0001pt;text-align:center;">0</p> </td><td style="vertical-align:top;width:57.65pt;"> <p style="margin-left:.0001pt;text-align:center;">Y</p> </td><td style="vertical-align:top;width:57.65pt;"> <p style="margin-left:.0001pt;text-align:center;">N</p> </td><td style="vertical-align:top;width:57.65pt;"> <p style="margin-left:.0001pt;text-align:center;"></p> </td><td style="vertical-align:top;width:58.85pt;"> <p style="margin-left:.0001pt;text-align:center;">商品名称:</p> </td></tr><tr><td style="vertical-align:top;width:57.6pt;"> <p style="margin-left:.0001pt;text-align:center;">4</p> </td><td style="vertical-align:top;width:57.65pt;"> <p style="margin-left:.0001pt;text-align:left;">desc</p> </td><td style="vertical-align:top;width:57.65pt;"> <p style="margin-left:.0001pt;text-align:center;">varchar</p> </td><td style="vertical-align:top;width:57.65pt;"> <p style="margin-left:.0001pt;text-align:center;">255</p> </td><td style="vertical-align:top;width:57.65pt;"> <p style="margin-left:.0001pt;text-align:center;">0</p> </td><td style="vertical-align:top;width:57.65pt;"> <p style="margin-left:.0001pt;text-align:center;">Y</p> </td><td style="vertical-align:top;width:57.65pt;"> <p style="margin-left:.0001pt;text-align:center;">N</p> </td><td style="vertical-align:top;width:57.65pt;"> <p style="margin-left:.0001pt;text-align:center;"></p> </td><td style="vertical-align:top;width:58.85pt;"> <p style="margin-left:.0001pt;text-align:center;">描述:</p> </td></tr><tr><td style="vertical-align:top;width:57.6pt;"> <p style="margin-left:.0001pt;text-align:center;">5</p> </td><td style="vertical-align:top;width:57.65pt;"> <p style="margin-left:.0001pt;text-align:left;">icon</p> </td><td style="vertical-align:top;width:57.65pt;"> <p style="margin-left:.0001pt;text-align:center;">varchar</p> </td><td style="vertical-align:top;width:57.65pt;"> <p style="margin-left:.0001pt;text-align:center;">255</p> </td><td style="vertical-align:top;width:57.65pt;"> <p style="margin-left:.0001pt;text-align:center;">0</p> </td><td style="vertical-align:top;width:57.65pt;"> <p style="margin-left:.0001pt;text-align:center;">Y</p> </td><td style="vertical-align:top;width:57.65pt;"> <p style="margin-left:.0001pt;text-align:center;">N</p> </td><td style="vertical-align:top;width:57.65pt;"> <p style="margin-left:.0001pt;text-align:center;"></p> </td><td style="vertical-align:top;width:58.85pt;"> <p style="margin-left:.0001pt;text-align:center;">图标:</p> </td></tr><tr><td style="vertical-align:top;width:57.6pt;"> <p style="margin-left:.0001pt;text-align:center;">6</p> </td><td style="vertical-align:top;width:57.65pt;"> <p style="margin-left:.0001pt;text-align:left;">source_table</p> </td><td style="vertical-align:top;width:57.65pt;"> <p style="margin-left:.0001pt;text-align:center;">varchar</p> </td><td style="vertical-align:top;width:57.65pt;"> <p style="margin-left:.0001pt;text-align:center;">255</p> </td><td style="vertical-align:top;width:57.65pt;"> <p style="margin-left:.0001pt;text-align:center;">0</p> </td><td style="vertical-align:top;width:57.65pt;"> <p style="margin-left:.0001pt;text-align:center;">Y</p> </td><td style="vertical-align:top;width:57.65pt;"> <p style="margin-left:.0001pt;text-align:center;">N</p> </td><td style="vertical-align:top;width:57.65pt;"> <p style="margin-left:.0001pt;text-align:center;"></p> </td><td style="vertical-align:top;width:58.85pt;"> <p style="margin-left:.0001pt;text-align:center;">来源表:</p> </td></tr><tr><td style="vertical-align:top;width:57.6pt;"> <p style="margin-left:.0001pt;text-align:center;">7</p> </td><td style="vertical-align:top;width:57.65pt;"> <p style="margin-left:.0001pt;text-align:left;">source_field</p> </td><td style="vertical-align:top;width:57.65pt;"> <p style="margin-left:.0001pt;text-align:center;">varchar</p> </td><td style="vertical-align:top;width:57.65pt;"> <p style="margin-left:.0001pt;text-align:center;">255</p> </td><td style="vertical-align:top;width:57.65pt;"> <p style="margin-left:.0001pt;text-align:center;">0</p> </td><td style="vertical-align:top;width:57.65pt;"> <p style="margin-left:.0001pt;text-align:center;">Y</p> </td><td style="vertical-align:top;width:57.65pt;"> <p style="margin-left:.0001pt;text-align:center;">N</p> </td><td style="vertical-align:top;width:57.65pt;"> <p style="margin-left:.0001pt;text-align:center;"></p> </td><td style="vertical-align:top;width:58.85pt;"> <p style="margin-left:.0001pt;text-align:center;">来源字段:</p> </td></tr><tr><td style="vertical-align:top;width:57.6pt;"> <p style="margin-left:.0001pt;text-align:center;">8</p> </td><td style="vertical-align:top;width:57.65pt;"> <p style="margin-left:.0001pt;text-align:left;">create_time</p> </td><td style="vertical-align:top;width:57.65pt;"> <p style="margin-left:.0001pt;text-align:center;">timestamp</p> </td><td style="vertical-align:top;width:57.65pt;"> <p style="margin-left:.0001pt;text-align:center;">19</p> </td><td style="vertical-align:top;width:57.65pt;"> <p style="margin-left:.0001pt;text-align:center;">0</p> </td><td style="vertical-align:top;width:57.65pt;"> <p style="margin-left:.0001pt;text-align:center;">N</p> </td><td style="vertical-align:top;width:57.65pt;"> <p style="margin-left:.0001pt;text-align:center;">N</p> </td><td style="vertical-align:top;width:57.65pt;"> <p style="margin-left:.0001pt;text-align:center;">CURRENT_TIMESTAMP</p> </td><td style="vertical-align:top;width:58.85pt;"> <p style="margin-left:.0001pt;text-align:center;">创建时间:</p> </td></tr><tr><td style="vertical-align:top;width:57.6pt;"> <p style="margin-left:.0001pt;text-align:center;">9</p> </td><td style="vertical-align:top;width:57.65pt;"> <p style="margin-left:.0001pt;text-align:left;">update_time</p> </td><td style="vertical-align:top;width:57.65pt;"> <p style="margin-left:.0001pt;text-align:center;">timestamp</p> </td><td style="vertical-align:top;width:57.65pt;"> <p style="margin-left:.0001pt;text-align:center;">19</p> </td><td style="vertical-align:top;width:57.65pt;"> <p style="margin-left:.0001pt;text-align:center;">0</p> </td><td style="vertical-align:top;width:57.65pt;"> <p style="margin-left:.0001pt;text-align:center;">N</p> </td><td style="vertical-align:top;width:57.65pt;"> <p style="margin-left:.0001pt;text-align:center;">N</p> </td><td style="vertical-align:top;width:57.65pt;"> <p style="margin-left:.0001pt;text-align:center;">CURRENT_TIMESTAMP</p> </td><td style="vertical-align:top;width:58.85pt;"> <p style="margin-left:.0001pt;text-align:center;">更新时间:</p> </td></tr></tbody></table></div> <h3 style="margin-left:.0001pt;text-align:left;"><a name="t10"></a><strong><strong><strong>表order (订单)</strong></strong></strong></h3> <div class="table-box"><table align="center" border="1" cellspacing="0" style="width:520pt;"><tbody><tr><td style="background-color:#e7e6e6;width:57.6pt;"> <p style="margin-left:.0001pt;text-align:center;">编号</p> </td><td style="background-color:#e7e6e6;width:57.65pt;"> <p style="margin-left:.0001pt;text-align:center;">名称</p> </td><td style="background-color:#e7e6e6;width:57.65pt;"> <p style="margin-left:.0001pt;text-align:center;">数据类型</p> </td><td style="background-color:#e7e6e6;width:57.65pt;"> <p style="margin-left:.0001pt;text-align:center;">长度</p> </td><td style="background-color:#e7e6e6;width:57.65pt;"> <p style="margin-left:.0001pt;text-align:center;">小数位</p> </td><td style="background-color:#e7e6e6;width:57.65pt;"> <p style="margin-left:.0001pt;text-align:center;">允许空值</p> </td><td style="background-color:#e7e6e6;width:57.65pt;"> <p style="margin-left:.0001pt;text-align:center;">主键</p> </td><td style="background-color:#e7e6e6;width:57.65pt;"> <p style="margin-left:.0001pt;text-align:center;">默认值</p> </td><td style="background-color:#e7e6e6;width:58.85pt;"> <p style="margin-left:.0001pt;text-align:center;">说明</p> </td></tr><tr><td style="vertical-align:top;width:57.6pt;"> <p style="margin-left:.0001pt;text-align:center;">1</p> </td><td style="vertical-align:top;width:57.65pt;"> <p style="margin-left:.0001pt;text-align:left;">order_id</p> </td><td style="vertical-align:top;width:57.65pt;"> <p style="margin-left:.0001pt;text-align:center;">int</p> </td><td style="vertical-align:top;width:57.65pt;"> <p style="margin-left:.0001pt;text-align:center;">10</p> </td><td style="vertical-align:top;width:57.65pt;"> <p style="margin-left:.0001pt;text-align:center;">0</p> </td><td style="vertical-align:top;width:57.65pt;"> <p style="margin-left:.0001pt;text-align:center;">N</p> </td><td style="vertical-align:top;width:57.65pt;"> <p style="margin-left:.0001pt;text-align:center;">Y</p> </td><td style="vertical-align:top;width:57.65pt;"> <p style="margin-left:.0001pt;text-align:center;"></p> </td><td style="vertical-align:top;width:58.85pt;"> <p style="margin-left:.0001pt;text-align:center;">订单ID:</p> </td></tr><tr><td style="vertical-align:top;width:57.6pt;"> <p style="margin-left:.0001pt;text-align:center;">2</p> </td><td style="vertical-align:top;width:57.65pt;"> <p style="margin-left:.0001pt;text-align:left;">order_number</p> </td><td style="vertical-align:top;width:57.65pt;"> <p style="margin-left:.0001pt;text-align:center;">varchar</p> </td><td style="vertical-align:top;width:57.65pt;"> <p style="margin-left:.0001pt;text-align:center;">64</p> </td><td style="vertical-align:top;width:57.65pt;"> <p style="margin-left:.0001pt;text-align:center;">0</p> </td><td style="vertical-align:top;width:57.65pt;"> <p style="margin-left:.0001pt;text-align:center;">Y</p> </td><td style="vertical-align:top;width:57.65pt;"> <p style="margin-left:.0001pt;text-align:center;">N</p> </td><td style="vertical-align:top;width:57.65pt;"> <p style="margin-left:.0001pt;text-align:center;"></p> </td><td style="vertical-align:top;width:58.85pt;"> <p style="margin-left:.0001pt;text-align:center;">订单号:</p> </td></tr><tr><td style="vertical-align:top;width:57.6pt;"> <p style="margin-left:.0001pt;text-align:center;">3</p> </td><td style="vertical-align:top;width:57.65pt;"> <p style="margin-left:.0001pt;text-align:left;">goods_id</p> </td><td style="vertical-align:top;width:57.65pt;"> <p style="margin-left:.0001pt;text-align:center;">mediumint</p> </td><td style="vertical-align:top;width:57.65pt;"> <p style="margin-left:.0001pt;text-align:center;">8</p> </td><td style="vertical-align:top;width:57.65pt;"> <p style="margin-left:.0001pt;text-align:center;">0</p> </td><td style="vertical-align:top;width:57.65pt;"> <p style="margin-left:.0001pt;text-align:center;">N</p> </td><td style="vertical-align:top;width:57.65pt;"> <p style="margin-left:.0001pt;text-align:center;">N</p> </td><td style="vertical-align:top;width:57.65pt;"> <p style="margin-left:.0001pt;text-align:center;"></p> </td><td style="vertical-align:top;width:58.85pt;"> <p style="margin-left:.0001pt;text-align:center;">商品id:[0,8388607]</p> </td></tr><tr><td style="vertical-align:top;width:57.6pt;"> <p style="margin-left:.0001pt;text-align:center;">4</p> </td><td style="vertical-align:top;width:57.65pt;"> <p style="margin-left:.0001pt;text-align:left;">title</p> </td><td style="vertical-align:top;width:57.65pt;"> <p style="margin-left:.0001pt;text-align:center;">varchar</p> </td><td style="vertical-align:top;width:57.65pt;"> <p style="margin-left:.0001pt;text-align:center;">32</p> </td><td style="vertical-align:top;width:57.65pt;"> <p style="margin-left:.0001pt;text-align:center;">0</p> </td><td style="vertical-align:top;width:57.65pt;"> <p style="margin-left:.0001pt;text-align:center;">Y</p> </td><td style="vertical-align:top;width:57.65pt;"> <p style="margin-left:.0001pt;text-align:center;">N</p> </td><td style="vertical-align:top;width:57.65pt;"> <p style="margin-left:.0001pt;text-align:center;"></p> </td><td style="vertical-align:top;width:58.85pt;"> <p style="margin-left:.0001pt;text-align:center;">商品标题:</p> </td></tr><tr><td style="vertical-align:top;width:57.6pt;"> <p style="margin-left:.0001pt;text-align:center;">5</p> </td><td style="vertical-align:top;width:57.65pt;"> <p style="margin-left:.0001pt;text-align:left;">img</p> </td><td style="vertical-align:top;width:57.65pt;"> <p style="margin-left:.0001pt;text-align:center;">varchar</p> </td><td style="vertical-align:top;width:57.65pt;"> <p style="margin-left:.0001pt;text-align:center;">255</p> </td><td style="vertical-align:top;width:57.65pt;"> <p style="margin-left:.0001pt;text-align:center;">0</p> </td><td style="vertical-align:top;width:57.65pt;"> <p style="margin-left:.0001pt;text-align:center;">Y</p> </td><td style="vertical-align:top;width:57.65pt;"> <p style="margin-left:.0001pt;text-align:center;">N</p> </td><td style="vertical-align:top;width:57.65pt;"> <p style="margin-left:.0001pt;text-align:center;"></p> </td><td style="vertical-align:top;width:58.85pt;"> <p style="margin-left:.0001pt;text-align:center;">商品图片:</p> </td></tr><tr><td style="vertical-align:top;width:57.6pt;"> <p style="margin-left:.0001pt;text-align:center;">6</p> </td><td style="vertical-align:top;width:57.65pt;"> <p style="margin-left:.0001pt;text-align:left;">price</p> </td><td style="vertical-align:top;width:57.65pt;"> <p style="margin-left:.0001pt;text-align:center;">double</p> </td><td style="vertical-align:top;width:57.65pt;"> <p style="margin-left:.0001pt;text-align:center;">10</p> </td><td style="vertical-align:top;width:57.65pt;"> <p style="margin-left:.0001pt;text-align:center;">2</p> </td><td style="vertical-align:top;width:57.65pt;"> <p style="margin-left:.0001pt;text-align:center;">N</p> </td><td style="vertical-align:top;width:57.65pt;"> <p style="margin-left:.0001pt;text-align:center;">N</p> </td><td style="vertical-align:top;width:57.65pt;"> <p style="margin-left:.0001pt;text-align:center;">0.00</p> </td><td style="vertical-align:top;width:58.85pt;"> <p style="margin-left:.0001pt;text-align:center;">价格:</p> </td></tr><tr><td style="vertical-align:top;width:57.6pt;"> <p style="margin-left:.0001pt;text-align:center;">7</p> </td><td style="vertical-align:top;width:57.65pt;"> <p style="margin-left:.0001pt;text-align:left;">price_ago</p> </td><td style="vertical-align:top;width:57.65pt;"> <p style="margin-left:.0001pt;text-align:center;">double</p> </td><td style="vertical-align:top;width:57.65pt;"> <p style="margin-left:.0001pt;text-align:center;">10</p> </td><td style="vertical-align:top;width:57.65pt;"> <p style="margin-left:.0001pt;text-align:center;">2</p> </td><td style="vertical-align:top;width:57.65pt;"> <p style="margin-left:.0001pt;text-align:center;">N</p> </td><td style="vertical-align:top;width:57.65pt;"> <p style="margin-left:.0001pt;text-align:center;">N</p> </td><td style="vertical-align:top;width:57.65pt;"> <p style="margin-left:.0001pt;text-align:center;">0.00</p> </td><td style="vertical-align:top;width:58.85pt;"> <p style="margin-left:.0001pt;text-align:center;">原价:</p> </td></tr><tr><td style="vertical-align:top;width:57.6pt;"> <p style="margin-left:.0001pt;text-align:center;">8</p> </td><td style="vertical-align:top;width:57.65pt;"> <p style="margin-left:.0001pt;text-align:left;">num</p> </td><td style="vertical-align:top;width:57.65pt;"> <p style="margin-left:.0001pt;text-align:center;">int</p> </td><td style="vertical-align:top;width:57.65pt;"> <p style="margin-left:.0001pt;text-align:center;">10</p> </td><td style="vertical-align:top;width:57.65pt;"> <p style="margin-left:.0001pt;text-align:center;">0</p> </td><td style="vertical-align:top;width:57.65pt;"> <p style="margin-left:.0001pt;text-align:center;">N</p> </td><td style="vertical-align:top;width:57.65pt;"> <p style="margin-left:.0001pt;text-align:center;">N</p> </td><td style="vertical-align:top;width:57.65pt;"> <p style="margin-left:.0001pt;text-align:center;">1</p> </td><td style="vertical-align:top;width:58.85pt;"> <p style="margin-left:.0001pt;text-align:center;">数量:</p> </td></tr><tr><td style="vertical-align:top;width:57.6pt;"> <p style="margin-left:.0001pt;text-align:center;">9</p> </td><td style="vertical-align:top;width:57.65pt;"> <p style="margin-left:.0001pt;text-align:left;">price_count</p> </td><td style="vertical-align:top;width:57.65pt;"> <p style="margin-left:.0001pt;text-align:center;">double</p> </td><td style="vertical-align:top;width:57.65pt;"> <p style="margin-left:.0001pt;text-align:center;">8</p> </td><td style="vertical-align:top;width:57.65pt;"> <p style="margin-left:.0001pt;text-align:center;">2</p> </td><td style="vertical-align:top;width:57.65pt;"> <p style="margin-left:.0001pt;text-align:center;">N</p> </td><td style="vertical-align:top;width:57.65pt;"> <p style="margin-left:.0001pt;text-align:center;">N</p> </td><td style="vertical-align:top;width:57.65pt;"> <p style="margin-left:.0001pt;text-align:center;">0.00</p> </td><td style="vertical-align:top;width:58.85pt;"> <p style="margin-left:.0001pt;text-align:center;">总价:</p> </td></tr><tr><td style="vertical-align:top;width:57.6pt;"> <p style="margin-left:.0001pt;text-align:center;">10</p> </td><td style="vertical-align:top;width:57.65pt;"> <p style="margin-left:.0001pt;text-align:left;">norms</p> </td><td style="vertical-align:top;width:57.65pt;"> <p style="margin-left:.0001pt;text-align:center;">varchar</p> </td><td style="vertical-align:top;width:57.65pt;"> <p style="margin-left:.0001pt;text-align:center;">255</p> </td><td style="vertical-align:top;width:57.65pt;"> <p style="margin-left:.0001pt;text-align:center;">0</p> </td><td style="vertical-align:top;width:57.65pt;"> <p style="margin-left:.0001pt;text-align:center;">Y</p> </td><td style="vertical-align:top;width:57.65pt;"> <p style="margin-left:.0001pt;text-align:center;">N</p> </td><td style="vertical-align:top;width:57.65pt;"> <p style="margin-left:.0001pt;text-align:center;"></p> </td><td style="vertical-align:top;width:58.85pt;"> <p style="margin-left:.0001pt;text-align:center;">规格:</p> </td></tr><tr><td style="vertical-align:top;width:57.6pt;"> <p style="margin-left:.0001pt;text-align:center;">11</p> </td><td style="vertical-align:top;width:57.65pt;"> <p style="margin-left:.0001pt;text-align:left;">type</p> </td><td style="vertical-align:top;width:57.65pt;"> <p style="margin-left:.0001pt;text-align:center;">varchar</p> </td><td style="vertical-align:top;width:57.65pt;"> <p style="margin-left:.0001pt;text-align:center;">64</p> </td><td style="vertical-align:top;width:57.65pt;"> <p style="margin-left:.0001pt;text-align:center;">0</p> </td><td style="vertical-align:top;width:57.65pt;"> <p style="margin-left:.0001pt;text-align:center;">N</p> </td><td style="vertical-align:top;width:57.65pt;"> <p style="margin-left:.0001pt;text-align:center;">N</p> </td><td style="vertical-align:top;width:57.65pt;"> <p style="margin-left:.0001pt;text-align:center;">未分类</p> </td><td style="vertical-align:top;width:58.85pt;"> <p style="margin-left:.0001pt;text-align:center;">商品分类:</p> </td></tr><tr><td style="vertical-align:top;width:57.6pt;"> <p style="margin-left:.0001pt;text-align:center;">12</p> </td><td style="vertical-align:top;width:57.65pt;"> <p style="margin-left:.0001pt;text-align:left;">contact_name</p> </td><td style="vertical-align:top;width:57.65pt;"> <p style="margin-left:.0001pt;text-align:center;">varchar</p> </td><td style="vertical-align:top;width:57.65pt;"> <p style="margin-left:.0001pt;text-align:center;">32</p> </td><td style="vertical-align:top;width:57.65pt;"> <p style="margin-left:.0001pt;text-align:center;">0</p> </td><td style="vertical-align:top;width:57.65pt;"> <p style="margin-left:.0001pt;text-align:center;">Y</p> </td><td style="vertical-align:top;width:57.65pt;"> <p style="margin-left:.0001pt;text-align:center;">N</p> </td><td style="vertical-align:top;width:57.65pt;"> <p style="margin-left:.0001pt;text-align:center;"></p> </td><td style="vertical-align:top;width:58.85pt;"> <p style="margin-left:.0001pt;text-align:center;">联系人姓名:</p> </td></tr><tr><td style="vertical-align:top;width:57.6pt;"> <p style="margin-left:.0001pt;text-align:center;">13</p> </td><td style="vertical-align:top;width:57.65pt;"> <p style="margin-left:.0001pt;text-align:left;">contact_email</p> </td><td style="vertical-align:top;width:57.65pt;"> <p style="margin-left:.0001pt;text-align:center;">varchar</p> </td><td style="vertical-align:top;width:57.65pt;"> <p style="margin-left:.0001pt;text-align:center;">125</p> </td><td style="vertical-align:top;width:57.65pt;"> <p style="margin-left:.0001pt;text-align:center;">0</p> </td><td style="vertical-align:top;width:57.65pt;"> <p style="margin-left:.0001pt;text-align:center;">Y</p> </td><td style="vertical-align:top;width:57.65pt;"> <p style="margin-left:.0001pt;text-align:center;">N</p> </td><td style="vertical-align:top;width:57.65pt;"> <p style="margin-left:.0001pt;text-align:center;"></p> </td><td style="vertical-align:top;width:58.85pt;"> <p style="margin-left:.0001pt;text-align:center;">联系人邮箱:</p> </td></tr><tr><td style="vertical-align:top;width:57.6pt;"> <p style="margin-left:.0001pt;text-align:center;">14</p> </td><td style="vertical-align:top;width:57.65pt;"> <p style="margin-left:.0001pt;text-align:left;">contact_phone</p> </td><td style="vertical-align:top;width:57.65pt;"> <p style="margin-left:.0001pt;text-align:center;">varchar</p> </td><td style="vertical-align:top;width:57.65pt;"> <p style="margin-left:.0001pt;text-align:center;">11</p> </td><td style="vertical-align:top;width:57.65pt;"> <p style="margin-left:.0001pt;text-align:center;">0</p> </td><td style="vertical-align:top;width:57.65pt;"> <p style="margin-left:.0001pt;text-align:center;">Y</p> </td><td style="vertical-align:top;width:57.65pt;"> <p style="margin-left:.0001pt;text-align:center;">N</p> </td><td style="vertical-align:top;width:57.65pt;"> <p style="margin-left:.0001pt;text-align:center;"></p> </td><td style="vertical-align:top;width:58.85pt;"> <p style="margin-left:.0001pt;text-align:center;">联系人手机:</p> </td></tr><tr><td style="vertical-align:top;width:57.6pt;"> <p style="margin-left:.0001pt;text-align:center;">15</p> </td><td style="vertical-align:top;width:57.65pt;"> <p style="margin-left:.0001pt;text-align:left;">contact_address</p> </td><td style="vertical-align:top;width:57.65pt;"> <p style="margin-left:.0001pt;text-align:center;">varchar</p> </td><td style="vertical-align:top;width:57.65pt;"> <p style="margin-left:.0001pt;text-align:center;">255</p> </td><td style="vertical-align:top;width:57.65pt;"> <p style="margin-left:.0001pt;text-align:center;">0</p> </td><td style="vertical-align:top;width:57.65pt;"> <p style="margin-left:.0001pt;text-align:center;">Y</p> </td><td style="vertical-align:top;width:57.65pt;"> <p style="margin-left:.0001pt;text-align:center;">N</p> </td><td style="vertical-align:top;width:57.65pt;"> <p style="margin-left:.0001pt;text-align:center;"></p> </td><td style="vertical-align:top;width:58.85pt;"> <p style="margin-left:.0001pt;text-align:center;">收件地址:</p> </td></tr><tr><td style="vertical-align:top;width:57.6pt;"> <p style="margin-left:.0001pt;text-align:center;">16</p> </td><td style="vertical-align:top;width:57.65pt;"> <p style="margin-left:.0001pt;text-align:left;">postal_code</p> </td><td style="vertical-align:top;width:57.65pt;"> <p style="margin-left:.0001pt;text-align:center;">varchar</p> </td><td style="vertical-align:top;width:57.65pt;"> <p style="margin-left:.0001pt;text-align:center;">9</p> </td><td style="vertical-align:top;width:57.65pt;"> <p style="margin-left:.0001pt;text-align:center;">0</p> </td><td style="vertical-align:top;width:57.65pt;"> <p style="margin-left:.0001pt;text-align:center;">Y</p> </td><td style="vertical-align:top;width:57.65pt;"> <p style="margin-left:.0001pt;text-align:center;">N</p> </td><td style="vertical-align:top;width:57.65pt;"> <p style="margin-left:.0001pt;text-align:center;"></p> </td><td style="vertical-align:top;width:58.85pt;"> <p style="margin-left:.0001pt;text-align:center;">邮政编码:</p> </td></tr><tr><td style="vertical-align:top;width:57.6pt;"> <p style="margin-left:.0001pt;text-align:center;">17</p> </td><td style="vertical-align:top;width:57.65pt;"> <p style="margin-left:.0001pt;text-align:left;">user_id</p> </td><td style="vertical-align:top;width:57.65pt;"> <p style="margin-left:.0001pt;text-align:center;">int</p> </td><td style="vertical-align:top;width:57.65pt;"> <p style="margin-left:.0001pt;text-align:center;">10</p> </td><td style="vertical-align:top;width:57.65pt;"> <p style="margin-left:.0001pt;text-align:center;">0</p> </td><td style="vertical-align:top;width:57.65pt;"> <p style="margin-left:.0001pt;text-align:center;">N</p> </td><td style="vertical-align:top;width:57.65pt;"> <p style="margin-left:.0001pt;text-align:center;">N</p> </td><td style="vertical-align:top;width:57.65pt;"> <p style="margin-left:.0001pt;text-align:center;">0</p> </td><td style="vertical-align:top;width:58.85pt;"> <p style="margin-left:.0001pt;text-align:center;">买家ID:</p> </td></tr><tr><td style="vertical-align:top;width:57.6pt;"> <p style="margin-left:.0001pt;text-align:center;">18</p> </td><td style="vertical-align:top;width:57.65pt;"> <p style="margin-left:.0001pt;text-align:left;">merchant_id</p> </td><td style="vertical-align:top;width:57.65pt;"> <p style="margin-left:.0001pt;text-align:center;">mediumint</p> </td><td style="vertical-align:top;width:57.65pt;"> <p style="margin-left:.0001pt;text-align:center;">8</p> </td><td style="vertical-align:top;width:57.65pt;"> <p style="margin-left:.0001pt;text-align:center;">0</p> </td><td style="vertical-align:top;width:57.65pt;"> <p style="margin-left:.0001pt;text-align:center;">N</p> </td><td style="vertical-align:top;width:57.65pt;"> <p style="margin-left:.0001pt;text-align:center;">N</p> </td><td style="vertical-align:top;width:57.65pt;"> <p style="margin-left:.0001pt;text-align:center;">0</p> </td><td style="vertical-align:top;width:58.85pt;"> <p style="margin-left:.0001pt;text-align:center;">商家ID:</p> </td></tr><tr><td style="vertical-align:top;width:57.6pt;"> <p style="margin-left:.0001pt;text-align:center;">19</p> </td><td style="vertical-align:top;width:57.65pt;"> <p style="margin-left:.0001pt;text-align:left;">create_time</p> </td><td style="vertical-align:top;width:57.65pt;"> <p style="margin-left:.0001pt;text-align:center;">timestamp</p> </td><td style="vertical-align:top;width:57.65pt;"> <p style="margin-left:.0001pt;text-align:center;">19</p> </td><td style="vertical-align:top;width:57.65pt;"> <p style="margin-left:.0001pt;text-align:center;">0</p> </td><td style="vertical-align:top;width:57.65pt;"> <p style="margin-left:.0001pt;text-align:center;">N</p> </td><td style="vertical-align:top;width:57.65pt;"> <p style="margin-left:.0001pt;text-align:center;">N</p> </td><td style="vertical-align:top;width:57.65pt;"> <p style="margin-left:.0001pt;text-align:center;">CURRENT_TIMESTAMP</p> </td><td style="vertical-align:top;width:58.85pt;"> <p style="margin-left:.0001pt;text-align:center;">创建时间:</p> </td></tr><tr><td style="vertical-align:top;width:57.6pt;"> <p style="margin-left:.0001pt;text-align:center;">20</p> </td><td style="vertical-align:top;width:57.65pt;"> <p style="margin-left:.0001pt;text-align:left;">update_time</p> </td><td style="vertical-align:top;width:57.65pt;"> <p style="margin-left:.0001pt;text-align:center;">timestamp</p> </td><td style="vertical-align:top;width:57.65pt;"> <p style="margin-left:.0001pt;text-align:center;">19</p> </td><td style="vertical-align:top;width:57.65pt;"> <p style="margin-left:.0001pt;text-align:center;">0</p> </td><td style="vertical-align:top;width:57.65pt;"> <p style="margin-left:.0001pt;text-align:center;">N</p> </td><td style="vertical-align:top;width:57.65pt;"> <p style="margin-left:.0001pt;text-align:center;">N</p> </td><td style="vertical-align:top;width:57.65pt;"> <p style="margin-left:.0001pt;text-align:center;">CURRENT_TIMESTAMP</p> </td><td style="vertical-align:top;width:58.85pt;"> <p style="margin-left:.0001pt;text-align:center;">更新时间:</p> </td></tr><tr><td style="vertical-align:top;width:57.6pt;"> <p style="margin-left:.0001pt;text-align:center;">21</p> </td><td style="vertical-align:top;width:57.65pt;"> <p style="margin-left:.0001pt;text-align:left;">description</p> </td><td style="vertical-align:top;width:57.65pt;"> <p style="margin-left:.0001pt;text-align:center;">varchar</p> </td><td style="vertical-align:top;width:57.65pt;"> <p style="margin-left:.0001pt;text-align:center;">255</p> </td><td style="vertical-align:top;width:57.65pt;"> <p style="margin-left:.0001pt;text-align:center;">0</p> </td><td style="vertical-align:top;width:57.65pt;"> <p style="margin-left:.0001pt;text-align:center;">Y</p> </td><td style="vertical-align:top;width:57.65pt;"> <p style="margin-left:.0001pt;text-align:center;">N</p> </td><td style="vertical-align:top;width:57.65pt;"> <p style="margin-left:.0001pt;text-align:center;"></p> </td><td style="vertical-align:top;width:58.85pt;"> <p style="margin-left:.0001pt;text-align:center;">描述:[0,255]用于产品规格描述</p> </td></tr><tr><td style="vertical-align:top;width:57.6pt;"> <p style="margin-left:.0001pt;text-align:center;">22</p> </td><td style="vertical-align:top;width:57.65pt;"> <p style="margin-left:.0001pt;text-align:left;">state</p> </td><td style="vertical-align:top;width:57.65pt;"> <p style="margin-left:.0001pt;text-align:center;">varchar</p> </td><td style="vertical-align:top;width:57.65pt;"> <p style="margin-left:.0001pt;text-align:center;">16</p> </td><td style="vertical-align:top;width:57.65pt;"> <p style="margin-left:.0001pt;text-align:center;">0</p> </td><td style="vertical-align:top;width:57.65pt;"> <p style="margin-left:.0001pt;text-align:center;">N</p> </td><td style="vertical-align:top;width:57.65pt;"> <p style="margin-left:.0001pt;text-align:center;">N</p> </td><td style="vertical-align:top;width:57.65pt;"> <p style="margin-left:.0001pt;text-align:center;">待付款</p> </td><td style="vertical-align:top;width:58.85pt;"> <p style="margin-left:.0001pt;text-align:center;">订单状态:待付款,待发货,待签收,已签收,待退款,已退款,已拒绝,已完成</p> </td></tr></tbody></table></div> <h3 style="margin-left:.0001pt;text-align:left;"><a name="t11"></a><strong><a name="_praise"></a><strong><strong>表praise (点赞)</strong></strong></strong></h3> <div class="table-box"><table align="center" border="1" cellspacing="0" style="width:520pt;"><tbody><tr><td style="background-color:#e7e6e6;width:57.6pt;"> <p style="margin-left:.0001pt;text-align:center;">编号</p> </td><td style="background-color:#e7e6e6;width:57.65pt;"> <p style="margin-left:.0001pt;text-align:center;">名称</p> </td><td style="background-color:#e7e6e6;width:57.65pt;"> <p style="margin-left:.0001pt;text-align:center;">数据类型</p> </td><td style="background-color:#e7e6e6;width:57.65pt;"> <p style="margin-left:.0001pt;text-align:center;">长度</p> </td><td style="background-color:#e7e6e6;width:57.65pt;"> <p style="margin-left:.0001pt;text-align:center;">小数位</p> </td><td style="background-color:#e7e6e6;width:57.65pt;"> <p style="margin-left:.0001pt;text-align:center;">允许空值</p> </td><td style="background-color:#e7e6e6;width:57.65pt;"> <p style="margin-left:.0001pt;text-align:center;">主键</p> </td><td style="background-color:#e7e6e6;width:57.65pt;"> <p style="margin-left:.0001pt;text-align:center;">默认值</p> </td><td style="background-color:#e7e6e6;width:58.85pt;"> <p style="margin-left:.0001pt;text-align:center;">说明</p> </td></tr><tr><td style="vertical-align:top;width:57.6pt;"> <p style="margin-left:.0001pt;text-align:center;">1</p> </td><td style="vertical-align:top;width:57.65pt;"> <p style="margin-left:.0001pt;text-align:left;">praise_id</p> </td><td style="vertical-align:top;width:57.65pt;"> <p style="margin-left:.0001pt;text-align:center;">int</p> </td><td style="vertical-align:top;width:57.65pt;"> <p style="margin-left:.0001pt;text-align:center;">10</p> </td><td style="vertical-align:top;width:57.65pt;"> <p style="margin-left:.0001pt;text-align:center;">0</p> </td><td style="vertical-align:top;width:57.65pt;"> <p style="margin-left:.0001pt;text-align:center;">N</p> </td><td style="vertical-align:top;width:57.65pt;"> <p style="margin-left:.0001pt;text-align:center;">Y</p> </td><td style="vertical-align:top;width:57.65pt;"> <p style="margin-left:.0001pt;text-align:center;"></p> </td><td style="vertical-align:top;width:58.85pt;"> <p style="margin-left:.0001pt;text-align:center;">点赞ID:</p> </td></tr><tr><td style="vertical-align:top;width:57.6pt;"> <p style="margin-left:.0001pt;text-align:center;">2</p> </td><td style="vertical-align:top;width:57.65pt;"> <p style="margin-left:.0001pt;text-align:left;">user_id</p> </td><td style="vertical-align:top;width:57.65pt;"> <p style="margin-left:.0001pt;text-align:center;">int</p> </td><td style="vertical-align:top;width:57.65pt;"> <p style="margin-left:.0001pt;text-align:center;">10</p> </td><td style="vertical-align:top;width:57.65pt;"> <p style="margin-left:.0001pt;text-align:center;">0</p> </td><td style="vertical-align:top;width:57.65pt;"> <p style="margin-left:.0001pt;text-align:center;">N</p> </td><td style="vertical-align:top;width:57.65pt;"> <p style="margin-left:.0001pt;text-align:center;">N</p> </td><td style="vertical-align:top;width:57.65pt;"> <p style="margin-left:.0001pt;text-align:center;">0</p> </td><td style="vertical-align:top;width:58.85pt;"> <p style="margin-left:.0001pt;text-align:center;">点赞人:</p> </td></tr><tr><td style="vertical-align:top;width:57.6pt;"> <p style="margin-left:.0001pt;text-align:center;">3</p> </td><td style="vertical-align:top;width:57.65pt;"> <p style="margin-left:.0001pt;text-align:left;">create_time</p> </td><td style="vertical-align:top;width:57.65pt;"> <p style="margin-left:.0001pt;text-align:center;">timestamp</p> </td><td style="vertical-align:top;width:57.65pt;"> <p style="margin-left:.0001pt;text-align:center;">19</p> </td><td style="vertical-align:top;width:57.65pt;"> <p style="margin-left:.0001pt;text-align:center;">0</p> </td><td style="vertical-align:top;width:57.65pt;"> <p style="margin-left:.0001pt;text-align:center;">N</p> </td><td style="vertical-align:top;width:57.65pt;"> <p style="margin-left:.0001pt;text-align:center;">N</p> </td><td style="vertical-align:top;width:57.65pt;"> <p style="margin-left:.0001pt;text-align:center;">CURRENT_TIMESTAMP</p> </td><td style="vertical-align:top;width:58.85pt;"> <p style="margin-left:.0001pt;text-align:center;">创建时间:</p> </td></tr><tr><td style="vertical-align:top;width:57.6pt;"> <p style="margin-left:.0001pt;text-align:center;">4</p> </td><td style="vertical-align:top;width:57.65pt;"> <p style="margin-left:.0001pt;text-align:left;">update_time</p> </td><td style="vertical-align:top;width:57.65pt;"> <p style="margin-left:.0001pt;text-align:center;">timestamp</p> </td><td style="vertical-align:top;width:57.65pt;"> <p style="margin-left:.0001pt;text-align:center;">19</p> </td><td style="vertical-align:top;width:57.65pt;"> <p style="margin-left:.0001pt;text-align:center;">0</p> </td><td style="vertical-align:top;width:57.65pt;"> <p style="margin-left:.0001pt;text-align:center;">N</p> </td><td style="vertical-align:top;width:57.65pt;"> <p style="margin-left:.0001pt;text-align:center;">N</p> </td><td style="vertical-align:top;width:57.65pt;"> <p style="margin-left:.0001pt;text-align:center;">CURRENT_TIMESTAMP</p> </td><td style="vertical-align:top;width:58.85pt;"> <p style="margin-left:.0001pt;text-align:center;">更新时间:</p> </td></tr><tr><td style="vertical-align:top;width:57.6pt;"> <p style="margin-left:.0001pt;text-align:center;">5</p> </td><td style="vertical-align:top;width:57.65pt;"> <p style="margin-left:.0001pt;text-align:left;">source_table</p> </td><td style="vertical-align:top;width:57.65pt;"> <p style="margin-left:.0001pt;text-align:center;">varchar</p> </td><td style="vertical-align:top;width:57.65pt;"> <p style="margin-left:.0001pt;text-align:center;">255</p> </td><td style="vertical-align:top;width:57.65pt;"> <p style="margin-left:.0001pt;text-align:center;">0</p> </td><td style="vertical-align:top;width:57.65pt;"> <p style="margin-left:.0001pt;text-align:center;">Y</p> </td><td style="vertical-align:top;width:57.65pt;"> <p style="margin-left:.0001pt;text-align:center;">N</p> </td><td style="vertical-align:top;width:57.65pt;"> <p style="margin-left:.0001pt;text-align:center;"></p> </td><td style="vertical-align:top;width:58.85pt;"> <p style="margin-left:.0001pt;text-align:center;">来源表:</p> </td></tr><tr><td style="vertical-align:top;width:57.6pt;"> <p style="margin-left:.0001pt;text-align:center;">6</p> </td><td style="vertical-align:top;width:57.65pt;"> <p style="margin-left:.0001pt;text-align:left;">source_field</p> </td><td style="vertical-align:top;width:57.65pt;"> <p style="margin-left:.0001pt;text-align:center;">varchar</p> </td><td style="vertical-align:top;width:57.65pt;"> <p style="margin-left:.0001pt;text-align:center;">255</p> </td><td style="vertical-align:top;width:57.65pt;"> <p style="margin-left:.0001pt;text-align:center;">0</p> </td><td style="vertical-align:top;width:57.65pt;"> <p style="margin-left:.0001pt;text-align:center;">Y</p> </td><td style="vertical-align:top;width:57.65pt;"> <p style="margin-left:.0001pt;text-align:center;">N</p> </td><td style="vertical-align:top;width:57.65pt;"> <p style="margin-left:.0001pt;text-align:center;"></p> </td><td style="vertical-align:top;width:58.85pt;"> <p style="margin-left:.0001pt;text-align:center;">来源字段:</p> </td></tr><tr><td style="vertical-align:top;width:57.6pt;"> <p style="margin-left:.0001pt;text-align:center;">7</p> </td><td style="vertical-align:top;width:57.65pt;"> <p style="margin-left:.0001pt;text-align:left;">source_id</p> </td><td style="vertical-align:top;width:57.65pt;"> <p style="margin-left:.0001pt;text-align:center;">int</p> </td><td style="vertical-align:top;width:57.65pt;"> <p style="margin-left:.0001pt;text-align:center;">10</p> </td><td style="vertical-align:top;width:57.65pt;"> <p style="margin-left:.0001pt;text-align:center;">0</p> </td><td style="vertical-align:top;width:57.65pt;"> <p style="margin-left:.0001pt;text-align:center;">N</p> </td><td style="vertical-align:top;width:57.65pt;"> <p style="margin-left:.0001pt;text-align:center;">N</p> </td><td style="vertical-align:top;width:57.65pt;"> <p style="margin-left:.0001pt;text-align:center;">0</p> </td><td style="vertical-align:top;width:58.85pt;"> <p style="margin-left:.0001pt;text-align:center;">来源ID:</p> </td></tr><tr><td style="vertical-align:top;width:57.6pt;"> <p style="margin-left:.0001pt;text-align:center;">8</p> </td><td style="vertical-align:top;width:57.65pt;"> <p style="margin-left:.0001pt;text-align:left;">status</p> </td><td style="vertical-align:top;width:57.65pt;"> <p style="margin-left:.0001pt;text-align:center;">bit</p> </td><td style="vertical-align:top;width:57.65pt;"> <p style="margin-left:.0001pt;text-align:center;">1</p> </td><td style="vertical-align:top;width:57.65pt;"> <p style="margin-left:.0001pt;text-align:center;">0</p> </td><td style="vertical-align:top;width:57.65pt;"> <p style="margin-left:.0001pt;text-align:center;">N</p> </td><td style="vertical-align:top;width:57.65pt;"> <p style="margin-left:.0001pt;text-align:center;">N</p> </td><td style="vertical-align:top;width:57.65pt;"> <p style="margin-left:.0001pt;text-align:center;">1</p> </td><td style="vertical-align:top;width:58.85pt;"> <p style="margin-left:.0001pt;text-align:center;">点赞状态:1为点赞,0已取消</p> </td></tr></tbody></table></div> <h3 style="margin-left:.0001pt;text-align:left;"><a name="t12"></a><strong><a name="_receipt_confirmation"></a><strong><strong>表receipt_confirmation (收货确认)</strong></strong></strong></h3> <div class="table-box"><table align="center" border="1" cellspacing="0" style="width:520pt;"><tbody><tr><td style="background-color:#e7e6e6;width:57.6pt;"> <p style="margin-left:.0001pt;text-align:center;">编号</p> </td><td style="background-color:#e7e6e6;width:57.65pt;"> <p style="margin-left:.0001pt;text-align:center;">名称</p> </td><td style="background-color:#e7e6e6;width:57.65pt;"> <p style="margin-left:.0001pt;text-align:center;">数据类型</p> </td><td style="background-color:#e7e6e6;width:57.65pt;"> <p style="margin-left:.0001pt;text-align:center;">长度</p> </td><td style="background-color:#e7e6e6;width:57.65pt;"> <p style="margin-left:.0001pt;text-align:center;">小数位</p> </td><td style="background-color:#e7e6e6;width:57.65pt;"> <p style="margin-left:.0001pt;text-align:center;">允许空值</p> </td><td style="background-color:#e7e6e6;width:57.65pt;"> <p style="margin-left:.0001pt;text-align:center;">主键</p> </td><td style="background-color:#e7e6e6;width:57.65pt;"> <p style="margin-left:.0001pt;text-align:center;">默认值</p> </td><td style="background-color:#e7e6e6;width:58.85pt;"> <p style="margin-left:.0001pt;text-align:center;">说明</p> </td></tr><tr><td style="vertical-align:top;width:57.6pt;"> <p style="margin-left:.0001pt;text-align:center;">1</p> </td><td style="vertical-align:top;width:57.65pt;"> <p style="margin-left:.0001pt;text-align:left;">receipt_confirmation_id</p> </td><td style="vertical-align:top;width:57.65pt;"> <p style="margin-left:.0001pt;text-align:center;">int</p> </td><td style="vertical-align:top;width:57.65pt;"> <p style="margin-left:.0001pt;text-align:center;">10</p> </td><td style="vertical-align:top;width:57.65pt;"> <p style="margin-left:.0001pt;text-align:center;">0</p> </td><td style="vertical-align:top;width:57.65pt;"> <p style="margin-left:.0001pt;text-align:center;">N</p> </td><td style="vertical-align:top;width:57.65pt;"> <p style="margin-left:.0001pt;text-align:center;">Y</p> </td><td style="vertical-align:top;width:57.65pt;"> <p style="margin-left:.0001pt;text-align:center;"></p> </td><td style="vertical-align:top;width:58.85pt;"> <p style="margin-left:.0001pt;text-align:center;">收货确认ID</p> </td></tr><tr><td style="vertical-align:top;width:57.6pt;"> <p style="margin-left:.0001pt;text-align:center;">2</p> </td><td style="vertical-align:top;width:57.65pt;"> <p style="margin-left:.0001pt;text-align:left;">order_number</p> </td><td style="vertical-align:top;width:57.65pt;"> <p style="margin-left:.0001pt;text-align:center;">varchar</p> </td><td style="vertical-align:top;width:57.65pt;"> <p style="margin-left:.0001pt;text-align:center;">64</p> </td><td style="vertical-align:top;width:57.65pt;"> <p style="margin-left:.0001pt;text-align:center;">0</p> </td><td style="vertical-align:top;width:57.65pt;"> <p style="margin-left:.0001pt;text-align:center;">Y</p> </td><td style="vertical-align:top;width:57.65pt;"> <p style="margin-left:.0001pt;text-align:center;">N</p> </td><td style="vertical-align:top;width:57.65pt;"> <p style="margin-left:.0001pt;text-align:center;"></p> </td><td style="vertical-align:top;width:58.85pt;"> <p style="margin-left:.0001pt;text-align:center;">订单编号</p> </td></tr><tr><td style="vertical-align:top;width:57.6pt;"> <p style="margin-left:.0001pt;text-align:center;">3</p> </td><td style="vertical-align:top;width:57.65pt;"> <p style="margin-left:.0001pt;text-align:left;">item_name</p> </td><td style="vertical-align:top;width:57.65pt;"> <p style="margin-left:.0001pt;text-align:center;">varchar</p> </td><td style="vertical-align:top;width:57.65pt;"> <p style="margin-left:.0001pt;text-align:center;">64</p> </td><td style="vertical-align:top;width:57.65pt;"> <p style="margin-left:.0001pt;text-align:center;">0</p> </td><td style="vertical-align:top;width:57.65pt;"> <p style="margin-left:.0001pt;text-align:center;">Y</p> </td><td style="vertical-align:top;width:57.65pt;"> <p style="margin-left:.0001pt;text-align:center;">N</p> </td><td style="vertical-align:top;width:57.65pt;"> <p style="margin-left:.0001pt;text-align:center;"></p> </td><td style="vertical-align:top;width:58.85pt;"> <p style="margin-left:.0001pt;text-align:center;">物品名称</p> </td></tr><tr><td style="vertical-align:top;width:57.6pt;"> <p style="margin-left:.0001pt;text-align:center;">4</p> </td><td style="vertical-align:top;width:57.65pt;"> <p style="margin-left:.0001pt;text-align:left;">seller_no</p> </td><td style="vertical-align:top;width:57.65pt;"> <p style="margin-left:.0001pt;text-align:center;">int</p> </td><td style="vertical-align:top;width:57.65pt;"> <p style="margin-left:.0001pt;text-align:center;">10</p> </td><td style="vertical-align:top;width:57.65pt;"> <p style="margin-left:.0001pt;text-align:center;">0</p> </td><td style="vertical-align:top;width:57.65pt;"> <p style="margin-left:.0001pt;text-align:center;">Y</p> </td><td style="vertical-align:top;width:57.65pt;"> <p style="margin-left:.0001pt;text-align:center;">N</p> </td><td style="vertical-align:top;width:57.65pt;"> <p style="margin-left:.0001pt;text-align:center;">0</p> </td><td style="vertical-align:top;width:58.85pt;"> <p style="margin-left:.0001pt;text-align:center;">卖家编号</p> </td></tr><tr><td style="vertical-align:top;width:57.6pt;"> <p style="margin-left:.0001pt;text-align:center;">5</p> </td><td style="vertical-align:top;width:57.65pt;"> <p style="margin-left:.0001pt;text-align:left;">user_no</p> </td><td style="vertical-align:top;width:57.65pt;"> <p style="margin-left:.0001pt;text-align:center;">int</p> </td><td style="vertical-align:top;width:57.65pt;"> <p style="margin-left:.0001pt;text-align:center;">10</p> </td><td style="vertical-align:top;width:57.65pt;"> <p style="margin-left:.0001pt;text-align:center;">0</p> </td><td style="vertical-align:top;width:57.65pt;"> <p style="margin-left:.0001pt;text-align:center;">Y</p> </td><td style="vertical-align:top;width:57.65pt;"> <p style="margin-left:.0001pt;text-align:center;">N</p> </td><td style="vertical-align:top;width:57.65pt;"> <p style="margin-left:.0001pt;text-align:center;">0</p> </td><td style="vertical-align:top;width:58.85pt;"> <p style="margin-left:.0001pt;text-align:center;">用户编号</p> </td></tr><tr><td style="vertical-align:top;width:57.6pt;"> <p style="margin-left:.0001pt;text-align:center;">6</p> </td><td style="vertical-align:top;width:57.65pt;"> <p style="margin-left:.0001pt;text-align:left;">full_name</p> </td><td style="vertical-align:top;width:57.65pt;"> <p style="margin-left:.0001pt;text-align:center;">varchar</p> </td><td style="vertical-align:top;width:57.65pt;"> <p style="margin-left:.0001pt;text-align:center;">64</p> </td><td style="vertical-align:top;width:57.65pt;"> <p style="margin-left:.0001pt;text-align:center;">0</p> </td><td style="vertical-align:top;width:57.65pt;"> <p style="margin-left:.0001pt;text-align:center;">Y</p> </td><td style="vertical-align:top;width:57.65pt;"> <p style="margin-left:.0001pt;text-align:center;">N</p> </td><td style="vertical-align:top;width:57.65pt;"> <p style="margin-left:.0001pt;text-align:center;"></p> </td><td style="vertical-align:top;width:58.85pt;"> <p style="margin-left:.0001pt;text-align:center;">姓名</p> </td></tr><tr><td style="vertical-align:top;width:57.6pt;"> <p style="margin-left:.0001pt;text-align:center;">7</p> </td><td style="vertical-align:top;width:57.65pt;"> <p style="margin-left:.0001pt;text-align:left;">contact_number</p> </td><td style="vertical-align:top;width:57.65pt;"> <p style="margin-left:.0001pt;text-align:center;">varchar</p> </td><td style="vertical-align:top;width:57.65pt;"> <p style="margin-left:.0001pt;text-align:center;">64</p> </td><td style="vertical-align:top;width:57.65pt;"> <p style="margin-left:.0001pt;text-align:center;">0</p> </td><td style="vertical-align:top;width:57.65pt;"> <p style="margin-left:.0001pt;text-align:center;">Y</p> </td><td style="vertical-align:top;width:57.65pt;"> <p style="margin-left:.0001pt;text-align:center;">N</p> </td><td style="vertical-align:top;width:57.65pt;"> <p style="margin-left:.0001pt;text-align:center;"></p> </td><td style="vertical-align:top;width:58.85pt;"> <p style="margin-left:.0001pt;text-align:center;">联系电话</p> </td></tr><tr><td style="vertical-align:top;width:57.6pt;"> <p style="margin-left:.0001pt;text-align:center;">8</p> </td><td style="vertical-align:top;width:57.65pt;"> <p style="margin-left:.0001pt;text-align:left;">shipping_address</p> </td><td style="vertical-align:top;width:57.65pt;"> <p style="margin-left:.0001pt;text-align:center;">varchar</p> </td><td style="vertical-align:top;width:57.65pt;"> <p style="margin-left:.0001pt;text-align:center;">64</p> </td><td style="vertical-align:top;width:57.65pt;"> <p style="margin-left:.0001pt;text-align:center;">0</p> </td><td style="vertical-align:top;width:57.65pt;"> <p style="margin-left:.0001pt;text-align:center;">Y</p> </td><td style="vertical-align:top;width:57.65pt;"> <p style="margin-left:.0001pt;text-align:center;">N</p> </td><td style="vertical-align:top;width:57.65pt;"> <p style="margin-left:.0001pt;text-align:center;"></p> </td><td style="vertical-align:top;width:58.85pt;"> <p style="margin-left:.0001pt;text-align:center;">收货地址</p> </td></tr><tr><td style="vertical-align:top;width:57.6pt;"> <p style="margin-left:.0001pt;text-align:center;">9</p> </td><td style="vertical-align:top;width:57.65pt;"> <p style="margin-left:.0001pt;text-align:left;">signing_time</p> </td><td style="vertical-align:top;width:57.65pt;"> <p style="margin-left:.0001pt;text-align:center;">date</p> </td><td style="vertical-align:top;width:57.65pt;"> <p style="margin-left:.0001pt;text-align:center;">10</p> </td><td style="vertical-align:top;width:57.65pt;"> <p style="margin-left:.0001pt;text-align:center;">0</p> </td><td style="vertical-align:top;width:57.65pt;"> <p style="margin-left:.0001pt;text-align:center;">Y</p> </td><td style="vertical-align:top;width:57.65pt;"> <p style="margin-left:.0001pt;text-align:center;">N</p> </td><td style="vertical-align:top;width:57.65pt;"> <p style="margin-left:.0001pt;text-align:center;"></p> </td><td style="vertical-align:top;width:58.85pt;"> <p style="margin-left:.0001pt;text-align:center;">签收时间</p> </td></tr><tr><td style="vertical-align:top;width:57.6pt;"> <p style="margin-left:.0001pt;text-align:center;">10</p> </td><td style="vertical-align:top;width:57.65pt;"> <p style="margin-left:.0001pt;text-align:left;">signee</p> </td><td style="vertical-align:top;width:57.65pt;"> <p style="margin-left:.0001pt;text-align:center;">varchar</p> </td><td style="vertical-align:top;width:57.65pt;"> <p style="margin-left:.0001pt;text-align:center;">64</p> </td><td style="vertical-align:top;width:57.65pt;"> <p style="margin-left:.0001pt;text-align:center;">0</p> </td><td style="vertical-align:top;width:57.65pt;"> <p style="margin-left:.0001pt;text-align:center;">Y</p> </td><td style="vertical-align:top;width:57.65pt;"> <p style="margin-left:.0001pt;text-align:center;">N</p> </td><td style="vertical-align:top;width:57.65pt;"> <p style="margin-left:.0001pt;text-align:center;"></p> </td><td style="vertical-align:top;width:58.85pt;"> <p style="margin-left:.0001pt;text-align:center;">签收人</p> </td></tr><tr><td style="vertical-align:top;width:57.6pt;"> <p style="margin-left:.0001pt;text-align:center;">11</p> </td><td style="vertical-align:top;width:57.65pt;"> <p style="margin-left:.0001pt;text-align:left;">recommend</p> </td><td style="vertical-align:top;width:57.65pt;"> <p style="margin-left:.0001pt;text-align:center;">int</p> </td><td style="vertical-align:top;width:57.65pt;"> <p style="margin-left:.0001pt;text-align:center;">10</p> </td><td style="vertical-align:top;width:57.65pt;"> <p style="margin-left:.0001pt;text-align:center;">0</p> </td><td style="vertical-align:top;width:57.65pt;"> <p style="margin-left:.0001pt;text-align:center;">N</p> </td><td style="vertical-align:top;width:57.65pt;"> <p style="margin-left:.0001pt;text-align:center;">N</p> </td><td style="vertical-align:top;width:57.65pt;"> <p style="margin-left:.0001pt;text-align:center;">0</p> </td><td style="vertical-align:top;width:58.85pt;"> <p style="margin-left:.0001pt;text-align:center;">智能推荐</p> </td></tr><tr><td style="vertical-align:top;width:57.6pt;"> <p style="margin-left:.0001pt;text-align:center;">12</p> </td><td style="vertical-align:top;width:57.65pt;"> <p style="margin-left:.0001pt;text-align:left;">create_time</p> </td><td style="vertical-align:top;width:57.65pt;"> <p style="margin-left:.0001pt;text-align:center;">datetime</p> </td><td style="vertical-align:top;width:57.65pt;"> <p style="margin-left:.0001pt;text-align:center;">19</p> </td><td style="vertical-align:top;width:57.65pt;"> <p style="margin-left:.0001pt;text-align:center;">0</p> </td><td style="vertical-align:top;width:57.65pt;"> <p style="margin-left:.0001pt;text-align:center;">N</p> </td><td style="vertical-align:top;width:57.65pt;"> <p style="margin-left:.0001pt;text-align:center;">N</p> </td><td style="vertical-align:top;width:57.65pt;"> <p style="margin-left:.0001pt;text-align:center;">CURRENT_TIMESTAMP</p> </td><td style="vertical-align:top;width:58.85pt;"> <p style="margin-left:.0001pt;text-align:center;">创建时间</p> </td></tr><tr><td style="vertical-align:top;width:57.6pt;"> <p style="margin-left:.0001pt;text-align:center;">13</p> </td><td style="vertical-align:top;width:57.65pt;"> <p style="margin-left:.0001pt;text-align:left;">update_time</p> </td><td style="vertical-align:top;width:57.65pt;"> <p style="margin-left:.0001pt;text-align:center;">timestamp</p> </td><td style="vertical-align:top;width:57.65pt;"> <p style="margin-left:.0001pt;text-align:center;">19</p> </td><td style="vertical-align:top;width:57.65pt;"> <p style="margin-left:.0001pt;text-align:center;">0</p> </td><td style="vertical-align:top;width:57.65pt;"> <p style="margin-left:.0001pt;text-align:center;">N</p> </td><td style="vertical-align:top;width:57.65pt;"> <p style="margin-left:.0001pt;text-align:center;">N</p> </td><td style="vertical-align:top;width:57.65pt;"> <p style="margin-left:.0001pt;text-align:center;">CURRENT_TIMESTAMP</p> </td><td style="vertical-align:top;width:58.85pt;"> <p style="margin-left:.0001pt;text-align:center;">更新时间</p> </td></tr></tbody></table></div> <h3 style="margin-left:.0001pt;text-align:left;"><a name="t13"></a><strong><a name="_registered_users"></a><strong><strong>表registered_users (注册用户)</strong></strong></strong></h3> <div class="table-box"><table align="center" border="1" cellspacing="0" style="width:520pt;"><tbody><tr><td style="background-color:#e7e6e6;width:57.6pt;"> <p style="margin-left:.0001pt;text-align:center;">编号</p> </td><td style="background-color:#e7e6e6;width:57.65pt;"> <p style="margin-left:.0001pt;text-align:center;">名称</p> </td><td style="background-color:#e7e6e6;width:57.65pt;"> <p style="margin-left:.0001pt;text-align:center;">数据类型</p> </td><td style="background-color:#e7e6e6;width:57.65pt;"> <p style="margin-left:.0001pt;text-align:center;">长度</p> </td><td style="background-color:#e7e6e6;width:57.65pt;"> <p style="margin-left:.0001pt;text-align:center;">小数位</p> </td><td style="background-color:#e7e6e6;width:57.65pt;"> <p style="margin-left:.0001pt;text-align:center;">允许空值</p> </td><td style="background-color:#e7e6e6;width:57.65pt;"> <p style="margin-left:.0001pt;text-align:center;">主键</p> </td><td style="background-color:#e7e6e6;width:57.65pt;"> <p style="margin-left:.0001pt;text-align:center;">默认值</p> </td><td style="background-color:#e7e6e6;width:58.85pt;"> <p style="margin-left:.0001pt;text-align:center;">说明</p> </td></tr><tr><td style="vertical-align:top;width:57.6pt;"> <p style="margin-left:.0001pt;text-align:center;">1</p> </td><td style="vertical-align:top;width:57.65pt;"> <p style="margin-left:.0001pt;text-align:left;">registered_users_id</p> </td><td style="vertical-align:top;width:57.65pt;"> <p style="margin-left:.0001pt;text-align:center;">int</p> </td><td style="vertical-align:top;width:57.65pt;"> <p style="margin-left:.0001pt;text-align:center;">10</p> </td><td style="vertical-align:top;width:57.65pt;"> <p style="margin-left:.0001pt;text-align:center;">0</p> </td><td style="vertical-align:top;width:57.65pt;"> <p style="margin-left:.0001pt;text-align:center;">N</p> </td><td style="vertical-align:top;width:57.65pt;"> <p style="margin-left:.0001pt;text-align:center;">Y</p> </td><td style="vertical-align:top;width:57.65pt;"> <p style="margin-left:.0001pt;text-align:center;"></p> </td><td style="vertical-align:top;width:58.85pt;"> <p style="margin-left:.0001pt;text-align:center;">注册用户ID</p> </td></tr><tr><td style="vertical-align:top;width:57.6pt;"> <p style="margin-left:.0001pt;text-align:center;">2</p> </td><td style="vertical-align:top;width:57.65pt;"> <p style="margin-left:.0001pt;text-align:left;">user_no</p> </td><td style="vertical-align:top;width:57.65pt;"> <p style="margin-left:.0001pt;text-align:center;">varchar</p> </td><td style="vertical-align:top;width:57.65pt;"> <p style="margin-left:.0001pt;text-align:center;">64</p> </td><td style="vertical-align:top;width:57.65pt;"> <p style="margin-left:.0001pt;text-align:center;">0</p> </td><td style="vertical-align:top;width:57.65pt;"> <p style="margin-left:.0001pt;text-align:center;">N</p> </td><td style="vertical-align:top;width:57.65pt;"> <p style="margin-left:.0001pt;text-align:center;">N</p> </td><td style="vertical-align:top;width:57.65pt;"> <p style="margin-left:.0001pt;text-align:center;"></p> </td><td style="vertical-align:top;width:58.85pt;"> <p style="margin-left:.0001pt;text-align:center;">用户编号</p> </td></tr><tr><td style="vertical-align:top;width:57.6pt;"> <p style="margin-left:.0001pt;text-align:center;">3</p> </td><td style="vertical-align:top;width:57.65pt;"> <p style="margin-left:.0001pt;text-align:left;">full_name</p> </td><td style="vertical-align:top;width:57.65pt;"> <p style="margin-left:.0001pt;text-align:center;">varchar</p> </td><td style="vertical-align:top;width:57.65pt;"> <p style="margin-left:.0001pt;text-align:center;">64</p> </td><td style="vertical-align:top;width:57.65pt;"> <p style="margin-left:.0001pt;text-align:center;">0</p> </td><td style="vertical-align:top;width:57.65pt;"> <p style="margin-left:.0001pt;text-align:center;">Y</p> </td><td style="vertical-align:top;width:57.65pt;"> <p style="margin-left:.0001pt;text-align:center;">N</p> </td><td style="vertical-align:top;width:57.65pt;"> <p style="margin-left:.0001pt;text-align:center;"></p> </td><td style="vertical-align:top;width:58.85pt;"> <p style="margin-left:.0001pt;text-align:center;">姓名</p> </td></tr><tr><td style="vertical-align:top;width:57.6pt;"> <p style="margin-left:.0001pt;text-align:center;">4</p> </td><td style="vertical-align:top;width:57.65pt;"> <p style="margin-left:.0001pt;text-align:left;">gender</p> </td><td style="vertical-align:top;width:57.65pt;"> <p style="margin-left:.0001pt;text-align:center;">varchar</p> </td><td style="vertical-align:top;width:57.65pt;"> <p style="margin-left:.0001pt;text-align:center;">64</p> </td><td style="vertical-align:top;width:57.65pt;"> <p style="margin-left:.0001pt;text-align:center;">0</p> </td><td style="vertical-align:top;width:57.65pt;"> <p style="margin-left:.0001pt;text-align:center;">Y</p> </td><td style="vertical-align:top;width:57.65pt;"> <p style="margin-left:.0001pt;text-align:center;">N</p> </td><td style="vertical-align:top;width:57.65pt;"> <p style="margin-left:.0001pt;text-align:center;"></p> </td><td style="vertical-align:top;width:58.85pt;"> <p style="margin-left:.0001pt;text-align:center;">性别</p> </td></tr><tr><td style="vertical-align:top;width:57.6pt;"> <p style="margin-left:.0001pt;text-align:center;">5</p> </td><td style="vertical-align:top;width:57.65pt;"> <p style="margin-left:.0001pt;text-align:left;">examine_state</p> </td><td style="vertical-align:top;width:57.65pt;"> <p style="margin-left:.0001pt;text-align:center;">varchar</p> </td><td style="vertical-align:top;width:57.65pt;"> <p style="margin-left:.0001pt;text-align:center;">16</p> </td><td style="vertical-align:top;width:57.65pt;"> <p style="margin-left:.0001pt;text-align:center;">0</p> </td><td style="vertical-align:top;width:57.65pt;"> <p style="margin-left:.0001pt;text-align:center;">N</p> </td><td style="vertical-align:top;width:57.65pt;"> <p style="margin-left:.0001pt;text-align:center;">N</p> </td><td style="vertical-align:top;width:57.65pt;"> <p style="margin-left:.0001pt;text-align:center;">已通过</p> </td><td style="vertical-align:top;width:58.85pt;"> <p style="margin-left:.0001pt;text-align:center;">审核状态</p> </td></tr><tr><td style="vertical-align:top;width:57.6pt;"> <p style="margin-left:.0001pt;text-align:center;">6</p> </td><td style="vertical-align:top;width:57.65pt;"> <p style="margin-left:.0001pt;text-align:left;">recommend</p> </td><td style="vertical-align:top;width:57.65pt;"> <p style="margin-left:.0001pt;text-align:center;">int</p> </td><td style="vertical-align:top;width:57.65pt;"> <p style="margin-left:.0001pt;text-align:center;">10</p> </td><td style="vertical-align:top;width:57.65pt;"> <p style="margin-left:.0001pt;text-align:center;">0</p> </td><td style="vertical-align:top;width:57.65pt;"> <p style="margin-left:.0001pt;text-align:center;">N</p> </td><td style="vertical-align:top;width:57.65pt;"> <p style="margin-left:.0001pt;text-align:center;">N</p> </td><td style="vertical-align:top;width:57.65pt;"> <p style="margin-left:.0001pt;text-align:center;">0</p> </td><td style="vertical-align:top;width:58.85pt;"> <p style="margin-left:.0001pt;text-align:center;">智能推荐</p> </td></tr><tr><td style="vertical-align:top;width:57.6pt;"> <p style="margin-left:.0001pt;text-align:center;">7</p> </td><td style="vertical-align:top;width:57.65pt;"> <p style="margin-left:.0001pt;text-align:left;">user_id</p> </td><td style="vertical-align:top;width:57.65pt;"> <p style="margin-left:.0001pt;text-align:center;">int</p> </td><td style="vertical-align:top;width:57.65pt;"> <p style="margin-left:.0001pt;text-align:center;">10</p> </td><td style="vertical-align:top;width:57.65pt;"> <p style="margin-left:.0001pt;text-align:center;">0</p> </td><td style="vertical-align:top;width:57.65pt;"> <p style="margin-left:.0001pt;text-align:center;">N</p> </td><td style="vertical-align:top;width:57.65pt;"> <p style="margin-left:.0001pt;text-align:center;">N</p> </td><td style="vertical-align:top;width:57.65pt;"> <p style="margin-left:.0001pt;text-align:center;">0</p> </td><td style="vertical-align:top;width:58.85pt;"> <p style="margin-left:.0001pt;text-align:center;">用户ID</p> </td></tr><tr><td style="vertical-align:top;width:57.6pt;"> <p style="margin-left:.0001pt;text-align:center;">8</p> </td><td style="vertical-align:top;width:57.65pt;"> <p style="margin-left:.0001pt;text-align:left;">create_time</p> </td><td style="vertical-align:top;width:57.65pt;"> <p style="margin-left:.0001pt;text-align:center;">datetime</p> </td><td style="vertical-align:top;width:57.65pt;"> <p style="margin-left:.0001pt;text-align:center;">19</p> </td><td style="vertical-align:top;width:57.65pt;"> <p style="margin-left:.0001pt;text-align:center;">0</p> </td><td style="vertical-align:top;width:57.65pt;"> <p style="margin-left:.0001pt;text-align:center;">N</p> </td><td style="vertical-align:top;width:57.65pt;"> <p style="margin-left:.0001pt;text-align:center;">N</p> </td><td style="vertical-align:top;width:57.65pt;"> <p style="margin-left:.0001pt;text-align:center;">CURRENT_TIMESTAMP</p> </td><td style="vertical-align:top;width:58.85pt;"> <p style="margin-left:.0001pt;text-align:center;">创建时间</p> </td></tr><tr><td style="vertical-align:top;width:57.6pt;"> <p style="margin-left:.0001pt;text-align:center;">9</p> </td><td style="vertical-align:top;width:57.65pt;"> <p style="margin-left:.0001pt;text-align:left;">update_time</p> </td><td style="vertical-align:top;width:57.65pt;"> <p style="margin-left:.0001pt;text-align:center;">timestamp</p> </td><td style="vertical-align:top;width:57.65pt;"> <p style="margin-left:.0001pt;text-align:center;">19</p> </td><td style="vertical-align:top;width:57.65pt;"> <p style="margin-left:.0001pt;text-align:center;">0</p> </td><td style="vertical-align:top;width:57.65pt;"> <p style="margin-left:.0001pt;text-align:center;">N</p> </td><td style="vertical-align:top;width:57.65pt;"> <p style="margin-left:.0001pt;text-align:center;">N</p> </td><td style="vertical-align:top;width:57.65pt;"> <p style="margin-left:.0001pt;text-align:center;">CURRENT_TIMESTAMP</p> </td><td style="vertical-align:top;width:58.85pt;"> <p style="margin-left:.0001pt;text-align:center;">更新时间</p> </td></tr></tbody></table></div> <h3 style="margin-left:.0001pt;text-align:left;"><a name="t14"></a><strong><a name="_seller"></a><strong><strong>表seller (卖家)</strong></strong></strong></h3> <div class="table-box"><table align="center" border="1" cellspacing="0" style="width:520pt;"><tbody><tr><td style="background-color:#e7e6e6;width:57.6pt;"> <p style="margin-left:.0001pt;text-align:center;">编号</p> </td><td style="background-color:#e7e6e6;width:57.65pt;"> <p style="margin-left:.0001pt;text-align:center;">名称</p> </td><td style="background-color:#e7e6e6;width:57.65pt;"> <p style="margin-left:.0001pt;text-align:center;">数据类型</p> </td><td style="background-color:#e7e6e6;width:57.65pt;"> <p style="margin-left:.0001pt;text-align:center;">长度</p> </td><td style="background-color:#e7e6e6;width:57.65pt;"> <p style="margin-left:.0001pt;text-align:center;">小数位</p> </td><td style="background-color:#e7e6e6;width:57.65pt;"> <p style="margin-left:.0001pt;text-align:center;">允许空值</p> </td><td style="background-color:#e7e6e6;width:57.65pt;"> <p style="margin-left:.0001pt;text-align:center;">主键</p> </td><td style="background-color:#e7e6e6;width:57.65pt;"> <p style="margin-left:.0001pt;text-align:center;">默认值</p> </td><td style="background-color:#e7e6e6;width:58.85pt;"> <p style="margin-left:.0001pt;text-align:center;">说明</p> </td></tr><tr><td style="vertical-align:top;width:57.6pt;"> <p style="margin-left:.0001pt;text-align:center;">1</p> </td><td style="vertical-align:top;width:57.65pt;"> <p style="margin-left:.0001pt;text-align:left;">seller_id</p> </td><td style="vertical-align:top;width:57.65pt;"> <p style="margin-left:.0001pt;text-align:center;">int</p> </td><td style="vertical-align:top;width:57.65pt;"> <p style="margin-left:.0001pt;text-align:center;">10</p> </td><td style="vertical-align:top;width:57.65pt;"> <p style="margin-left:.0001pt;text-align:center;">0</p> </td><td style="vertical-align:top;width:57.65pt;"> <p style="margin-left:.0001pt;text-align:center;">N</p> </td><td style="vertical-align:top;width:57.65pt;"> <p style="margin-left:.0001pt;text-align:center;">Y</p> </td><td style="vertical-align:top;width:57.65pt;"> <p style="margin-left:.0001pt;text-align:center;"></p> </td><td style="vertical-align:top;width:58.85pt;"> <p style="margin-left:.0001pt;text-align:center;">卖家ID</p> </td></tr><tr><td style="vertical-align:top;width:57.6pt;"> <p style="margin-left:.0001pt;text-align:center;">2</p> </td><td style="vertical-align:top;width:57.65pt;"> <p style="margin-left:.0001pt;text-align:left;">seller_no</p> </td><td style="vertical-align:top;width:57.65pt;"> <p style="margin-left:.0001pt;text-align:center;">varchar</p> </td><td style="vertical-align:top;width:57.65pt;"> <p style="margin-left:.0001pt;text-align:center;">64</p> </td><td style="vertical-align:top;width:57.65pt;"> <p style="margin-left:.0001pt;text-align:center;">0</p> </td><td style="vertical-align:top;width:57.65pt;"> <p style="margin-left:.0001pt;text-align:center;">N</p> </td><td style="vertical-align:top;width:57.65pt;"> <p style="margin-left:.0001pt;text-align:center;">N</p> </td><td style="vertical-align:top;width:57.65pt;"> <p style="margin-left:.0001pt;text-align:center;"></p> </td><td style="vertical-align:top;width:58.85pt;"> <p style="margin-left:.0001pt;text-align:center;">卖家编号</p> </td></tr><tr><td style="vertical-align:top;width:57.6pt;"> <p style="margin-left:.0001pt;text-align:center;">3</p> </td><td style="vertical-align:top;width:57.65pt;"> <p style="margin-left:.0001pt;text-align:left;">store_name</p> </td><td style="vertical-align:top;width:57.65pt;"> <p style="margin-left:.0001pt;text-align:center;">varchar</p> </td><td style="vertical-align:top;width:57.65pt;"> <p style="margin-left:.0001pt;text-align:center;">64</p> </td><td style="vertical-align:top;width:57.65pt;"> <p style="margin-left:.0001pt;text-align:center;">0</p> </td><td style="vertical-align:top;width:57.65pt;"> <p style="margin-left:.0001pt;text-align:center;">Y</p> </td><td style="vertical-align:top;width:57.65pt;"> <p style="margin-left:.0001pt;text-align:center;">N</p> </td><td style="vertical-align:top;width:57.65pt;"> <p style="margin-left:.0001pt;text-align:center;"></p> </td><td style="vertical-align:top;width:58.85pt;"> <p style="margin-left:.0001pt;text-align:center;">店铺名称</p> </td></tr><tr><td style="vertical-align:top;width:57.6pt;"> <p style="margin-left:.0001pt;text-align:center;">4</p> </td><td style="vertical-align:top;width:57.65pt;"> <p style="margin-left:.0001pt;text-align:left;">person_in_charge</p> </td><td style="vertical-align:top;width:57.65pt;"> <p style="margin-left:.0001pt;text-align:center;">varchar</p> </td><td style="vertical-align:top;width:57.65pt;"> <p style="margin-left:.0001pt;text-align:center;">64</p> </td><td style="vertical-align:top;width:57.65pt;"> <p style="margin-left:.0001pt;text-align:center;">0</p> </td><td style="vertical-align:top;width:57.65pt;"> <p style="margin-left:.0001pt;text-align:center;">Y</p> </td><td style="vertical-align:top;width:57.65pt;"> <p style="margin-left:.0001pt;text-align:center;">N</p> </td><td style="vertical-align:top;width:57.65pt;"> <p style="margin-left:.0001pt;text-align:center;"></p> </td><td style="vertical-align:top;width:58.85pt;"> <p style="margin-left:.0001pt;text-align:center;">负责人</p> </td></tr><tr><td style="vertical-align:top;width:57.6pt;"> <p style="margin-left:.0001pt;text-align:center;">5</p> </td><td style="vertical-align:top;width:57.65pt;"> <p style="margin-left:.0001pt;text-align:left;">examine_state</p> </td><td style="vertical-align:top;width:57.65pt;"> <p style="margin-left:.0001pt;text-align:center;">varchar</p> </td><td style="vertical-align:top;width:57.65pt;"> <p style="margin-left:.0001pt;text-align:center;">16</p> </td><td style="vertical-align:top;width:57.65pt;"> <p style="margin-left:.0001pt;text-align:center;">0</p> </td><td style="vertical-align:top;width:57.65pt;"> <p style="margin-left:.0001pt;text-align:center;">N</p> </td><td style="vertical-align:top;width:57.65pt;"> <p style="margin-left:.0001pt;text-align:center;">N</p> </td><td style="vertical-align:top;width:57.65pt;"> <p style="margin-left:.0001pt;text-align:center;">已通过</p> </td><td style="vertical-align:top;width:58.85pt;"> <p style="margin-left:.0001pt;text-align:center;">审核状态</p> </td></tr><tr><td style="vertical-align:top;width:57.6pt;"> <p style="margin-left:.0001pt;text-align:center;">6</p> </td><td style="vertical-align:top;width:57.65pt;"> <p style="margin-left:.0001pt;text-align:left;">recommend</p> </td><td style="vertical-align:top;width:57.65pt;"> <p style="margin-left:.0001pt;text-align:center;">int</p> </td><td style="vertical-align:top;width:57.65pt;"> <p style="margin-left:.0001pt;text-align:center;">10</p> </td><td style="vertical-align:top;width:57.65pt;"> <p style="margin-left:.0001pt;text-align:center;">0</p> </td><td style="vertical-align:top;width:57.65pt;"> <p style="margin-left:.0001pt;text-align:center;">N</p> </td><td style="vertical-align:top;width:57.65pt;"> <p style="margin-left:.0001pt;text-align:center;">N</p> </td><td style="vertical-align:top;width:57.65pt;"> <p style="margin-left:.0001pt;text-align:center;">0</p> </td><td style="vertical-align:top;width:58.85pt;"> <p style="margin-left:.0001pt;text-align:center;">智能推荐</p> </td></tr><tr><td style="vertical-align:top;width:57.6pt;"> <p style="margin-left:.0001pt;text-align:center;">7</p> </td><td style="vertical-align:top;width:57.65pt;"> <p style="margin-left:.0001pt;text-align:left;">user_id</p> </td><td style="vertical-align:top;width:57.65pt;"> <p style="margin-left:.0001pt;text-align:center;">int</p> </td><td style="vertical-align:top;width:57.65pt;"> <p style="margin-left:.0001pt;text-align:center;">10</p> </td><td style="vertical-align:top;width:57.65pt;"> <p style="margin-left:.0001pt;text-align:center;">0</p> </td><td style="vertical-align:top;width:57.65pt;"> <p style="margin-left:.0001pt;text-align:center;">N</p> </td><td style="vertical-align:top;width:57.65pt;"> <p style="margin-left:.0001pt;text-align:center;">N</p> </td><td style="vertical-align:top;width:57.65pt;"> <p style="margin-left:.0001pt;text-align:center;">0</p> </td><td style="vertical-align:top;width:58.85pt;"> <p style="margin-left:.0001pt;text-align:center;">用户ID</p> </td></tr><tr><td style="vertical-align:top;width:57.6pt;"> <p style="margin-left:.0001pt;text-align:center;">8</p> </td><td style="vertical-align:top;width:57.65pt;"> <p style="margin-left:.0001pt;text-align:left;">create_time</p> </td><td style="vertical-align:top;width:57.65pt;"> <p style="margin-left:.0001pt;text-align:center;">datetime</p> </td><td style="vertical-align:top;width:57.65pt;"> <p style="margin-left:.0001pt;text-align:center;">19</p> </td><td style="vertical-align:top;width:57.65pt;"> <p style="margin-left:.0001pt;text-align:center;">0</p> </td><td style="vertical-align:top;width:57.65pt;"> <p style="margin-left:.0001pt;text-align:center;">N</p> </td><td style="vertical-align:top;width:57.65pt;"> <p style="margin-left:.0001pt;text-align:center;">N</p> </td><td style="vertical-align:top;width:57.65pt;"> <p style="margin-left:.0001pt;text-align:center;">CURRENT_TIMESTAMP</p> </td><td style="vertical-align:top;width:58.85pt;"> <p style="margin-left:.0001pt;text-align:center;">创建时间</p> </td></tr><tr><td style="vertical-align:top;width:57.6pt;"> <p style="margin-left:.0001pt;text-align:center;">9</p> </td><td style="vertical-align:top;width:57.65pt;"> <p style="margin-left:.0001pt;text-align:left;">update_time</p> </td><td style="vertical-align:top;width:57.65pt;"> <p style="margin-left:.0001pt;text-align:center;">timestamp</p> </td><td style="vertical-align:top;width:57.65pt;"> <p style="margin-left:.0001pt;text-align:center;">19</p> </td><td style="vertical-align:top;width:57.65pt;"> <p style="margin-left:.0001pt;text-align:center;">0</p> </td><td style="vertical-align:top;width:57.65pt;"> <p style="margin-left:.0001pt;text-align:center;">N</p> </td><td style="vertical-align:top;width:57.65pt;"> <p style="margin-left:.0001pt;text-align:center;">N</p> </td><td style="vertical-align:top;width:57.65pt;"> <p style="margin-left:.0001pt;text-align:center;">CURRENT_TIMESTAMP</p> </td><td style="vertical-align:top;width:58.85pt;"> <p style="margin-left:.0001pt;text-align:center;">更新时间</p> </td></tr></tbody></table></div> <h3 style="margin-left:.0001pt;text-align:left;"><a name="t15"></a><strong><strong><strong>表vegetable_mall (蔬菜商城)</strong></strong></strong></h3> <div class="table-box"><table align="center" border="1" cellspacing="0" style="width:520pt;"><tbody><tr><td style="background-color:#e7e6e6;width:57.6pt;"> <p style="margin-left:.0001pt;text-align:center;">编号</p> </td><td style="background-color:#e7e6e6;width:57.65pt;"> <p style="margin-left:.0001pt;text-align:center;">名称</p> </td><td style="background-color:#e7e6e6;width:57.65pt;"> <p style="margin-left:.0001pt;text-align:center;">数据类型</p> </td><td style="background-color:#e7e6e6;width:57.65pt;"> <p style="margin-left:.0001pt;text-align:center;">长度</p> </td><td style="background-color:#e7e6e6;width:57.65pt;"> <p style="margin-left:.0001pt;text-align:center;">小数位</p> </td><td style="background-color:#e7e6e6;width:57.65pt;"> <p style="margin-left:.0001pt;text-align:center;">允许空值</p> </td><td style="background-color:#e7e6e6;width:57.65pt;"> <p style="margin-left:.0001pt;text-align:center;">主键</p> </td><td style="background-color:#e7e6e6;width:57.65pt;"> <p style="margin-left:.0001pt;text-align:center;">默认值</p> </td><td style="background-color:#e7e6e6;width:58.85pt;"> <p style="margin-left:.0001pt;text-align:center;">说明</p> </td></tr><tr><td style="vertical-align:top;width:57.6pt;"> <p style="margin-left:.0001pt;text-align:center;">1</p> </td><td style="vertical-align:top;width:57.65pt;"> <p style="margin-left:.0001pt;text-align:left;">vegetable_mall_id</p> </td><td style="vertical-align:top;width:57.65pt;"> <p style="margin-left:.0001pt;text-align:center;">int</p> </td><td style="vertical-align:top;width:57.65pt;"> <p style="margin-left:.0001pt;text-align:center;">10</p> </td><td style="vertical-align:top;width:57.65pt;"> <p style="margin-left:.0001pt;text-align:center;">0</p> </td><td style="vertical-align:top;width:57.65pt;"> <p style="margin-left:.0001pt;text-align:center;">N</p> </td><td style="vertical-align:top;width:57.65pt;"> <p style="margin-left:.0001pt;text-align:center;">Y</p> </td><td style="vertical-align:top;width:57.65pt;"> <p style="margin-left:.0001pt;text-align:center;"></p> </td><td style="vertical-align:top;width:58.85pt;"> <p style="margin-left:.0001pt;text-align:center;">蔬菜商城ID</p> </td></tr><tr><td style="vertical-align:top;width:57.6pt;"> <p style="margin-left:.0001pt;text-align:center;">2</p> </td><td style="vertical-align:top;width:57.65pt;"> <p style="margin-left:.0001pt;text-align:left;">specifications</p> </td><td style="vertical-align:top;width:57.65pt;"> <p style="margin-left:.0001pt;text-align:center;">varchar</p> </td><td style="vertical-align:top;width:57.65pt;"> <p style="margin-left:.0001pt;text-align:center;">64</p> </td><td style="vertical-align:top;width:57.65pt;"> <p style="margin-left:.0001pt;text-align:center;">0</p> </td><td style="vertical-align:top;width:57.65pt;"> <p style="margin-left:.0001pt;text-align:center;">Y</p> </td><td style="vertical-align:top;width:57.65pt;"> <p style="margin-left:.0001pt;text-align:center;">N</p> </td><td style="vertical-align:top;width:57.65pt;"> <p style="margin-left:.0001pt;text-align:center;"></p> </td><td style="vertical-align:top;width:58.85pt;"> <p style="margin-left:.0001pt;text-align:center;">规格</p> </td></tr><tr><td style="vertical-align:top;width:57.6pt;"> <p style="margin-left:.0001pt;text-align:center;">3</p> </td><td style="vertical-align:top;width:57.65pt;"> <p style="margin-left:.0001pt;text-align:left;">seller_no</p> </td><td style="vertical-align:top;width:57.65pt;"> <p style="margin-left:.0001pt;text-align:center;">int</p> </td><td style="vertical-align:top;width:57.65pt;"> <p style="margin-left:.0001pt;text-align:center;">10</p> </td><td style="vertical-align:top;width:57.65pt;"> <p style="margin-left:.0001pt;text-align:center;">0</p> </td><td style="vertical-align:top;width:57.65pt;"> <p style="margin-left:.0001pt;text-align:center;">Y</p> </td><td style="vertical-align:top;width:57.65pt;"> <p style="margin-left:.0001pt;text-align:center;">N</p> </td><td style="vertical-align:top;width:57.65pt;"> <p style="margin-left:.0001pt;text-align:center;">0</p> </td><td style="vertical-align:top;width:58.85pt;"> <p style="margin-left:.0001pt;text-align:center;">卖家编号</p> </td></tr><tr><td style="vertical-align:top;width:57.6pt;"> <p style="margin-left:.0001pt;text-align:center;">4</p> </td><td style="vertical-align:top;width:57.65pt;"> <p style="margin-left:.0001pt;text-align:left;">store_name</p> </td><td style="vertical-align:top;width:57.65pt;"> <p style="margin-left:.0001pt;text-align:center;">varchar</p> </td><td style="vertical-align:top;width:57.65pt;"> <p style="margin-left:.0001pt;text-align:center;">64</p> </td><td style="vertical-align:top;width:57.65pt;"> <p style="margin-left:.0001pt;text-align:center;">0</p> </td><td style="vertical-align:top;width:57.65pt;"> <p style="margin-left:.0001pt;text-align:center;">Y</p> </td><td style="vertical-align:top;width:57.65pt;"> <p style="margin-left:.0001pt;text-align:center;">N</p> </td><td style="vertical-align:top;width:57.65pt;"> <p style="margin-left:.0001pt;text-align:center;"></p> </td><td style="vertical-align:top;width:58.85pt;"> <p style="margin-left:.0001pt;text-align:center;">店铺名称</p> </td></tr><tr><td style="vertical-align:top;width:57.6pt;"> <p style="margin-left:.0001pt;text-align:center;">5</p> </td><td style="vertical-align:top;width:57.65pt;"> <p style="margin-left:.0001pt;text-align:left;">recommend</p> </td><td style="vertical-align:top;width:57.65pt;"> <p style="margin-left:.0001pt;text-align:center;">int</p> </td><td style="vertical-align:top;width:57.65pt;"> <p style="margin-left:.0001pt;text-align:center;">10</p> </td><td style="vertical-align:top;width:57.65pt;"> <p style="margin-left:.0001pt;text-align:center;">0</p> </td><td style="vertical-align:top;width:57.65pt;"> <p style="margin-left:.0001pt;text-align:center;">N</p> </td><td style="vertical-align:top;width:57.65pt;"> <p style="margin-left:.0001pt;text-align:center;">N</p> </td><td style="vertical-align:top;width:57.65pt;"> <p style="margin-left:.0001pt;text-align:center;">0</p> </td><td style="vertical-align:top;width:58.85pt;"> <p style="margin-left:.0001pt;text-align:center;">智能推荐</p> </td></tr><tr><td style="vertical-align:top;width:57.6pt;"> <p style="margin-left:.0001pt;text-align:center;">6</p> </td><td style="vertical-align:top;width:57.65pt;"> <p style="margin-left:.0001pt;text-align:left;">cart_title</p> </td><td style="vertical-align:top;width:57.65pt;"> <p style="margin-left:.0001pt;text-align:center;">varchar</p> </td><td style="vertical-align:top;width:57.65pt;"> <p style="margin-left:.0001pt;text-align:center;">125</p> </td><td style="vertical-align:top;width:57.65pt;"> <p style="margin-left:.0001pt;text-align:center;">0</p> </td><td style="vertical-align:top;width:57.65pt;"> <p style="margin-left:.0001pt;text-align:center;">Y</p> </td><td style="vertical-align:top;width:57.65pt;"> <p style="margin-left:.0001pt;text-align:center;">N</p> </td><td style="vertical-align:top;width:57.65pt;"> <p style="margin-left:.0001pt;text-align:center;"></p> </td><td style="vertical-align:top;width:58.85pt;"> <p style="margin-left:.0001pt;text-align:center;">标题:[0,125]用于产品html的标签中</p> </td></tr><tr><td style="vertical-align:top;width:57.6pt;"> <p style="margin-left:.0001pt;text-align:center;">7</p> </td><td style="vertical-align:top;width:57.65pt;"> <p style="margin-left:.0001pt;text-align:left;">cart_img</p> </td><td style="vertical-align:top;width:57.65pt;"> <p style="margin-left:.0001pt;text-align:center;">text</p> </td><td style="vertical-align:top;width:57.65pt;"> <p style="margin-left:.0001pt;text-align:center;">65535</p> </td><td style="vertical-align:top;width:57.65pt;"> <p style="margin-left:.0001pt;text-align:center;">0</p> </td><td style="vertical-align:top;width:57.65pt;"> <p style="margin-left:.0001pt;text-align:center;">Y</p> </td><td style="vertical-align:top;width:57.65pt;"> <p style="margin-left:.0001pt;text-align:center;">N</p> </td><td style="vertical-align:top;width:57.65pt;"> <p style="margin-left:.0001pt;text-align:center;"></p> </td><td style="vertical-align:top;width:58.85pt;"> <p style="margin-left:.0001pt;text-align:center;">封面图:用于显示于产品列表页</p> </td></tr><tr><td style="vertical-align:top;width:57.6pt;"> <p style="margin-left:.0001pt;text-align:center;">8</p> </td><td style="vertical-align:top;width:57.65pt;"> <p style="margin-left:.0001pt;text-align:left;">cart_description</p> </td><td style="vertical-align:top;width:57.65pt;"> <p style="margin-left:.0001pt;text-align:center;">varchar</p> </td><td style="vertical-align:top;width:57.65pt;"> <p style="margin-left:.0001pt;text-align:center;">255</p> </td><td style="vertical-align:top;width:57.65pt;"> <p style="margin-left:.0001pt;text-align:center;">0</p> </td><td style="vertical-align:top;width:57.65pt;"> <p style="margin-left:.0001pt;text-align:center;">Y</p> </td><td style="vertical-align:top;width:57.65pt;"> <p style="margin-left:.0001pt;text-align:center;">N</p> </td><td style="vertical-align:top;width:57.65pt;"> <p style="margin-left:.0001pt;text-align:center;"></p> </td><td style="vertical-align:top;width:58.85pt;"> <p style="margin-left:.0001pt;text-align:center;">描述:[0,255]用于产品规格描述</p> </td></tr><tr><td style="vertical-align:top;width:57.6pt;"> <p style="margin-left:.0001pt;text-align:center;">9</p> </td><td style="vertical-align:top;width:57.65pt;"> <p style="margin-left:.0001pt;text-align:left;">cart_price_ago</p> </td><td style="vertical-align:top;width:57.65pt;"> <p style="margin-left:.0001pt;text-align:center;">double</p> </td><td style="vertical-align:top;width:57.65pt;"> <p style="margin-left:.0001pt;text-align:center;">8</p> </td><td style="vertical-align:top;width:57.65pt;"> <p style="margin-left:.0001pt;text-align:center;">2</p> </td><td style="vertical-align:top;width:57.65pt;"> <p style="margin-left:.0001pt;text-align:center;">N</p> </td><td style="vertical-align:top;width:57.65pt;"> <p style="margin-left:.0001pt;text-align:center;">N</p> </td><td style="vertical-align:top;width:57.65pt;"> <p style="margin-left:.0001pt;text-align:center;">0.00</p> </td><td style="vertical-align:top;width:58.85pt;"> <p style="margin-left:.0001pt;text-align:center;">原价:[1]</p> </td></tr><tr><td style="vertical-align:top;width:57.6pt;"> <p style="margin-left:.0001pt;text-align:center;">10</p> </td><td style="vertical-align:top;width:57.65pt;"> <p style="margin-left:.0001pt;text-align:left;">cart_price</p> </td><td style="vertical-align:top;width:57.65pt;"> <p style="margin-left:.0001pt;text-align:center;">double</p> </td><td style="vertical-align:top;width:57.65pt;"> <p style="margin-left:.0001pt;text-align:center;">8</p> </td><td style="vertical-align:top;width:57.65pt;"> <p style="margin-left:.0001pt;text-align:center;">2</p> </td><td style="vertical-align:top;width:57.65pt;"> <p style="margin-left:.0001pt;text-align:center;">N</p> </td><td style="vertical-align:top;width:57.65pt;"> <p style="margin-left:.0001pt;text-align:center;">N</p> </td><td style="vertical-align:top;width:57.65pt;"> <p style="margin-left:.0001pt;text-align:center;">0.00</p> </td><td style="vertical-align:top;width:58.85pt;"> <p style="margin-left:.0001pt;text-align:center;">卖价:[1]</p> </td></tr><tr><td style="vertical-align:top;width:57.6pt;"> <p style="margin-left:.0001pt;text-align:center;">11</p> </td><td style="vertical-align:top;width:57.65pt;"> <p style="margin-left:.0001pt;text-align:left;">cart_inventory</p> </td><td style="vertical-align:top;width:57.65pt;"> <p style="margin-left:.0001pt;text-align:center;">int</p> </td><td style="vertical-align:top;width:57.65pt;"> <p style="margin-left:.0001pt;text-align:center;">10</p> </td><td style="vertical-align:top;width:57.65pt;"> <p style="margin-left:.0001pt;text-align:center;">0</p> </td><td style="vertical-align:top;width:57.65pt;"> <p style="margin-left:.0001pt;text-align:center;">N</p> </td><td style="vertical-align:top;width:57.65pt;"> <p style="margin-left:.0001pt;text-align:center;">N</p> </td><td style="vertical-align:top;width:57.65pt;"> <p style="margin-left:.0001pt;text-align:center;">0</p> </td><td style="vertical-align:top;width:58.85pt;"> <p style="margin-left:.0001pt;text-align:center;">商品库存</p> </td></tr><tr><td style="vertical-align:top;width:57.6pt;"> <p style="margin-left:.0001pt;text-align:center;">12</p> </td><td style="vertical-align:top;width:57.65pt;"> <p style="margin-left:.0001pt;text-align:left;">cart_type</p> </td><td style="vertical-align:top;width:57.65pt;"> <p style="margin-left:.0001pt;text-align:center;">varchar</p> </td><td style="vertical-align:top;width:57.65pt;"> <p style="margin-left:.0001pt;text-align:center;">64</p> </td><td style="vertical-align:top;width:57.65pt;"> <p style="margin-left:.0001pt;text-align:center;">0</p> </td><td style="vertical-align:top;width:57.65pt;"> <p style="margin-left:.0001pt;text-align:center;">N</p> </td><td style="vertical-align:top;width:57.65pt;"> <p style="margin-left:.0001pt;text-align:center;">N</p> </td><td style="vertical-align:top;width:57.65pt;"> <p style="margin-left:.0001pt;text-align:center;">未分类</p> </td><td style="vertical-align:top;width:58.85pt;"> <p style="margin-left:.0001pt;text-align:center;">商品分类:</p> </td></tr><tr><td style="vertical-align:top;width:57.6pt;"> <p style="margin-left:.0001pt;text-align:center;">13</p> </td><td style="vertical-align:top;width:57.65pt;"> <p style="margin-left:.0001pt;text-align:left;">cart_content</p> </td><td style="vertical-align:top;width:57.65pt;"> <p style="margin-left:.0001pt;text-align:center;">longtext</p> </td><td style="vertical-align:top;width:57.65pt;"> <p style="margin-left:.0001pt;text-align:center;">2147483647</p> </td><td style="vertical-align:top;width:57.65pt;"> <p style="margin-left:.0001pt;text-align:center;">0</p> </td><td style="vertical-align:top;width:57.65pt;"> <p style="margin-left:.0001pt;text-align:center;">Y</p> </td><td style="vertical-align:top;width:57.65pt;"> <p style="margin-left:.0001pt;text-align:center;">N</p> </td><td style="vertical-align:top;width:57.65pt;"> <p style="margin-left:.0001pt;text-align:center;"></p> </td><td style="vertical-align:top;width:58.85pt;"> <p style="margin-left:.0001pt;text-align:center;">正文:产品的主体内容</p> </td></tr><tr><td style="vertical-align:top;width:57.6pt;"> <p style="margin-left:.0001pt;text-align:center;">14</p> </td><td style="vertical-align:top;width:57.65pt;"> <p style="margin-left:.0001pt;text-align:left;">cart_img_1</p> </td><td style="vertical-align:top;width:57.65pt;"> <p style="margin-left:.0001pt;text-align:center;">text</p> </td><td style="vertical-align:top;width:57.65pt;"> <p style="margin-left:.0001pt;text-align:center;">65535</p> </td><td style="vertical-align:top;width:57.65pt;"> <p style="margin-left:.0001pt;text-align:center;">0</p> </td><td style="vertical-align:top;width:57.65pt;"> <p style="margin-left:.0001pt;text-align:center;">Y</p> </td><td style="vertical-align:top;width:57.65pt;"> <p style="margin-left:.0001pt;text-align:center;">N</p> </td><td style="vertical-align:top;width:57.65pt;"> <p style="margin-left:.0001pt;text-align:center;"></p> </td><td style="vertical-align:top;width:58.85pt;"> <p style="margin-left:.0001pt;text-align:center;">主图1:</p> </td></tr><tr><td style="vertical-align:top;width:57.6pt;"> <p style="margin-left:.0001pt;text-align:center;">15</p> </td><td style="vertical-align:top;width:57.65pt;"> <p style="margin-left:.0001pt;text-align:left;">cart_img_2</p> </td><td style="vertical-align:top;width:57.65pt;"> <p style="margin-left:.0001pt;text-align:center;">text</p> </td><td style="vertical-align:top;width:57.65pt;"> <p style="margin-left:.0001pt;text-align:center;">65535</p> </td><td style="vertical-align:top;width:57.65pt;"> <p style="margin-left:.0001pt;text-align:center;">0</p> </td><td style="vertical-align:top;width:57.65pt;"> <p style="margin-left:.0001pt;text-align:center;">Y</p> </td><td style="vertical-align:top;width:57.65pt;"> <p style="margin-left:.0001pt;text-align:center;">N</p> </td><td style="vertical-align:top;width:57.65pt;"> <p style="margin-left:.0001pt;text-align:center;"></p> </td><td style="vertical-align:top;width:58.85pt;"> <p style="margin-left:.0001pt;text-align:center;">主图2:</p> </td></tr><tr><td style="vertical-align:top;width:57.6pt;"> <p style="margin-left:.0001pt;text-align:center;">16</p> </td><td style="vertical-align:top;width:57.65pt;"> <p style="margin-left:.0001pt;text-align:left;">cart_img_3</p> </td><td style="vertical-align:top;width:57.65pt;"> <p style="margin-left:.0001pt;text-align:center;">text</p> </td><td style="vertical-align:top;width:57.65pt;"> <p style="margin-left:.0001pt;text-align:center;">65535</p> </td><td style="vertical-align:top;width:57.65pt;"> <p style="margin-left:.0001pt;text-align:center;">0</p> </td><td style="vertical-align:top;width:57.65pt;"> <p style="margin-left:.0001pt;text-align:center;">Y</p> </td><td style="vertical-align:top;width:57.65pt;"> <p style="margin-left:.0001pt;text-align:center;">N</p> </td><td style="vertical-align:top;width:57.65pt;"> <p style="margin-left:.0001pt;text-align:center;"></p> </td><td style="vertical-align:top;width:58.85pt;"> <p style="margin-left:.0001pt;text-align:center;">主图3:</p> </td></tr><tr><td style="vertical-align:top;width:57.6pt;"> <p style="margin-left:.0001pt;text-align:center;">17</p> </td><td style="vertical-align:top;width:57.65pt;"> <p style="margin-left:.0001pt;text-align:left;">cart_img_4</p> </td><td style="vertical-align:top;width:57.65pt;"> <p style="margin-left:.0001pt;text-align:center;">text</p> </td><td style="vertical-align:top;width:57.65pt;"> <p style="margin-left:.0001pt;text-align:center;">65535</p> </td><td style="vertical-align:top;width:57.65pt;"> <p style="margin-left:.0001pt;text-align:center;">0</p> </td><td style="vertical-align:top;width:57.65pt;"> <p style="margin-left:.0001pt;text-align:center;">Y</p> </td><td style="vertical-align:top;width:57.65pt;"> <p style="margin-left:.0001pt;text-align:center;">N</p> </td><td style="vertical-align:top;width:57.65pt;"> <p style="margin-left:.0001pt;text-align:center;"></p> </td><td style="vertical-align:top;width:58.85pt;"> <p style="margin-left:.0001pt;text-align:center;">主图4:</p> </td></tr><tr><td style="vertical-align:top;width:57.6pt;"> <p style="margin-left:.0001pt;text-align:center;">18</p> </td><td style="vertical-align:top;width:57.65pt;"> <p style="margin-left:.0001pt;text-align:left;">cart_img_5</p> </td><td style="vertical-align:top;width:57.65pt;"> <p style="margin-left:.0001pt;text-align:center;">text</p> </td><td style="vertical-align:top;width:57.65pt;"> <p style="margin-left:.0001pt;text-align:center;">65535</p> </td><td style="vertical-align:top;width:57.65pt;"> <p style="margin-left:.0001pt;text-align:center;">0</p> </td><td style="vertical-align:top;width:57.65pt;"> <p style="margin-left:.0001pt;text-align:center;">Y</p> </td><td style="vertical-align:top;width:57.65pt;"> <p style="margin-left:.0001pt;text-align:center;">N</p> </td><td style="vertical-align:top;width:57.65pt;"> <p style="margin-left:.0001pt;text-align:center;"></p> </td><td style="vertical-align:top;width:58.85pt;"> <p style="margin-left:.0001pt;text-align:center;">主图5:</p> </td></tr><tr><td style="vertical-align:top;width:57.6pt;"> <p style="margin-left:.0001pt;text-align:center;">19</p> </td><td style="vertical-align:top;width:57.65pt;"> <p style="margin-left:.0001pt;text-align:left;">create_time</p> </td><td style="vertical-align:top;width:57.65pt;"> <p style="margin-left:.0001pt;text-align:center;">datetime</p> </td><td style="vertical-align:top;width:57.65pt;"> <p style="margin-left:.0001pt;text-align:center;">19</p> </td><td style="vertical-align:top;width:57.65pt;"> <p style="margin-left:.0001pt;text-align:center;">0</p> </td><td style="vertical-align:top;width:57.65pt;"> <p style="margin-left:.0001pt;text-align:center;">N</p> </td><td style="vertical-align:top;width:57.65pt;"> <p style="margin-left:.0001pt;text-align:center;">N</p> </td><td style="vertical-align:top;width:57.65pt;"> <p style="margin-left:.0001pt;text-align:center;">CURRENT_TIMESTAMP</p> </td><td style="vertical-align:top;width:58.85pt;"> <p style="margin-left:.0001pt;text-align:center;">创建时间</p> </td></tr><tr><td style="vertical-align:top;width:57.6pt;"> <p style="margin-left:.0001pt;text-align:center;">20</p> </td><td style="vertical-align:top;width:57.65pt;"> <p style="margin-left:.0001pt;text-align:left;">update_time</p> </td><td style="vertical-align:top;width:57.65pt;"> <p style="margin-left:.0001pt;text-align:center;">timestamp</p> </td><td style="vertical-align:top;width:57.65pt;"> <p style="margin-left:.0001pt;text-align:center;">19</p> </td><td style="vertical-align:top;width:57.65pt;"> <p style="margin-left:.0001pt;text-align:center;">0</p> </td><td style="vertical-align:top;width:57.65pt;"> <p style="margin-left:.0001pt;text-align:center;">N</p> </td><td style="vertical-align:top;width:57.65pt;"> <p style="margin-left:.0001pt;text-align:center;">N</p> </td><td style="vertical-align:top;width:57.65pt;"> <p style="margin-left:.0001pt;text-align:center;">CURRENT_TIMESTAMP</p> </td><td style="vertical-align:top;width:58.85pt;"> <p style="margin-left:.0001pt;text-align:center;">更新时间</p> </td></tr></tbody></table></div> <p style="margin-left:.0001pt;text-align:left;">3.4本章小结</p> <p style="margin-left:.0001pt;text-align:justify;">整个生鲜蔬菜采购系统的需求分析主要对系统总体架构以及功能模块的设计,通过建立E-R模型和数据库逻辑系统设计完成了数据库系统设计。<a name="_Toc21340"></a><a name="_Toc127812973"></a><a name="_Toc465844758"></a><a name="_Toc127814225"></a><a name="_Toc95342372"></a></p> </div> <p></p> <div> <h2 style="margin-left:.0001pt;text-align:justify;"><a name="t16"></a><strong><a name="_Toc101260159"></a>4 生鲜蔬菜采购系统详细设计与实现</strong></h2> <p style="margin-left:.0001pt;text-align:justify;">生鲜蔬菜采购系统的详细设计与实现主要是根据前面的生鲜蔬菜采购系统的需求分析和生鲜蔬菜采购系统的总体设计来设计页面并实现业务逻辑。主要从生鲜蔬菜采购系统界面实现、业务逻辑实现这两部分进行介绍。</p> <p style="margin-left:.0001pt;text-align:left;"><a name="_Toc95342373"></a><a name="_Toc101260160">4</a>.1用户功能模块</p> <p style="margin-left:.0001pt;text-align:left;"><a name="_Toc14967"></a><a name="_Toc1020"></a><a name="_Toc36083726"></a><a name="_Toc30160"></a><a name="_Toc25589"></a><a name="_Toc95342374"></a><a name="_Toc101260161">4.</a>1.1 前台首页界面</p> <p style="margin-left:.0001pt;text-align:justify;">当进入生鲜蔬菜采购系统的时候,首先映入眼帘的是系统的导航栏,下面是轮播图以及系统内容,其主界面展示如下图4-1所示。</p> <img alt="" height="667" src="https://1000bd.com/contentImg/2023/11/20/083822112.png" > <p style="margin-left:.0001pt;text-align:center;">图4-1 前台首页界面图</p> <p style="margin-left:.0001pt;text-align:left;"><a name="_Toc1875"></a><a name="_Toc95342375"></a><a name="_Toc101260162"></a><a name="_Toc32062"></a><a name="_Toc32594"></a><a name="_Toc9249"></a><a name="_Toc36083727">4.</a>1.2 会员注册界面</p> <p style="margin-left:.0001pt;text-align:justify;">普通的用户只支持对网站信的浏览,想要购买或者交流就必须登录到系统,如果你没有本生鲜蔬菜采购系统的账号的话,添加“注册”根据提示输入好用户信息后,点击“注册”按钮后,系统会对输入的信息进行验证,验证输入的账户名和数据库表中已经注册的账户名是否重复,只有都验证没问题后即可会员注册成功。其用会员注册界面展示如下图4-2所示。</p> <img alt="" height="674" src="https://1000bd.com/contentImg/2023/11/20/083822480.png" > <p style="margin-left:.0001pt;text-align:center;">图4-2 前台会员注册界面图</p> <p style="margin-left:.0001pt;text-align:left;"><a name="_Toc101260163"></a><a name="_Toc95342376">4.</a>1.3 会员登录界面</p> <p style="margin-left:.0001pt;text-align:justify;">生鲜蔬菜采购系统中的前台上注册后的会员是可以通过自己的账户名和密码进行登录的,当会员输入完整的自己的账户名和密码信息并点击“登录”按钮后,将会首先验证输入的有没有空数据,再次验证输入的账户名+密码和数据库中当前保存的用户信息是否一致,只有在一致后将会登录成功并自动跳转到生鲜蔬菜采购系统的首页中;否则将会提示相应错误信息,用户登录界面如下图4-3所示。</p> <img alt="" height="666" src="https://1000bd.com/contentImg/2023/11/20/083821909.png" > <p style="margin-left:.0001pt;text-align:center;">图4-3会员登录界面图</p> <p style="margin-left:.0001pt;text-align:left;"><a name="_Toc94114242"></a><a name="_Toc95342377"></a><a name="_Toc94129035"></a><a name="_Toc101260164">4</a>.1.4新闻资讯界面</p> <p style="margin-left:.0001pt;text-align:justify;">用户在点击导航栏上面的新闻资讯后,就可以搜索查看新闻资讯信息,用户根据自己的喜好可以进行查询、评论,新闻资讯界面如下图4-4所示。</p> <img alt="" height="664" src="https://1000bd.com/contentImg/2023/11/20/083822231.png" > <p style="margin-left:.0001pt;text-align:center;">图4-4新闻资讯界面图</p> <p style="margin-left:.0001pt;text-align:left;"><a name="_Toc36083728"></a><a name="_Toc5426"></a><a name="_Toc95342378"></a><a name="_Toc101260165"></a><a name="_Toc23235"></a><a name="_Toc18547"></a><a name="_Toc12263">4.</a>1.5 收货地址界面</p> <p style="margin-left:.0001pt;text-align:justify;">当用户点击“收货地址”右后,就回去显示出目前现有的地址,也可以添加新的地址,界面如下图4-5所示。</p> <img alt="" height="860" src="https://1000bd.com/contentImg/2023/11/20/083822607.png" > <p style="margin-left:.0001pt;text-align:center;">图4-5收货地址界面图</p> <p style="margin-left:.0001pt;text-align:left;"><a name="_Toc36083733"></a><a name="_Toc95342379"></a><a name="_Toc4342"></a><a name="_Toc101260166"></a><a name="_Toc18554"></a><a name="_Toc15851"></a><a name="_Toc3162">4.1</a>.6 商品详情界面</p> <p style="margin-left:.0001pt;text-align:justify;">当访客点击了任意商品后将会进入该款商品的详情界面,可以了解到该商品的图片信息、商品信息、价钱信息等,同时可以对该商品进行加购+立即购买+收藏+点赞+评论,商品详情展示页面如图4-6所示。</p> <img alt="" height="697" src="https://1000bd.com/contentImg/2023/11/20/083822549.png" > <p style="margin-left:.0001pt;text-align:center;">图4-6 商品详情界面图</p> <p style="margin-left:.0001pt;text-align:left;"><a name="_Toc101260167"></a><a name="_Toc95342380">4.1</a>.7 我的订单界面</p> <p style="margin-left:.0001pt;text-align:justify;">当用户点击“我的订单”链接后就进入自己购买的订单的界面展示,界面如下图4-7所示。</p> <img alt="" height="689" src="https://1000bd.com/contentImg/2023/11/20/083822411.png" > <p style="margin-left:.0001pt;text-align:center;">图4-7 我的订单界面图</p> <p style="margin-left:.0001pt;text-align:left;"><a name="_Toc101260168"></a>4.2 卖家功能模块</p> <p style="margin-left:.0001pt;text-align:left;"><a name="_Toc101260169"></a>4.2.1蔬菜商城界面</p> <p style="margin-left:.0001pt;text-align:justify;">点击“蔬菜商城”可以查看到自己的所有的商品,如果想要添加新的商品,点击“添加”按钮,根据提示输入上商品信息,点击“提交”按钮,信息没有错误的话,添加就完成了,如果商品信息有误,可以对商品更新维护,也可以直接删除某一商品。界面如下图4-8所示。</p> <img alt="" height="641" src="https://1000bd.com/contentImg/2023/11/20/083822434.png" > <p style="margin-left:.0001pt;text-align:center;">图4-8 蔬菜商城界面图</p> <p style="margin-left:.0001pt;text-align:left;"><a name="_Toc101260170"></a>4.2.2订单列表界面</p> <p style="margin-left:.0001pt;text-align:justify;">卖家进入后台后点击“订单列表”,能够看到用户购买自己商品的时候提交的订单。界面如下图4-9所示。</p> <img alt="" height="856" src="https://1000bd.com/contentImg/2023/11/20/083822431.png" > <p style="margin-left:.0001pt;text-align:center;">图4-9 订单列表界面图</p> <p style="margin-left:.0001pt;text-align:left;"><a name="_Toc101260171"></a>4.2.3配送信息界面</p> <p style="margin-left:.0001pt;text-align:justify;">点击“配送信息”可以查看到自己的添加的所有的配送信息,如果想要添加新的配送信息,点击“添加”按钮,根据提示输入上配送信息,点击“提交”按钮,信息没有错误的话,添加就完成了,如果配送信息有误,可以对配送信息更新维护,也可以直接删除某一配送信息。界面如下图4-10所示。</p> <img alt="" height="861" src="https://1000bd.com/contentImg/2023/11/20/083821867.png" > <p style="margin-left:.0001pt;text-align:center;">图4-10 配送信息界面图</p> <p style="margin-left:.0001pt;text-align:left;"><a name="_Toc101260172"></a>4.3 管理员功能模块</p> <p style="margin-left:.0001pt;text-align:left;"><a name="_Toc101260173"></a>4.3.1卖家界面</p> <p style="margin-left:.0001pt;text-align:justify;">点击“卖家”可以查看到所有的卖家信息,如果想要添加新的卖家,点击“添加”按钮,根据提示输入上卖家信息,点击“提交”按钮,信息没有错误的话,添加就完成了,如果卖家信息有误,可以对卖家学习更新维护,也可以直接删除某一卖家。界面如下图4-11所示。</p> <img alt="" height="890" src="https://1000bd.com/contentImg/2023/11/20/083822547.png" > <p style="margin-left:.0001pt;text-align:center;">图4-11 卖家界面图</p> <p style="margin-left:.0001pt;text-align:left;"><a name="_Toc101260174"></a>4.3.2蔬菜商城界面</p> <p style="margin-left:.0001pt;text-align:justify;">点击“蔬菜商城”按钮可以查看到所属自己县区的所有卖家发布的商品的信息。界面如下图4-12所示。</p> <img alt="" height="659" src="https://1000bd.com/contentImg/2023/11/20/083822531.png" > <p style="margin-left:.0001pt;text-align:center;">图4-12 蔬菜商城界面图<a name="_Toc5158"></a><a name="_Toc26749"></a><a name="_Toc15143"></a><a name="_Toc13322"></a><a name="_Toc36083734"></a></p> <p style="margin-left:.0001pt;text-align:left;"><a name="_Toc101260177"></a>4.3.3 新闻资讯管理界面</p> <p style="margin-left:.0001pt;text-align:justify;">管理员在后台可以对生鲜蔬菜采购系统中显示的新闻资讯及其资讯分类信息进行增删改查,界面如下图4-13所示。</p> <img alt="" height="900" src="https://1000bd.com/contentImg/2023/11/20/083822528.png" > <p style="margin-left:.0001pt;text-align:center;">图4-13新闻资讯界面图</p> <p style="margin-left:.0001pt;text-align:left;"><a name="_Toc101260178"></a><a name="_Toc95342385">4.</a>3.4 配送信息管理界面</p> <p style="margin-left:.0001pt;text-align:justify;">管理员可以对生鲜蔬菜采购系统中的订单配送信息进行管理。界面如下图4-14所示。</p> <img alt="" height="659" src="https://1000bd.com/contentImg/2023/11/20/083822504.png" > <p style="margin-left:.0001pt;text-align:center;">图4-14配送信息管理界面图</p> <p style="margin-left:.0001pt;text-align:center;"><a name="_Toc13912"></a></p> <p style="margin-left:.0001pt;text-align:justify;"><a name="_Toc95342389"></a></p> </div> <p></p> <div> <h2 style="margin-left:.0001pt;text-align:justify;"><a name="t17"></a><strong><a name="_Toc101260179"></a>5系统测试</strong></h2> <p style="margin-left:.0001pt;text-align:left;"><a name="_Toc30339"></a><a name="_Toc15211"></a><a name="_Toc71442482"></a><a name="_Toc95342390"></a><a name="_Toc14405"></a><a name="_Hlk56761370"></a><a name="_Toc5873"></a><a name="_Toc101260180"></a><a name="_Toc69174843">5.1系统测试的目的</a></p> <p style="margin-left:.0001pt;text-align:justify;">系统的前台、后台、数据库完成以后,这个系统才算是完成了一半,我们在这之后要对系统进行最后的一个阶段,那就是测试了,测试对一个系统来说是非常重要的,有的时候开发完一个系统,如果测试不合格的话,这个系统是没有办法进行投入使用的,所有我们要用测试对系统的功能进行检验,把不完善的功能尽量完善,把出现的bug解决掉,然后给用户呈现出一个完美的系统。通过对系统最后一步的测试,使得开发人员对自己的系统更加有信心,更加积极的为后期的系统版本的更新提供支持。</p> <p style="margin-left:.0001pt;text-align:left;"><a name="_Toc101260181"></a>5.2 系统测试用例</p> <p style="margin-left:.0001pt;text-align:justify;">系统测试包括:用户登录功能测试、商品展示功能测试、商品添加、商品搜索、密码修改功能测试,如表5-1、5-2、5-3、5-4、5-5所示:</p> <p><a name="_Toc95342391"></a><a name="_Toc66961106"></a><a name="_Toc30460"></a>用户登录功能测试:</p> <p style="margin-left:.0001pt;text-align:center;">表5-1 用户登录功能测试表</p> <img alt="" height="221" src="https://1000bd.com/contentImg/2023/11/20/083822387.png" > <p style="margin-left:.0001pt;text-align:justify;">商品查看功能测试:</p> <p style="margin-left:.0001pt;text-align:center;">表5-2 商品查看功能测试表</p> <img alt="" height="173" src="https://1000bd.com/contentImg/2023/11/20/083821971.png" > <p style="margin-left:.0001pt;text-align:justify;">卖家添加商品界面测试:</p> <p style="margin-left:.0001pt;text-align:center;">表5-3 卖家添加商品界面测试表</p> <img alt="" height="196" src="https://1000bd.com/contentImg/2023/11/20/083822191.png" > <p>商品搜索功能测试:</p> <p style="margin-left:.0001pt;text-align:center;">表5-4商品搜索功能测试表</p> <img alt="" height="198" src="https://1000bd.com/contentImg/2023/11/20/083822352.png" > <p>密码修改功能测试:</p> <p style="margin-left:.0001pt;text-align:center;">表5-5 密码修改功能测试表</p> <img alt="" height="192" src="https://1000bd.com/contentImg/2023/11/20/083821828.png" > <p style="margin-left:.0001pt;text-align:left;"><a name="_Toc101260182"></a>5.3 系统测试结果</p> <p style="margin-left:.0001pt;text-align:justify;"><strong>通过编写生鲜蔬菜采购系统的测试用例,已经检测完毕用户登录模块、商品查看模块、商品添加模块、商品搜索模块、密码修改功能测试,通过这5大模块为生鲜蔬菜采购系统的后期推广运营提供了强力的技术支撑。</strong></p> <p style="text-align:justify;"><strong><a name="_Toc95342392"></a></strong></p> </div> <p></p> <div> <p style="text-align:justify;"><strong><a name="_Toc101260183"></a><strong><strong>结论</strong></strong></strong></p> <p style="margin-left:.0001pt;text-align:justify;"><a name="_Toc357012922"></a>至此论文结束,感谢您的阅读。在此我要感谢我的导师,虽然我在实习期间很忙,论文撰写总是停停改改,但是导师依然十分负责,时不时的询问我的任务进展情况,跟进我的论文进度。虽然我在实习期间很忙,以至于很晚才开始进行论文撰写和编写程序的工作,但是在指导老师的帮助下,我逐步完成了自己的论文和程序,从导师身上也学习到很多知识,和经验,这些知识和经验令我受益匪浅。也从导师身上看到了自己的不足,不论是在即使层面上还是在对待工作的态度上,倒数如同明镜一般照出了我的缺点我的不足。此外,我还要感谢在我实习期间在论文和程序上帮助过我的同学和社会人士,此前我对于Django开发方面的一些知识还不了解,是他们在我编写程序过程中给了我很多的启发和感想,也帮助了我对于程序的调试和检测。没有他们我是不能顺利完成本次毕业设计的。至此,我的毕业设计就花上了一个圆满的句号了。</p> <p style="margin-left:.0001pt;text-align:justify;"><strong><a name="_Toc95342393"></a></strong></p> </div> <p></p> <div> <p style="text-align:justify;"><strong><a name="_Toc101260184"></a>参考文献</strong></p> <p style="margin-left:.0001pt;text-align:justify;"><a name="_Toc95342394"></a><a name="_Toc20672">[</a>1]廖彦华,罗小亮.基于Python技术的网上购物系统[J].电脑知识与技术:学术交流. 2017(12):1276-1279.</p> <p style="margin-left:.0001pt;text-align:justify;">[2]米仁沙·艾尼. 喀什师范学院学生公寓物业管理系统的设计与实现[D].喀什师范学院.2018.</p> <p style="margin-left:.0001pt;text-align:justify;">[3]贾永林. 基于.NET的中小学人力资源管理系统的设计与实现[D]. 电子科技大学, 2013.</p> <p style="margin-left:.0001pt;text-align:justify;">[4]Facebook Inc; Patent Issued for Systems And Methods To Manage Media Content Items (USPTO 10,606,908). 2020.</p> <p style="margin-left:.0001pt;text-align:justify;">[5]李贤华.基于Python技术的大型网上购物系统的设计与实现[J]. 计算机与现代化. 2018(8):82-84,89.</p> <p style="margin-left:.0001pt;text-align:justify;">[6]何静, 谭新民. 基于Django的网上购物系统的设计[J]. 山西电子技术.2018(1):66-68.</p> <p style="margin-left:.0001pt;text-align:justify;">[7]欧阳宏基, 李红, 宋笑雪. 一种基于Python EE应用架构[J]. 实验室研究与探索, 2018, 37(10):7.</p> <p style="margin-left:.0001pt;text-align:justify;">[8]李洋. Django框架在Web应用开发中的设计与实现[J]. 计算机技术与发展, 2016(12):190-194,共5页.</p> <p style="margin-left:.0001pt;text-align:justify;">[9]申永芳. 基于jQuery框架的Web前端开发的研究[J]. 信息通信, 2019.</p> <p style="margin-left:.0001pt;text-align:justify;">[10]罗彪, 张宏涛. 基于HTML5的移动互联网应用发展趋势[J]. 信息与电脑, 2018(10):3.</p> <p style="margin-left:.0001pt;text-align:justify;">[11]张继东. MySQL数据库基于Python的访问技术[J]. 电子技术与软件工程, 2017(15):1.</p> <p style="margin-left:.0001pt;text-align:justify;"></p> </div> <p></p> <p style="text-align:center;"><strong><a name="_Toc101260185"></a>致  谢</strong></p> <p style="margin-left:.0001pt;text-align:justify;"><strong>逝者如斯夫,不舍昼夜。转眼间,大学生活已经接近尾声,人面对着离别与结束,总是充满着不舍与茫然,我亦如此,仍记得那年秋天,我迫不及待的提前一天到了学校,面对学校巍峨的大门,我心里充满了期待:这里,就是我新生活的起点吗?那天,阳光明媚,学校的欢迎仪式很热烈,我面对着一个个对着我微笑的同学,仿佛一缕缕阳光透过胸口照进了我心里,同时,在那天我认识可爱的室友,我们携手共同度过了这难忘的两年。如今,我望着这篇论文的致谢,不禁又要问自己:现在,我们就要说再见了吗?</strong></p> <p style="margin-left:.0001pt;text-align:justify;"><strong>感慨莫名,不知所言。遥想当初刚来学校的时候,心里总是想着工科学校会过于板正,会缺乏一些柔情,当时心里甚至有一点点排斥,但是随着我对学校的慢慢认识与了解,我才认识到了她的美丽,她的柔情,并且慢慢的喜欢上了这个校园,但是时间太快了,快到我还没有好好体会她的美丽便要离开了,但是她带给我的回忆,永远不会离开我,也许真正离开那天我的眼里会满含泪水,我不是因为难过,我只是想将她的样子映在我的泪水里,刻在我的心里。最后,感谢我的老师们,是你们教授了我们知识与做人的道理;感谢我的室友们,是你们陪伴了我如此之久;感谢每位关心与支持我的人。</strong></p> <p style="margin-left:.0001pt;text-align:justify;"><strong>少年,追风赶月莫停留,平荒尽处是春山。</strong></p> <p style="margin-left:.0001pt;text-align:justify;"></p> <p style="margin-left:.0001pt;text-align:justify;"></p> <blockquote> <p style="margin-left:.0001pt;text-align:center;"><strong><span style="background-color:#a2e043;">请关注点赞+私信博主,免费领取项目源码</span></strong></p> </blockquote> </div> </div> </li> <li class="list-group-item ul-li"> <b>相关阅读:</b><br> <nobr> <a href="/Article/Index/797007">网络安全常用术语</a> <br /> <a href="/Article/Index/1405624">【经验分享】如何构建openGauss开发编译提交一体化环境</a> <br /> <a href="/Article/Index/1848101">如何准确且可解释地评估大模型量化效果?</a> <br /> <a href="/Article/Index/1648397">【SpringMVC】_设置响应状态码与Header</a> <br /> <a href="/Article/Index/1688127">3D交互软件有哪些?哪个比较简单好学?</a> <br /> <a href="/Article/Index/1760332">登录/注册</a> <br /> <a href="/Article/Index/1405773">自定义命名不同类型文件,隐藏编号轻松整理,一键操作高效便捷!</a> <br /> <a href="/Article/Index/814450">汽车社媒营销创新玩法,品牌“自爆”不走寻常路</a> <br /> <a href="/Article/Index/1272033">MySQL设置时区</a> <br /> <a href="/Article/Index/1172879">【即将开源】⽤于3D激光雷达SLAM闭环检测的词袋模型BoW3D</a> <br /> </nobr> </li> <li class="list-group-item from-a mb-2"> 原文地址:https://blog.csdn.net/DZbishe/article/details/134335265 </li> </ul> </div> <div class="col-lg-4 col-sm-12"> <ul class="list-group" style="word-break:break-all;"> <li class="list-group-item ul-li-bg" aria-current="true"> 最新文章 </li> <li class="list-group-item ul-li"> <nobr> <a href="/Article/Index/1484446">攻防演习之三天拿下官网站群</a> <br /> <a href="/Article/Index/1515268">数据安全治理学习——前期安全规划和安全管理体系建设</a> <br /> <a href="/Article/Index/1759065">企业安全 | 企业内一次钓鱼演练准备过程</a> <br /> <a href="/Article/Index/1485036">内网渗透测试 | Kerberos协议及其部分攻击手法</a> <br /> <a href="/Article/Index/1877332">0day的产生 | 不懂代码的"代码审计"</a> <br /> <a href="/Article/Index/1887576">安装scrcpy-client模块av模块异常,环境问题解决方案</a> <br /> <a href="/Article/Index/1887578">leetcode hot100【LeetCode 279. 完全平方数】java实现</a> <br /> <a href="/Article/Index/1887512">OpenWrt下安装Mosquitto</a> <br /> <a href="/Article/Index/1887520">AnatoMask论文汇总</a> <br /> <a href="/Article/Index/1887496">【AI日记】24.11.01 LangChain、openai api和github copilot</a> <br /> </nobr> </li> </ul> <ul class="list-group pt-2" style="word-break:break-all;"> <li class="list-group-item ul-li-bg" aria-current="true"> 热门文章 </li> <li class="list-group-item ul-li"> <nobr> <a href="/Article/Index/888177">十款代码表白小特效 一个比一个浪漫 赶紧收藏起来吧!!!</a> <br /> <a href="/Article/Index/797680">奉劝各位学弟学妹们,该打造你的技术影响力了!</a> <br /> <a href="/Article/Index/888183">五年了,我在 CSDN 的两个一百万。</a> <br /> <a href="/Article/Index/888179">Java俄罗斯方块,老程序员花了一个周末,连接中学年代!</a> <br /> <a href="/Article/Index/797730">面试官都震惊,你这网络基础可以啊!</a> <br /> <a href="/Article/Index/797725">你真的会用百度吗?我不信 — 那些不为人知的搜索引擎语法</a> <br /> <a href="/Article/Index/797702">心情不好的时候,用 Python 画棵樱花树送给自己吧</a> <br /> <a href="/Article/Index/797709">通宵一晚做出来的一款类似CS的第一人称射击游戏Demo!原来做游戏也不是很难,连憨憨学妹都学会了!</a> <br /> <a href="/Article/Index/797716">13 万字 C 语言从入门到精通保姆级教程2021 年版</a> <br /> <a href="/Article/Index/888192">10行代码集2000张美女图,Python爬虫120例,再上征途</a> <br /> </nobr> </li> </ul> </div> </div> </div> <!-- 主体 --> <!--body结束--> <!--这里是footer模板--> <!--footer--> <nav class="navbar navbar-inverse navbar-fixed-bottom"> <div class="container"> <div class="row"> <div class="col-md-12"> <div class="text-muted center foot-height"> Copyright © 2022 侵权请联系<a href="mailto:2656653265@qq.com">2656653265@qq.com</a>    <a href="https://beian.miit.gov.cn/" target="_blank">京ICP备2022015340号-1</a> </div> <div style="width:300px;margin:0 auto; padding:0px 5px;"> <a href="/regex.html">正则表达式工具</a> <a href="/cron.html">cron表达式工具</a> <a href="/pwdcreator.html">密码生成工具</a> </div> <div style="width:300px;margin:0 auto; padding:5px 0;"> <a target="_blank" href="http://www.beian.gov.cn/portal/registerSystemInfo?recordcode=11010502049817" style="display:inline-block;text-decoration:none;height:20px;line-height:20px;"> <img src="" style="float:left;" /><p style="float:left;height:20px;line-height:20px;margin: 0px 0px 0px 5px; color:#939393;">京公网安备 11010502049817号</p></a> </div> </div> </div> </div> </nav> <!--footer--> <!--footer模板结束--> <script src="/js/plugins/jquery/jquery.js"></script> <script src="/js/bootstrap.min.js"></script> <!--这里是scripts模板--> <!--scripts模板结束--> </body> </html>