提示:文章写完后,目录可以自动生成,如何生成可参考右边的帮助文档
该系统通过使用keil5和Proteus软件,最终在硬件上实现一个温度检测报警的小项目(只使用Proteus进行模拟仿真也是可以实现的)
提示:以下是本篇文章正文内容,下面案例可供参考
1、 掌握51单片机应用编程及调试;
2、 掌握Proteus电路图设计与仿真;
3、 掌握数字温度传感器DS18B20的使用;
4、 掌握单总线协议的基本特点及通信过程,并掌握单片机IO端口模拟单总线时序控制程序;
5、 培养综合运用知识的能力和工程设计的能力。
(1) 进行元器件正确选型;
(2) 在proteus中完成各模块电路和系统电路的设计;
(3) 在Proteus中进行电路仿真与测试;
(1) 基于Keil完成温度计测量、显示、报警和上下限设定等功能的实现;
(2) 进行软件仿真与调试;
(1)进行温度计的实物焊接;
(2)实际测试,并最终调试完成作品。
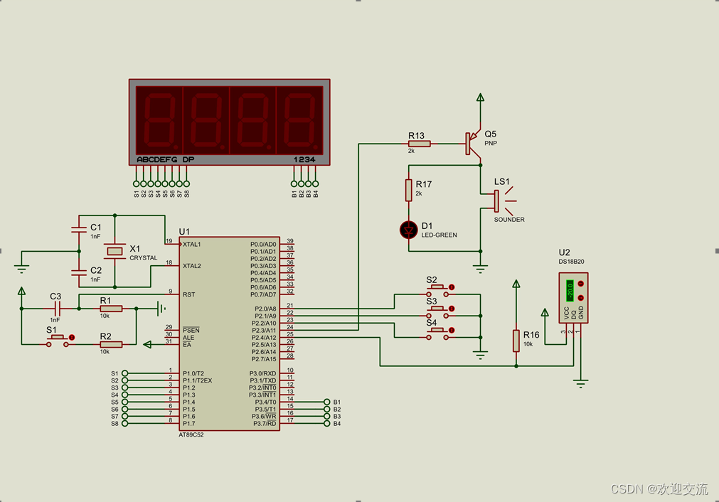
单片机通过实时检测温度传感器DS18B20芯片的状态,并将DS18B20芯片得到的数据进行处理。上电之后数码管显示当前的环境温度,并且蜂鸣器响一下,提示开机。S1作为复位按键,S2和S3作为温度调整按键,S4作为模式选择按键,按下之后可以选择调整温度上限H或者下限L,第三次按下时,数码管恢复显示实时温度。当检测到的温度高于或者低于设置的报警值的时候,蜂鸣器报警同时报警灯闪烁,温度检测精确到0.1度。数据保存在单片机内部EEPOM中。
首先对于以下六个模块进行proteus硬件设计。在硬件原理图完成之后,按照模块进行软件设计。软件设计之后,将程序加载到proteus中进行模拟仿真,测试程序是否能够正常实现所预期功能。实现预期功能之后,就可以进行实物焊接,最后将程序烧录进实物中,再次进行调试。最终达到预期目标。


#include //调用单片机头文件
#define uint unsigned int
typedef unsigned char uchar;
uint Sign_Negative = 0; //默认为正数
//数码管段选定义 0 1 2 3 4 5 6 7 8 9 H L
uchar code smg_du[]={0xc0,0xf9,0xa4,0xb0,0x99,0x92,0x82,0xf8,0x80,0x90,0x89,0xC7}; //段码
//数码管位选定义
uchar code smg_we[]={0x10,0x20,0x40,0x80};
uchar dis_smg[4] = {0};
sbit DQ = P2^4; //18b20 IO口的定义
sbit beep = P2^3; //蜂鸣器IO口定义
uint temperature ; //
bit flag_300ms=1 ;
uchar menu_1; //菜单设计的变量
uint t_high = 450,t_low = 150; //温度上下限报警值
/***********************1ms延时函数*****************************/
void delay_1ms(uint q)
{
uint i,j;
for(i=0;i<q;i++)
for(j=0;j<120;j++);
}
/***********************小延时函数*****************************/
void delay_uint(uint q)
{
while(q--);
}
/***********************数码显示函数*****************************/
void display()
{
static uchar i;
i++;
if(i >= 4)
i = 0;
P1 = 0xff; //消隐
P3 = smg_we[i]; //位选
P1 = dis_smg[i]; //段选
}
/***********************18b20初始化函数*****************************/
void init_18b20()
{
bit q;
DQ = 1; //把总线拿高
delay_uint(1);
DQ = 0; //给复位脉冲
delay_uint(80);
DQ = 1; //把总线拿高 等待
delay_uint(10);
q = DQ; //读取18b20初始化信号
delay_uint(20);
DQ = 1; //把总线拿高 释放总线
}
/*************写18b20内的数据***************/
void write_18b20(uchar dat)
{
uchar i;
for(i=0;i<8;i++)
{ //写数据是低位开始
DQ = 0; //把总线拿低写时间隙开始
DQ = dat & 0x01; //向18b20总线写数据了
delay_uint(5);
DQ = 1; //释放总线
dat >>= 1;
}
}
/*************读取18b20内的数据***************/
uchar read_18b20()
{
uchar i,value;
for(i=0;i<8;i++)
{
DQ = 0; //把总线拿低读时间隙开始
value >>= 1; //读数据是低位开始
DQ = 1; //释放总线
if(DQ == 1) //开始读写数据
value |= 0x80;
delay_uint(5);
}
return value; //返回数据
}
/*************读取温度的值 读出来的是小数***************/
uint read_temp()
{
uint wendu = 0;
uchar low = 0;
uchar high = 0;
init_18b20();
write_18b20(0xcc); //跳过64位ROM
write_18b20(0x44); //启动一次温度转换命令
delay_uint(50);
init_18b20(); //初始化18b20
write_18b20(0xcc); //跳过64位ROM
write_18b20(0xbe); //发出读取暂存器命令
low = read_18b20();
high = read_18b20();
wendu = high;
wendu <<= 8;
wendu |= low;
if(wendu & 2048)
{
Sign_Negative = 1;
wendu = ~wendu + 1;
} else {
Sign_Negative = 0;
}
wendu = wendu * 0.0625;
wendu = wendu*10 + 0.5;
return wendu; //返回读出的温度 带小数
}
/*************定时器0初始化程序***************/
void time_init()
{
EA = 1; //开总中断
TMOD = 0X01; //定时器0、定时器1工作方式1
ET0 = 1; //开定时器0中断
TR0 = 1; //允许定时器0定时
}
/********************独立按键程序*****************/
uchar key_can; //按键值
void key() //独立按键程序
{
key_can = 0; //按键值还原
if((P2 & 0x07) != 0x07) //按键按下
{
delay_1ms(10); //按键消抖动
if((P2 & 0x07) != 0x07)
{ //确认是按键按下
switch(P2 & 0x07)
{
case 0x06: key_can = 3; break; //得到k3键值
case 0x05: key_can = 2; break; //得到k2键值
case 0x03: key_can = 1; break; //得到k1键值
}
}
while ((P2 & 0x07)!= 0X07); //松手检测
}
}
/****************按键处理数码管显示函数***************/
void key_with()
{
if(key_can == 1) //设置键
{
menu_1 ++;
if(menu_1 >= 3)
{
menu_1 = 0;
}
}
if(menu_1 == 1) //设置高温报警
{
if(key_can == 2)
{
t_high ++ ; //温度上限值加1
if(t_high > 990)
t_high = 990;
}
if(key_can == 3)
{
t_high -- ; //温度上限值减1
if(t_high <= t_low)
t_high = t_low + 1;
}
dis_smg[3] = smg_du[t_high % 10]; //取小数显示
dis_smg[2] = smg_du[t_high / 10 % 10]; //取个位显示
dis_smg[2] &= 0x7f;
dis_smg[1] = smg_du[t_high / 100 % 10] ; //取十位显示
dis_smg[0] = smg_du[10]; //H
}
if(menu_1 == 2) //设置低温报警
{
if(key_can == 2)
{
t_low ++ ; //温度下限值加1
if(t_low >= t_high)
t_low = t_high - 1;
}
if(key_can == 3)
{
t_low -- ; //温度下限值减1
if(t_low <= 1)
t_low = 1;
}
dis_smg[3] = smg_du[t_low % 10]; //取小数显示
dis_smg[2] = smg_du[t_low / 10 % 10]; //取个位显示
dis_smg[2] &= 0x7f;
dis_smg[1] = smg_du[t_low / 100 % 10]; //取十位显示
dis_smg[0] = smg_du[11]; //L
}
delay_1ms(150);
}
/****************报警函数***************/
void clock_h_l()
{
if((temperature <= t_low) || (temperature >= t_high))
{
beep = !beep; //蜂鸣器报警
}
else
{
beep = 1;
}
}
sbit P27 = P2^7;//测试探针
/****************主函数***************/
void main()
{
beep = 0; //开机叫一声
delay_1ms(150);
beep = 1; // 响完停止,判断温度在决定是否响
P0 = P1 = P2 = P3 = 0xff;
time_init(); //初始化定时器
while(1)
{
key(); //按键程序
if(key_can != 0)
{
key_with(); //设置报警温度
}
if(flag_300ms == 1) //300ms 处理一次温度程序
{
flag_300ms = 0;
temperature = read_temp(); //先读出温度的值
clock_h_l(); //报警函数
if(menu_1 == 0)
{
dis_smg[3] = smg_du[temperature % 10]; //取温度的小数显示
dis_smg[2] = smg_du[temperature / 10 % 10]; //取温度的个位显示
dis_smg[2] &= 0x7f;//显示小数点
dis_smg[0] = dis_smg[1] = 0xFF;
if (temperature >= 100 && temperature < 1000)//当温度处于>=10 && <100
{
dis_smg[1] = smg_du[temperature / 100 % 10]; //取温度的十位显示
if (Sign_Negative) {//如果是负数就加负号
dis_smg[0] = 0xBF;
}
} else {//当fabs(温度) 小于10
if (Sign_Negative) {//如果是负数就加负号
dis_smg[1] = 0xBF;
}
}
}
}
}
}
/*************定时器0中断服务程序***************/
void time0_int() interrupt 1
{
static uchar value; //定时2ms中断一次
TH0 = 0xf8;
TL0 = 0x30; //2ms
display(); //数码管显示函数
value++;
if(value >= 150)
{
value = 0;
flag_300ms = 1;
}
}


本次实验遇到三个问题。第一个问题:数码管不能正确显示数字。最后发现,是码表与数码管不匹配造成的。在我完修改码表之后,问题得到解决。第二个问题:在于温度转换的计算。我一直算出来的值,与标准值0.0625差距很大。最后通过老师的讲解,发现自己进制没有转换对,导致自己算出来的值不对。第三问题:当我按下按键之后,温度调整太快。最后我通过给按键处理数码管显示函数加入松手检测程序,从而解决了这个问题。设计的不足之处:按一下每次只能加减0.1的数值。设置的温差如果小,按下的次数还比较轻松。倘若要调节10度,那就要按下100次。这个着实让人头疼。因此,我又给它加入了一个延时函数。倘若按下的时间超过2ms,那么设置的温度上限,就会快速增加。减也是如此。我思考之后,发现非常的合理,最后通过修改代码,成功完成这个按键模块的优化。
程序和代码: https://gitee.com/shiguangliushui/Temperature-measurement-alarm-system.git