import numpy as np
import matplotlib.pyplot as plt
x_data=[1.0,2.0,3.0]
y_data=[2.0,4.0,6.0]
#前馈函数
def forward(x):
return x*w
#损失函数
def loss(x,y):
y_pred=forward(x)
return (y_pred-y)*(y_pred-y)
w_list=[]
mse_list=[]
for w in np.arange(0.0,4.1,0.1):
print("w=",w)
l_sum=0
for x_v,y_v in zip(x_data,y_data):
loss_v=loss(x_v,y_v)
l_sum+=loss_v
print(x_v,y_v,loss_v)
l_sum/=3
print("MSE=",l_sum)
w_list.append(w)
mse_list.append(l_sum)
plt.plot(w_list,mse_list)
plt.xlabel('w')
plt.ylabel('loss')
plt.show()

w= 0.0
1.0 2.0 4.0
2.0 4.0 16.0
3.0 6.0 36.0
MSE= 18.666666666666668
w= 2.0
1.0 2.0 0.0
2.0 4.0 0.0
3.0 6.0 0.0
MSE= 0.0
w= 4.0
1.0 2.0 4.0
2.0 4.0 16.0
3.0 6.0 36.0
MSE= 18.666666666666668
import numpy as np
import matplotlib.pyplot as plt
from mpl_toolkits.mplot3d import Axes3D
#令y=2x+1
x_data=[1.0,2.0,3.0]
y_data=[2.0,4.0,6.0]
def forward(x):
return x*w+b
def loss(x,y):
y_pred=forward(x)
return (y_pred-y)*(y_pred-y)
w_list=np.arange(0.0,4.0,0.1)
b_list=np.arange(-2.0,2.0,0.1)
mse_list=[]
for w in np.arange(0.0,4.0,0.1):
for b in np.arange(-2.0,2.0,0.1):
print("w=",w)
print("b=",b)
l_sum=0
for x_v,y_v in zip(x_data,y_data):
loss_v=loss(x_v,y_v)
l_sum+=loss_v
print(x_v,y_v,loss_v)
l_sum/=3
print("MSE=",l_sum)
mse_list.append(l_sum)
#将一维的数值转变为二维坐标点
w,b=np.meshgrid(w_list,b_list)
#调整形状并转置,以适应w,b的坐标
mse=np.array(mse_list)
mse=np.transpose(mse.reshape(40,40))
fig = plt.figure()
ax =fig.add_axes(Axes3D(fig))
ax.plot_surface(w,b,mse,cmap=plt.get_cmap('rainbow'))
plt.show()

import numpy as np
import matplotlib.pyplot as plt
from mpl_toolkits.mplot3d import Axes3D
#令y=2x+1
x_data=[1.0,2.0,3.0]
y_data=[2.0,4.0,6.0]
w=1.0
def forward(x):
return x*w
def cost(xs,ys):
cost=0
for x,y in zip(xs,ys):
cost+=(forward(x)-y)**2
return cost/len(xs)
def gradient(xs,ys):
grad=0
for x,y in zip(xs,ys):
grad+=2*x*(forward(x)-y)
return grad/len(xs)
print("Predict (before training)",4,forward(4))
cost_list=[]
epoch_list=[]
for epoch in range(100):
cost_v=cost(x_data,y_data)
grad_v=gradient(x_data,y_data)
w-=0.01*grad_v
cost_list.append(cost_v)
epoch_list.append(epoch)
print("Epoch:",epoch,"w=:",w,"cost=",cost_v)
print("Predict (after training)",4,forward(4))
plt.plot(epoch_list,cost_list)
plt.xlabel("Epoch")
plt.ylabel("Cost")
plt.show()

Predict (before training) 4 4.0
Epoch: 0 w=: 1.0933333333333333 cost= 4.666666666666667
Epoch: 1 w=: 1.1779555555555554 cost= 3.8362074074074086
Epoch: 2 w=: 1.2546797037037036 cost= 3.1535329869958857
Epoch: 3 w=: 1.3242429313580246 cost= 2.592344272332262
Epoch: 4 w=: 1.3873135910979424 cost= 2.1310222071581117
Epoch: 5 w=: 1.4444976559288012 cost= 1.7517949663820642
Epoch: 6 w=: 1.4963445413754464 cost= 1.440053319920117
Epoch: 7 w=: 1.5433523841804047 cost= 1.1837878313441108
Epoch: 8 w=: 1.5859728283235668 cost= 0.9731262101573632
Epoch: 9 w=: 1.6246153643467005 cost= 0.7999529948031382
Epoch: 10 w=: 1.659651263674342 cost= 0.6575969151946154
Epoch: 11 w=: 1.6914171457314033 cost= 0.5405738908195378
Epoch: 12 w=: 1.7202182121298057 cost= 0.44437576375991855
Epoch: 13 w=: 1.7463311789976905 cost= 0.365296627844598
Epoch: 14 w=: 1.7700069356245727 cost= 0.3002900634939416
Epoch: 15 w=: 1.7914729549662791 cost= 0.2468517784170642
Epoch: 16 w=: 1.8109354791694263 cost= 0.2029231330489788
Epoch: 17 w=: 1.8285815011136133 cost= 0.16681183417217407
Epoch: 18 w=: 1.8445805610096762 cost= 0.1371267415488235
Epoch: 19 w=: 1.8590863753154396 cost= 0.11272427607497944
Epoch: 20 w=: 1.872238313619332 cost= 0.09266436490145864
Epoch: 21 w=: 1.8841627376815275 cost= 0.07617422636521683
Epoch: 22 w=: 1.8949742154979183 cost= 0.06261859959338009
Epoch: 23 w=: 1.904776622051446 cost= 0.051475271914629306
Epoch: 24 w=: 1.9136641373266443 cost= 0.04231496130368814
Epoch: 25 w=: 1.9217221511761575 cost= 0.03478477885657844
Epoch: 26 w=: 1.9290280837330496 cost= 0.02859463421027894
Epoch: 27 w=: 1.9356521292512983 cost= 0.023506060193480772
Epoch: 28 w=: 1.9416579305211772 cost= 0.01932302619282764
Epoch: 29 w=: 1.9471031903392007 cost= 0.015884386331668398
Epoch: 30 w=: 1.952040225907542 cost= 0.01305767153735723
Epoch: 31 w=: 1.9565164714895047 cost= 0.010733986344664803
Epoch: 32 w=: 1.9605749341504843 cost= 0.008823813841374291
Epoch: 33 w=: 1.9642546069631057 cost= 0.007253567147113681
Epoch: 34 w=: 1.9675908436465492 cost= 0.005962754575689583
Epoch: 35 w=: 1.970615698239538 cost= 0.004901649272531298
Epoch: 36 w=: 1.9733582330705144 cost= 0.004029373553099482
Epoch: 37 w=: 1.975844797983933 cost= 0.0033123241439168096
Epoch: 38 w=: 1.9780992835054327 cost= 0.0027228776607060357
Epoch: 39 w=: 1.980143350378259 cost= 0.002238326453885249
Epoch: 40 w=: 1.9819966376762883 cost= 0.001840003826269386
Epoch: 41 w=: 1.983676951493168 cost= 0.0015125649231412608
Epoch: 42 w=: 1.9852004360204722 cost= 0.0012433955919298103
Epoch: 43 w=: 1.9865817286585614 cost= 0.0010221264385926248
Epoch: 44 w=: 1.987834100650429 cost= 0.0008402333603648631
Epoch: 45 w=: 1.9889695845897222 cost= 0.0006907091659248264
Epoch: 46 w=: 1.9899990900280147 cost= 0.0005677936325753796
Epoch: 47 w=: 1.9909325082920666 cost= 0.0004667516012495216
Epoch: 48 w=: 1.9917788075181404 cost= 0.000383690560742734
Epoch: 49 w=: 1.9925461188164473 cost= 0.00031541069384432885
Epoch: 50 w=: 1.9932418143935788 cost= 0.0002592816085930997
Epoch: 51 w=: 1.9938725783835114 cost= 0.0002131410058905752
Epoch: 52 w=: 1.994444471067717 cost= 0.00017521137977565514
Epoch: 53 w=: 1.9949629871013967 cost= 0.0001440315413480261
Epoch: 54 w=: 1.9954331083052663 cost= 0.0001184003283899171
Epoch: 55 w=: 1.9958593515301082 cost= 9.733033217332803e-05
Epoch: 56 w=: 1.9962458120539648 cost= 8.000985883901657e-05
Epoch: 57 w=: 1.9965962029289281 cost= 6.57716599593935e-05
Epoch: 58 w=: 1.9969138906555615 cost= 5.406722767150764e-05
Epoch: 59 w=: 1.997201927527709 cost= 4.444566413387458e-05
Epoch: 60 w=: 1.9974630809584561 cost= 3.65363112808981e-05
Epoch: 61 w=: 1.9976998600690001 cost= 3.0034471708953996e-05
Epoch: 62 w=: 1.9979145397958935 cost= 2.4689670610172655e-05
Epoch: 63 w=: 1.9981091827482769 cost= 2.0296006560253656e-05
Epoch: 64 w=: 1.9982856590251044 cost= 1.6684219437262796e-05
Epoch: 65 w=: 1.9984456641827613 cost= 1.3715169898293847e-05
Epoch: 66 w=: 1.9985907355257035 cost= 1.1274479219506377e-05
Epoch: 67 w=: 1.9987222668766378 cost= 9.268123006398985e-06
Epoch: 68 w=: 1.9988415219681517 cost= 7.61880902783969e-06
Epoch: 69 w=: 1.9989496465844576 cost= 6.262999634617916e-06
Epoch: 70 w=: 1.9990476795699081 cost= 5.1484640551938914e-06
Epoch: 71 w=: 1.9991365628100501 cost= 4.232266273994499e-06
Epoch: 72 w=: 1.999217150281112 cost= 3.479110977946351e-06
Epoch: 73 w=: 1.999290216254875 cost= 2.859983851026929e-06
Epoch: 74 w=: 1.9993564627377531 cost= 2.3510338359374262e-06
Epoch: 75 w=: 1.9994165262155628 cost= 1.932654303533636e-06
Epoch: 76 w=: 1.999470983768777 cost= 1.5887277332523938e-06
Epoch: 77 w=: 1.9995203586170245 cost= 1.3060048068548734e-06
Epoch: 78 w=: 1.9995651251461022 cost= 1.0735939958924364e-06
Epoch: 79 w=: 1.9996057134657994 cost= 8.825419799121559e-07
Epoch: 80 w=: 1.9996425135423248 cost= 7.254887315754342e-07
Epoch: 81 w=: 1.999675878945041 cost= 5.963839812987369e-07
Epoch: 82 w=: 1.999706130243504 cost= 4.902541385825727e-07
Epoch: 83 w=: 1.9997335580874436 cost= 4.0301069098738336e-07
Epoch: 84 w=: 1.9997584259992822 cost= 3.312926995781724e-07
Epoch: 85 w=: 1.9997809729060159 cost= 2.723373231729343e-07
Epoch: 86 w=: 1.9998014154347876 cost= 2.2387338352920307e-07
Epoch: 87 w=: 1.9998199499942075 cost= 1.8403387118941732e-07
Epoch: 88 w=: 1.9998367546614149 cost= 1.5128402140063082e-07
Epoch: 89 w=: 1.9998519908930161 cost= 1.2436218932547864e-07
Epoch: 90 w=: 1.9998658050763347 cost= 1.0223124683409346e-07
Epoch: 91 w=: 1.9998783299358769 cost= 8.403862850836479e-08
Epoch: 92 w=: 1.9998896858085284 cost= 6.908348768398496e-08
Epoch: 93 w=: 1.9998999817997325 cost= 5.678969725349543e-08
Epoch: 94 w=: 1.9999093168317574 cost= 4.66836551287917e-08
Epoch: 95 w=: 1.9999177805941268 cost= 3.8376039345125727e-08
Epoch: 96 w=: 1.9999254544053418 cost= 3.154680994333735e-08
Epoch: 97 w=: 1.9999324119941766 cost= 2.593287985380858e-08
Epoch: 98 w=: 1.9999387202080534 cost= 2.131797981222471e-08
Epoch: 99 w=: 1.9999444396553017 cost= 1.752432687141379e-08
Predict (after training) 4 7.999777758621207
在梯度下降中可能遇到导数为0的鞍点,使得w无法进行迭代,采用随机梯度下降可以利用噪声使迭代继续进行
import numpy as np
import matplotlib.pyplot as plt
x_data=[1.0,2.0,3.0]
y_data=[2.0,4.0,6.0]
w=1.0
#前馈函数
def forward(x):
return x*w
#损失函数
def loss(x,y):
y_pred=forward(x)
return (y_pred-y)*(y_pred-y)
def gradient(x,y):
return 2*x*(forward(x)-y)
cost_list=[]
epoch_list=[]
print("Predict (before training)",4,forward(4))
for epoch in range(100):
cost_v=0
for x,y in zip(x_data,y_data):
grad=gradient(x,y)
w-=0.01*grad
print("\tgrad:",x,y,grad)
cost_v+=loss(x,y)
cost_list.append(cost_v)
epoch_list.append(epoch)
print("Epoch:",epoch,"w=:",w,"cost=",cost_v)
print("Predict (after training)",4,forward(4))
plt.plot(epoch_list,cost_list)
plt.xlabel("Epoch")
plt.ylabel("Cost")
plt.show()

Predict (before training) 4 4.0
grad: 1.0 2.0 -2.0650148258027912e-13
grad: 2.0 4.0 -8.100187187665142e-13
grad: 3.0 6.0 -1.6786572132332367e-12
Epoch: 99 w=: 1.9999999999999236 cost= 9.755053953963032e-26
Predict (after training) 4 7.9999999999996945
注:随机梯度下降算法最终结果更加精确,因为虽然Epoch相同,但经历了更多次更新
import torch
import numpy as np
import matplotlib.pyplot as plt
from mpl_toolkits.mplot3d import Axes3D
#令y=2x+1
x_data=[1.0,2.0,3.0]
y_data=[2.0,4.0,6.0]
w=torch.Tensor([1.0])
w.requires_grad=True
#结果为Tensor类型
def forward(x):
return x*w
#构建计算图
def loss(x,y):
y_pred=forward(x)
return (y_pred-y)**2
print("Predict (before training)",4,forward(4).item())
for epoch in range(100):
for x,y in zip(x_data,y_data):
#前向传播求损失
loss_v=loss(x,y)
#反向传播求梯度
loss_v.backward()
print("\tgrad:",x,y,w.grad.item())
#更新参数
w.data=w.data-0.01*w.grad.data
#清空梯度,否则会累加
w.grad.data.zero_()
print("progress:",epoch,loss_v.item())
print("Predict (after training)",4,forward(4).item())
Predict (before training) 4 4.0
grad: 1.0 2.0 -7.152557373046875e-07
grad: 2.0 4.0 -2.86102294921875e-06
grad: 3.0 6.0 -5.7220458984375e-06
progress: 99 9.094947017729282e-13
Predict (after training) 4 7.999998569488525
1.
2.
3.画出下式的计算图,损失函数为loss=(ŷ-y)²。手动推导反向传播的过程,并且用pytorch的代码实现
y
=
w
1
x
2
+
w
2
x
+
b
y=w_1x²+w_2x+b
y=w1x2+w2x+b

import torch
import numpy as np
import matplotlib.pyplot as plt
from mpl_toolkits.mplot3d import Axes3D
#令y=2x+1
x_data=[1.0,2.0,3.0]
y_data=[2.0,4.0,6.0]
w1=torch.Tensor([1.0])
w2=torch.Tensor([1.0])
b=torch.Tensor([1.0])
w1.requires_grad=True
w2.requires_grad=True
b.requires_grad=True
#结果为Tensor类型
def forward(x):
return w1*x*x+w2*x+b
#构建计算图
def loss(x,y):
y_pred=forward(x)
return (y_pred-y)**2
print("Predict (before training)",4,forward(4).item())
for epoch in range(100):
for x,y in zip(x_data,y_data):
#前向传播求损失
loss_v=loss(x,y)
#反向传播求梯度
loss_v.backward()
print("\tgrad:",x,y,w1.grad.item(),w2.grad.item(),b.grad.item())
#更新参数
w1.data=w1.data-0.01*w1.grad.data
w2.data = w2.data-0.01*w2.grad.data
b.data=b.data-0.01*b.grad.data
#清空梯度,否则会累加
w1.grad.data.zero_()
w2.grad.data.zero_()
b.grad.data.zero_()
print("progress:",epoch,loss_v.item())
print("Predict (after training)",4,forward(4).item())
训练100次的结果为:
grad: 1.0 2.0 0.31661415100097656 0.31661415100097656 0.31661415100097656
grad: 2.0 4.0 -1.7297439575195312 -0.8648719787597656 -0.4324359893798828
grad: 3.0 6.0 1.4307546615600586 0.47691822052001953 0.15897274017333984
Epoch: 99 0.00631808303296566
Predict(after training) 4 8.544171333312988
注:当一次函数数据使用二次函数作为模型时,同样可以收敛,但需要更多次迭代,或者修改学习率达成快速收敛的目的
import torch
import numpy as np
import matplotlib.pyplot as plt
from mpl_toolkits.mplot3d import Axes3D
x_data = torch.Tensor([[1.0],[2.0],[3.0]])
y_data = torch.Tensor([[2.0],[4.0],[6.0]])
class LinearModel(torch.nn.Module):
#构造函数
def __init__(self):
super(LinearModel,self).__init__()
#构造对象,说明输入和输出的维度,第三个参数可以设置是否需要偏移量,默认为True
self.linear=torch.nn.Linear(1,1)
def forward(self,x):
#调用线性模型,计算wx+b
y_pred=self.linear(x)
return y_pred
#实例化,传入参数时调用类中的forward函数
model=LinearModel()
#使用MSE计算Loss,size_average选择是否计算平均值(新版本使用reduction)
criterion=torch.nn.MSELoss(reduction='sum')
#model.parameters()可以查找需要迭代的参数,lr可以设置学习率
optimizer=torch.optim.SGD(model.parameters(),lr=0.01)
epoch_list=[]
loss_list=[]
for epoch in range(100):
#前向传播
y_pred=model(x_data)
loss=criterion(y_pred,y_data)
print(epoch,loss.item())
# 反向传播
optimizer.zero_grad()
loss.backward()
#更新
optimizer.step()
epoch_list.append(epoch)
loss_list.append(loss.item())
#输出权重和偏移量
print("w=",model.linear.weight.item())
print("b=",model.linear.bias.item())
#测试结果
x_test=torch.Tensor([4.0])
y_test=model(x_test)
print("y_pred=",y_test.data)
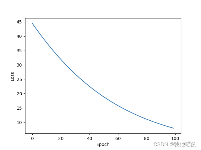
plt.plot(epoch_list,loss_list)
plt.xlabel("Epoch")
plt.ylabel("Loss")
plt.show()

似乎训练出的结果会产生变化,所以就不列出输出信息了,1000次左右可以获得比较准确的结果
使用不同的优化器对性能产生的影响
1.torch.optim.Adagrad

100次时还远没有收敛
2.torch.optim.Ada

3.optimizer=torch.optim.Adamax

4.torch.optim.ASGD

5.torch.optim.RMSprop

6.torch.optim.Rprop

逻辑斯蒂回归实际上属于分类,主要用于解决二分类问题,其相较于线性回归的区别如下式:
y
^
liner
=
w
x
+
b
\hat{y}_{\text{liner}}=wx+b
y^liner=wx+b
y
^
logistic
=
s
i
g
m
o
i
d
(
w
x
+
b
)
\hat{y}_{\text{logistic}}=sigmoid(wx+b)
y^logistic=sigmoid(wx+b)
其中,
s
i
g
m
o
i
d
=
1
1
+
e
−
x
sigmoid=\frac{1}{1+e^{-x}}
sigmoid=1+e−x1
这样就可以将原本的输出变成0-1范围内的概率,此时损失函数由原来的MSE变为BCE,即
l
o
s
s
=
−
(
y
l
o
g
y
^
+
(
1
−
y
)
l
o
g
(
1
−
y
^
)
)
loss=-(ylog\hat y+(1-y)log(1-\hat y))
loss=−(ylogy^+(1−y)log(1−y^))
import torch
import numpy as np
import matplotlib.pyplot as plt
import torch.nn.functional as fun
from mpl_toolkits.mplot3d import Axes3D
x_data = torch.Tensor([[1.0],[2.0],[3.0]])
y_data = torch.Tensor([[0],[0],[1]])
class LinearModel(torch.nn.Module):
#构造函数
def __init__(self):
super(LinearModel,self).__init__()
#构造对象,说明输入和输出的维度,第三个参数可以设置是否需要偏移量,默认为True
self.linear=torch.nn.Linear(1,1)
def forward(self,x):
#调用sigmoid函数计算结果
y_pred=fun.sigmoid(self.linear(x))
return y_pred
#实例化,传入参数时调用类中的forward函数
model=LinearModel()
#使用BCE计算Loss,size_average选择是否计算平均值(新版本使用reduction)
criterion=torch.nn.BCELoss(reduction='sum')
#model.parameters()可以查找需要迭代的参数,lr可以设置学习率
optimizer=torch.optim.SGD(model.parameters(),lr=0.01)
for epoch in range(1000):
#前向传播
y_pred=model(x_data)
loss=criterion(y_pred,y_data)
print(epoch,loss.item())
# 反向传播
optimizer.zero_grad()
loss.backward()
#更新
optimizer.step()
#范围从0-10,采取200个点
x=np.linspace(0,10,200)
#相当于reshape
x_t=torch.Tensor(x).view((200,1))
y_t=model(x_t)
y=y_t.data.numpy()
plt.plot(x,y)
#绘制分割线
plt.plot([0,10],[0.5,0.5],c='r')
plt.xlabel("Hours")
plt.ylabel("Probability of Pass")
plt.grid()
plt.show()

训练出的Loss会发生改变,训练1000次后大约在1.0左右
import torch
import numpy as np
import matplotlib.pyplot as plt
import torch.nn.functional as fun
from mpl_toolkits.mplot3d import Axes3D
test=np.loadtxt('test.csv',delimiter=',',dtype=np.float32)
train=np.loadtxt('train.csv',delimiter=',',dtype=np.float32)
x_data = torch.from_numpy(train[:,:-1])
y_data = torch.from_numpy(train[:,[-1]])
x_test = torch.from_numpy(test[:,:-1])
y_test = torch.from_numpy(test[:,[-1]])
class Model(torch.nn.Module):
#构造函数
def __init__(self):
super(Model,self).__init__()
#构造对象,说明输入和输出的维度,第三个参数可以设置是否需要偏移量,默认为True
self.linear1=torch.nn.Linear(8,6)
self.linear2=torch.nn.Linear(6,4)
self.linear3=torch.nn.Linear(4,1)
self.active=torch.nn.Sigmoid()
def forward(self,x):
#调用sigmoid函数计算结果
x=self.active(self.linear1(x))
x=self.active(self.linear2(x))
x=self.active(self.linear3(x))
return x
#实例化,传入参数时调用类中的forward函数
loss_list=[]
epoch_list=[]
model=Model()
#使用BCE计算Loss,size_average选择是否计算平均值(新版本使用reduction)
criterion=torch.nn.BCELoss(reduction='sum')
#model.parameters()可以查找需要迭代的参数,lr可以设置学习率
optimizer=torch.optim.Adam(model.parameters(),lr=0.01)
for epoch in range(10000):
#前向传播
y_pred=model(x_data)
loss=criterion(y_pred,y_data)
epoch_list.append(epoch)
loss_list.append(loss.item())
# 反向传播
optimizer.zero_grad()
loss.backward()
#更新
optimizer.step()
y_pred_label=torch.where(y_pred>=0.5,torch.tensor([1.0]),torch.tensor([0.0]))
acc=torch.eq(y_pred_label,y_data).sum().item()/y_data.size(0)
print(loss.data,acc)
y_res=model(x_test)
y_pred_label=torch.where(y_res>=0.5,torch.tensor([1.0]),torch.tensor([0.0]))
acc=torch.eq(y_pred_label,y_test).sum().item()/y_test.size(0)
print(acc)
plt.plot(epoch_list,loss_list)
plt.xlabel("Epoch")
plt.ylabel("Loss")
plt.show()

tensor(118.9754) 0.9096045197740112
0.7533039647577092
注:似乎有方法可以进一步降低损失,试验后虽然在训练集中的acc接近100%,但在测试集中的表现却比较平庸