在当今的大数据时代,数据的处理和管理变得越来越复杂。特别是在分布式系统中,如何保证数据的一致性和完整性,是一个巨大的挑战。这就引出了我们今天要探讨的主题——分布式事务处理。分布式事务处理是一种技术,它能够在分布式系统中协调和管理事务,以确保数据的一致性和完整性。然而,实现有效的分布式事务处理并非易事,它涉及到许多复杂的问题和挑战,如网络延迟、系统故障、数据不一致等。在本文中,我们将深入探讨分布式事务处理的理论和实践,包括其基本原理、主要技术、实际应用,以及面临的挑战和可能的解决方案。我们希望通过这篇文章,帮助读者更深入地理解分布式事务处理,以及它在现代计算中的重要性。
分布式系统是由多个计算机节点通过网络连接,协同完成任务的系统。这些节点共享同一份数据,需要解决数据一致性、系统可用性、容错性等问题。分布式系统的主要挑战包括:数据一致性问题、节点通信问题、故障恢复问题等。
相关概念:
这些都是分布式系统设计和实现中需要解决的关键问题。
事务是一个或多个数据操作的序列,它作为一个整体被执行,包括提交和回滚操作。事务需要满足 ACID(原子性、一致性、隔离性、持久性)四个特性。在单一数据库系统中,事务处理相对简单,数据库管理系统(DBMS)可以控制所有的操作,保证 ACID 特性。
事务需要满足ACID四个特性,具体解释如下:
在单一数据库系统中,数据库管理系统(DBMS)可以通过锁和日志等机制来控制所有的操作,保证事务的ACID特性。然而,在分布式环境中,由于数据可能分布在多个节点上,事务处理就变得更加复杂。
当事务涉及到分布式系统中的多个节点时,就形成了分布式事务。分布式事务需要在多个节点之间保持数据的一致性,同时还要尽可能地提高系统的可用性和性能。这就需要使用一些特殊的技术和协议,如两阶段提交(2PC)、三阶段提交(3PC)、TCC(Try-Confirm-Cancel)等。
分布式事务处理是分布式系统和事务处理技术相结合的产物,它在很大程度上决定了分布式系统的性能和可靠性。
两阶段提交(2PC)是一种经典的分布式事务协议,它通过引入一个协调者来协调所有参与者的操作,确保所有参与者要么都提交事务,要么都不提交,从而保证了系统的一致性。

两阶段提交协议的过程可以分为两个阶段:
两阶段提交协议虽然可以保证分布式事务的一致性,但是它也有一些缺点,比如同步阻塞问题和单点故障问题。
因此,在实际的系统设计中,可能需要根据具体的业务需求和系统特性,选择更适合的分布式事务协议,如三阶段提交(3PC)协议、TCC(Try-Confirm-Cancel)模型等。这些协议和模型在一定程度上解决了两阶段提交协议的问题,提高了系统的性能和可靠性。
三阶段提交(3PC)是对两阶段提交(2PC)的改进,主要是为了解决 2PC 中的阻塞问题。

3PC 协议将 2PC 的表决阶段分为了两个阶段:询问阶段(CanCommit)和 预提交阶段(PreCommit),然后再加上最后的 提交阶段(DoCommit),共三个阶段。
在 3PC 协议中,协调者和参与者都设置了超时机制,这样即使协调者发生故障,参与者也不会一直阻塞等待,而是在超时后自动提交或回滚事务,从而避免了长时间的阻塞。这是 3PC 协议相对于 2PC 协议的一个主要优点。
然而,这种机制也可能导致数据一致性问题。例如,如果由于网络原因,协调者发送的中断响应没有及时被参与者接收到,那么参与者在等待超时之后可能会执行提交操作,而其他接收到中断响应并执行回滚的参与者的数据就会和这个参与者的数据不一致。这是 3PC 协议的一个主要缺点。
因此,可以说 2PC 是一个强一致性协议,而 3PC 则通过牺牲一定的数据一致性来提高系统的可用性。在实际的系统设计中,需要根据系统的需求和特点,权衡一致性和可用性之间的关系,选择合适的分布式事务协议。
Paxos算法是一种基于消息传递的一致性算法,由莱斯利·兰伯特(Leslie Lamport)在 1990 年提出,用于解决分布式系统中的一致性问题。Paxos 算法可以确保在一个分布式系统中,即使部分节点发生故障,也能达成一致的决定。
Paxos 算法的过程可以看作是一个多轮的两阶段提交过程。但是,与两阶段提交协议不同的是,Paxos 算法允许在过程中有新的提议者参与进来,而两阶段提交协议则不允许。此外,Paxos 算法也没有一个中心化的协调者,所有的节点都可以作为提议者,这使得 Paxos 算法在处理节点故障时更加灵活和健壮。
Paxos算法的主要角色有三种:提议者(Proposer)、接受者(Acceptor)和学习者(Learner)。
在 Paxos 算法的过程中,提议者首先发起一个提案,然后接受者对提案进行投票,最后学习者学习被接受的提案。通过这个过程,Paxos 算法能够在分布式系统中达成一致性决定。

在 Basic Paxos 算法中,一个节点可以同时扮演这三种角色。例如,在 Google 的 Chubby 系统中,每个节点既是提议者,也是接受者和学习者。这样可以提高系统的容错性,即使部分节点发生故障,系统仍然可以正常运行。
关于提案:在 Paxos 算法中,提案(Proposal)是由提议者(Proposer)发起的,用于在分布式系统中达成一致性决定。一个提案主要包含两部分内容:提案编号(Proposal Number)和提案值(Proposal Value)。
准备阶段(Prepare)。在这个阶段,提议者(Proposer)选择一个提案编号,并将其发送给所有的接受者(Acceptor)。接受者收到提案编号后,如果该编号比它之前看到的所有提案编号都大,那么它就会接受这个提案编号,并向提议者返回之前接受的提案信息。
接下来我们举一个例子:我们假设客户端 1 的提案编号为 1,客户端 2 的提案编号为 5,并假设节点 A、B 先收到来自客户端 1 的准备请求,节点 C 先收到来自客户端 2 的准备请求。
在准备阶段,首先客户端 1、2 作为提议者,分别向所有接受者发送包含提案编号的准备请求:

Ps:需要注意的是,在准备请求中是不需要指定提议的值的,只需要携带提案编号就可以了
接着,当节点 A、B 收到提案编号为 1 的准备请求,节点 C 收到提案编号为 5 的准备请求后,将进行这样的处理:

对于节点 A、B,由于之前没有通过任何提案,所以返回一个"尚无提案"的响应。也就是说节点 A 和 B 在告诉提议者,我之前没有通过任何提案呢,并承诺以后不再响应提案编号小于等于 1 的准备请求,不会通过编号小于 1 的提案;
节点 C 也是如此,它将返回一个"尚无提案"的响应,并承诺以后不再响应提案编号小于等于 5 的准备请求,不会通过编号小于 5 的提案
另外,当节点 A、B 收到提案编号为 5 的准备请求,和节点 C 收到提案编号为 1 的准备请求的时候,将进行这样的处理过程:

当节点 A、B 收到提案编号为 5 的准备请求的时候,因为提案编号 5 大于它们之前响应的准备请求的提案编号 1,而且两个节点都没有通过任何提案,所以它将返回一个"尚无提案"的响应,并承诺以后不再响应提案编号小于等于 5 的准备请求,不会通过编号小于 5 的提案;
当节点 C 收到提案编号为 1 的准备请求的时候,由于提案编号 1 小于它之前响应的准备请求的提案编号 5,所以丢弃该准备请求,不做响应。
Ps:在 Paxos 算法的过程中,提议者首先会在准备阶段(Prepare 阶段)发送一个带有提案编号的准备请求给所有的接受者。如果接受者没有接受这个提案,可能是因为这个提案编号小于接受者之前接受的提案编号。此时,提议者需要选择一个新的、更大的提案编号,然后重新发起准备请求。
接受阶段(Accept)。在这个阶段,提议者根据接受者的反馈,选择一个提案值,然后将提案编号和提案值一起发送给所有的接受者。接受者收到提案后,如果提案编号不小于它之前接受的所有提案编号,那么就接受这个提案。
紧接着上面的例子
在接受阶段,首先客户端 1、2 在收到大多数节点的准备响应之后,会分别发送接受请求:

当客户端 1 收到大多数的接受者(节点 A、B)的准备响应后,根据响应中提案编号最大的提案的值,设置接受请求中的值。因为该值在来自节点 A、B 的准备响应中都为空,所以就把自己的提议值 3 作为提案的值,发送接受请求 [1, 3];
当客户端 2 收到大多数的接受者的准备响应后(节点 A、B 和节点 C),根据响应中提案编号最大的提案的值,来设置接受请求中的值。因为该值在来自节点 A、B、C 的准备响应中都为空,所以就把自己的提议值 7。作为提案的值,发送接受请求 [5, 7]。
当三个节点收到 2 个客户端的接受请求时,会进行这样的处理:

当节点 A、B、C 收到接受请求 [1, 3] 的时候,由于提案的提案编号 1 小于三个节点承诺能通过的提案的最小提案编号 5,所以提案 [1, 3] 将被拒绝;
当节点 A、B、C 收到接受请求 [5, 7] 的时候,由于提案的提案编号 5。不小于三个节点承诺能通过的提案的最小提案编号 5,所以就通过提案 [5, 7],也就是接受了值 7,三个节点就 X 值为 7 达成了共识。
Ps:如果在接受阶段(Accept 阶段),提议者发送的带有提案编号和提案值的接受请求没有被任何接受者接受,那么提议者同样需要选择一个新的、更大的提案编号,然后重新发起接受请求。
通过这种方式,Paxos 算法可以确保即使有提案没有被接受,提议者也可以通过重新提交提案,最终达成一致性决定。所以,提议者的提案不会被丢弃,而是会被重新提交,直到被接受。
Ps:如果集群中有学习者,当接受者通过了一个提案时,就通知给所有的学习者。当学习者发现大多数的接受者都通过了某个提案,那么它也通过该提案,接受该提案的值。
Multi-Paxos 是 Paxos 算法的一种优化版本,它在 Basic Paxos 的基础上进行了改进,以提高系统的性能和可用性。
在 Basic Paxos 中,每次只能对一个决定进行一致性协商,每个决定都需要经过两个阶段:准备阶段和接受阶段。这意味着每次决定都需要进行至少两轮的消息传递,这在网络延迟较大或者需要频繁进行一致性决定的场景下,可能会导致性能问题。
Multi-Paxos 通过引入领导者(Leader)的概念,减少了消息传递的次数,提高了系统的性能。在 Multi-Paxos 中,选举出一个领导者,由领导者负责提出提案。其他的节点在接受了领导者的提案后,就会接受领导者后续的所有提案,除非领导者发生故障。这样,除了第一次提案需要经过准备阶段和接受阶段,后续的提案只需要经过接受阶段,从而减少了消息传递的次数。
总的来说,Multi-Paxos 在 Basic Paxos 的基础上,通过引入领导者的概念,减少了消息传递的次数,提高了系统的性能和可用性。
Raft 算法是由 Diego Ongaro 和 John Ousterhout 在 2013 年提出的基于 Multi-Paxos 算法的一种共识算法,它在兰伯特的 Multi-Paxos 思想基础上进行了简化和限制,例如,它要求日志必须连续,并且只定义了领导者、跟随者和候选人三种状态,这使得 Raft 算法在理解和实现上比 Multi-Paxos 更为简单。
因此,Raft 算法已经成为当前分布式系统开发的首选共识算法。大部分采用 Paxos 算法的系统(如 Cubby、Spanner)是在 Raft 算法发布前开发的,那时没有其他选择。而现在,大多数新的系统(如 Etcd、Consul、CockroachDB)都选择了使用 Raft 算法。
Raft 算法的主要特点包括:
因为以上的特点,Raft 算法在分布式系统开发中得到了广泛的应用,许多新的分布式系统,如 Etcd、Consul、CockroachDB 等,都选择了使用 Raft 算法。
在 Raft 算法中,主要有三种角色:领导者(Leader)、跟随者(Follower)和候选人(Candidate)。
在 Raft 算法中,所有的节点在初始状态都是跟随者。如果跟随者没有收到领导者的心跳,它就会变成候选人并开始选举。一旦选举出新的领导者,网络就会重新回到稳定状态。
Raft 算法的选举过程主要包括以下步骤:
开始选举:当一个跟随者(Follower)在一段时间内没有收到领导者(Leader)的心跳,它就会变成候选人(Candidate),开始新一轮的选举。这个时间段通常被称为选举超时(Election Timeout),它是随机的,以防止多个节点同时开始选举。
请求投票:候选人首先会增加自己的任期号(Term Number),然后向其他所有节点发送请求投票(RequestVote)的消息。
投票:其他节点在收到请求投票的消息后,如果它们没有投过票,并且候选人的日志至少和自己一样新,那么就会投票给候选人。
获得选票:如果候选人在一轮选举中获得了大多数节点的选票,那么它就会成为新的领导者。
成为领导者:新的领导者在成为领导者后,会向其他节点发送心跳消息,告诉它们自己是新的领导者。
通过这个过程,Raft 算法可以在领导者发生故障的情况下,选举出新的领导者,保证系统的正常运行。
为了方便理解,我以图例的形式演示一个典型的领导者选举过程。
首先,在初始状态下,集群中所有的节点都是跟随者的状态。

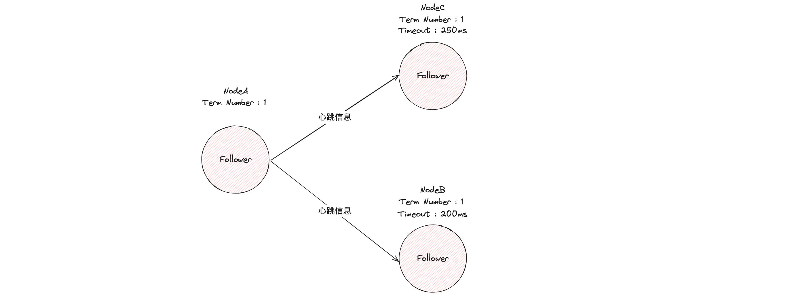
Raft 算法实现了随机超时时间的特性。也就是说,每个节点(Node)等待领导者节点心跳信息的超时时间间隔(Timeout)是随机的。通过上面的图片你可以看到,集群中没有领导者,而节点 A 的等待超时时间最小(150ms),它会最先因为没有等到领导者的心跳信息,发生超时。
这个时候,节点 A 就增加自己的任期编号(Term Number),并推举自己为候选人,先给自己投上一张选票(Vote),然后向其他节点发送请求投票 RPC 消息,请它们选举自己为领导者。

如果其他节点接收到候选人 A 的请求投票 RPC 消息,在编号为 1 的这届任期内,也还没有进行过投票,那么它将把选票投给节点 A,并增加自己的任期编号。

如果候选人在选举超时时间内赢得了大多数的选票,那么它就会成为本届任期内新的领导者。

节点 A 当选领导者后,他将周期性地发送心跳消息,通知其他服务器我是领导者,阻止跟随者发起新的选举,篡权。

Raft算法选举过程的一些相关定义:
Raft 算法通过日志复制(Log Replication)来完成分布式事务处理。
在 Raft 算法中,日志项(Log Entry)是一种关键的数据结构,它主要包含以下部分:

通过这种结构,Raft 算法的日志可以保存系统中的所有操作,并保证这些操作在所有的节点上都能按照相同的顺序执行,从而实现系统的一致性。
可以把 Raft 的日志复制理解成一个优化后的二阶段提交(将二阶段优化成了一阶段),减少了一半的往返消息,也就是降低了一半的消息延迟。那日志复制的具体过程是什么呢?
在这个过程中,领导者(Leader)首先将日志项复制到其他的跟随者(Follower),然后等待大多数的跟随者确认。一旦大多数的跟随者都已经确认,领导者就会将这个日志项应用到自己的状态机,并返回成功给客户端。
这个过程中的一个关键优化是,领导者不直接通知跟随者提交日志项。而是通过日志复制或心跳消息,让跟随者知道领导者的日志提交位置。当跟随者接收到领导者的心跳消息或新的日志复制消息后,就会将这个日志项应用到自己的状态机。
这个优化降低了处理客户端请求的延迟,将二阶段提交优化为了一阶段提交,降低了一半的消息延迟。这是 Raft 算法实现分布式一致性的一个重要机制。
日志复制的过程主要包括以下步骤:
通过这个过程,Raft 算法可以确保系统中的所有节点都能看到相同的操作,并按照相同的顺序执行这些操作,从而实现系统的一致性。
在 Raft 算法中,成员变更是一个重要且复杂的过程。为了避免在成员变更过程中出现两个领导者,Raft 算法采用了联合共识(Joint Consensus)的方法。
在联合共识的方法中,Raft 算法会先创建一个新的配置,这个配置包含了旧的节点和新的节点。然后,领导者(Leader)会将这个新的配置作为一个日志条目添加到自己的日志中,并将这个日志条目复制到其他的节点。当大多数的旧节点和新节点都已经写入了新的配置,领导者就会将这个配置提交,并应用到自己的状态机中。最后,领导者会告诉其他的节点新的配置已经被提交,其他的节点也应该将新的配置应用到自己的状态机中。
这个过程确保了在成员变更过程中,只有当大多数的旧节点和新节点都已经接受了新的配置,系统才会切换到新的配置。这样就可以避免在成员变更过程中出现两个领导者。
另外,由于联合共识方法实现起来难,就出现了单节点变更(Single-Server Changes),它是 Raft 算法的一个改进,它可以简化成员变更的过程,但是需要额外的机制来保证系统的一致性。
TCC模型:TCC(Try-Confirm-Cancel)模型是一种两阶段提交的补偿型事务模型。在 TCC 模型中,事务分为两个阶段:尝试阶段(Try)和确认阶段(Confirm)。在尝试阶段,事务会预留必要的系统资源。在确认阶段,事务会真正地执行操作,并释放预留的资源。如果在确认阶段发生错误,事务会执行取消阶段(Cancel),撤销在尝试阶段执行的操作。
TCC(Try-Confirm-Cancel)模型作为一种两阶段提交的补偿型事务模型,主要包含以下三个阶段:
TCC 模型的优点是可以提供较好的业务一致性保证,而且它是在应用层面进行控制,不依赖底层数据库等中间件的支持。但是,TCC 模型的缺点是需要修改业务代码,为每个操作提供 Try、Confirm 和 Cancel 三个操作,增加了开发的复杂性。
SAGA模型:SAGA 是一种长寿命事务的处理模型。在 SAGA 模型中,一个长寿命事务被分解为一系列的子事务,这些子事务可以独立地执行,并且可以在不同的时间点执行。如果一个子事务失败,SAGA 会执行一系列的补偿操作,撤销已经执行的子事务。这种模型适合处理长寿命事务和分布式事务。
SAGA模型主要包含以下三个步骤:
SAGA 模型的优点是可以处理长事务和服务编排,而且它不需要像 2PC 和 3PC 那样依赖底层数据库等中间件的支持。但是,SAGA 模型的缺点是需要为每个子事务提供补偿操作,这增加了开发的复杂性。同时,如果补偿操作失败,可能会导致数据的不一致。
ZAB(ZooKeeper Atomic Broadcast)模型是 ZooKeeper 使用的一种一致性协议。ZAB 协议主要用于在所有的服务器上保证状态的一致性,特别是在领导者(Leader)崩溃后选举出新的领导者时,保证服务状态的一致性。ZAB 协议包括两种基本模式:崩溃恢复和消息广播。
通过这种方式,ZAB 协议可以在分布式环境中保证系统的一致性。
ZAB(ZooKeeper Atomic Broadcast)协议是 ZooKeeper 使用的一种一致性协议,它具有以下几个优点:
强一致性:ZAB 协议可以保证在分布式环境中所有的节点都能看到相同的状态,并按照相同的顺序执行操作,从而实现强一致性。
容错性:ZAB 协议可以在领导者(Leader)崩溃后,通过选举出新的领导者,并同步所有的节点状态,来恢复系统的一致性。
高可用性:ZAB 协议通过在多个节点上复制状态,可以提供高可用性。即使部分节点崩溃,只要有大多数的节点还在运行,系统就可以继续提供服务。
顺序保证:ZAB 协议可以保证所有的事务请求都按照一定的全局顺序被执行。这对于需要顺序一致性的应用来说非常重要。
简单性:ZAB 协议的设计和实现都相对简单,易于理解和使用。
由于篇幅有限,本片文章不对 ZAB 做更多详细分析介绍…
在实际的分布式系统中,处理分布式事务是一个重要的问题。以下是一些常用的开源框架和工具:
Seata:Seata 是阿里巴巴开源的一款分布式事务解决方案,提供了 AT、TCC、SAGA 和 XA 四种分布式事务模式。Seata 通过全局事务 ID XID 来协调微服务之间的事务,并通过 UndoLog 的方式来实现事务的回滚,在网络或者应用级别的故障时保证事务的一致性。
RocketMQ:RocketMQ 是阿里巴巴开源的一款消息中间件,它的分布式事务主要是通过半消息和回查机制来实现的。生产者发送半消息后,RocketMQ 会定期回查生产者,确认这个消息是否可以被消费。
Apache Kafka:Kafka 是一款开源的流处理平台,它通过 Exactly-Once Semantics 机制来保证分布式事务的一致性。Kafka 的事务是通过事务 ID 来标识的,生产者在开始一个事务时会向 Kafka 的事务协调器发送 InitProducerId 请求来获取事务 ID。
Apache Flink:Flink 是一款开源的流处理框架,它通过 Checkpoint 机制来保证分布式事务的一致性。Flink 的 Checkpoint 机制会定期保存系统的状态,当系统出现故障时,可以从最近的 Checkpoint 恢复。
以上这些框架和工具都提供了强大的分布式事务处理能力,可以根据实际的业务需求和系统环境选择合适的工具。
在分布式事务处理中,优化和改进主要集中在以下几个方面:
减少锁的使用:锁是保证事务一致性的重要机制,但是过多的锁会导致系统的性能下降。因此,可以通过优化事务的设计和执行顺序,减少锁的使用,提高系统的并发性;
异步和批处理:在处理分布式事务时,网络通信是一个重要的开销。可以通过异步通信和批处理来减少网络通信的次数和延迟,提高系统的性能;
使用最终一致性:在一些场景下,可以接受一定的数据不一致。在这些场景下,可以使用最终一致性的协议,如 BASE 协议,来替代强一致性的协议,如两阶段提交协议,以提高系统的性能;
使用补偿事务:在一些场景下,可以使用补偿事务来处理事务的失败。补偿事务可以在事务失败后,执行一些操作来恢复系统的一致性。这种方法可以提高系统的可靠性,但是需要设计合适的补偿操作;
使用持久化和日志:通过持久化和日志,可以在系统崩溃后恢复事务的状态,保证系统的一致性。同时,日志也可以用于监控和诊断系统的问题。
在实际的系统中,需要根据系统的特性和需求,选择合适的优化和改进方法。
随着微服务和云计算的发展,分布式事务处理的重要性日益凸显。以下是一些可能的未来发展趋势和研究方向:
弹性和自适应:随着系统规模的增大和业务需求的变化,分布式事务处理需要具有更好的弹性和自适应性,能够根据系统的状态和负载动态地调整事务处理的策略和参数;
高效和可扩展:随着数据量的增大,分布式事务处理需要能够处理更大规模的事务,同时保持高效的性能。这可能需要新的算法和技术,例如并行和分布式的事务处理算法,以及更高效的数据结构和存储技术;
容错和恢复:随着系统复杂性的增加,故障和错误变得更加常见。分布式事务处理需要有更强的容错和恢复能力,能够在发生故障时快速恢复,同时保证事务的一致性;
安全和隐私:随着数据安全和隐私的重要性日益提高,分布式事务处理需要考虑如何在保证一致性的同时,保护数据的安全和隐私;
新型计算模型:随着量子计算、边缘计算等新型计算模型的发展,可能需要新的分布式事务处理模型和协议,以适应这些新型计算模型的特性。
以上这些都是分布式事务处理可能的未来发展趋势和研究方向,但是具体的发展情况还需要根据技术和业务的发展来观察和判断。