
在进行Watchdog协议栈实战之前,建议先阅读小T之前有关Watchdog协议栈的两篇文章《Watchdog协议栈上》与《Watchdog协议栈下》先了解下在AUTOSAR框架下的Watchdog协议栈到底存在哪些概念与内容,有哪些需要注意的点。
为了便于大家针对实战内容的理解,小T将之前协议栈的基础内容介绍在本文中做个总体的介绍与总结,方便大家抓住重点,快速完成实战配置的理解。
本文以AUTOSAR标准4.2.2为例,如下图1所示,整个Watchdog协议栈可以分为如下三个主要的模块:

对于上述三个模块,其中整个Watchdog协议栈最为关键的部分就是WdgM模块,由于其存在十分重要的监控类别,监控对象按照AUTOSAR概念将其称为Supervised Entities,俗称"监控实体"。
我们可以通过针对不同的应用场景需要设置不同的监控类别,从而完成整个软件执行过程中偶发的异常状态。
Watchdog监控类别
针对Watchdog Manager模块的监控类别,我们可以将其分为如下三种:
典型的对于一个监控实体就是一个SWC或者一个runnable,它们在其内部存在一个或者多个Checkpoint来完成彼此之间的Transition,这种迁移变化就被称为Graph,接下来我们将更为细致的分析下上述三种监控方式的特点。
Watchdog协议栈状态机
WdgM模块能够及时处理多个监控实体的多个监控类别以及多个看门狗,正因如此,因为需要针对每一个监控实体都需要通过唯一的状态进行表示,我们将其称为Local Status,每一个监控实体均有唯一的Local Status来进行表示,其状态可以分为监控OK,监控失败,监控超时,如下图2是AUTOSAR标准文档中的监控实体的Local Status状态机图:

正因为每一个监控实体均存在唯一的Local Status状态机,所有监控实体的最终状态也需要进行唯一的确定表示,该状态就被称为Global Status,对于Global Status的状态机如下图3所示:

值得注意的是每个监控实体均会存在唯一的Local Status与之对应,但是Global Status则针对WdgM模块总体监控状态而言仅有一个。
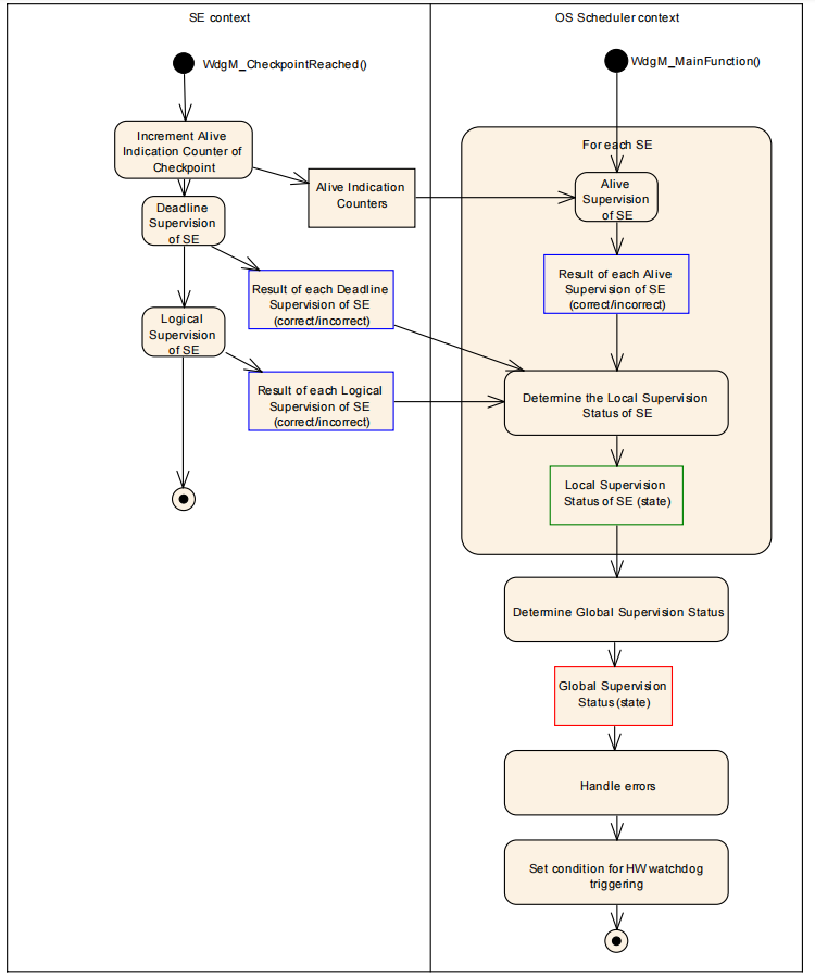
上述每一个监控实体的Local Status变化如何导致最终Global Status的变化,则是通过在WdgM_Mainfuntion中进行周期性的检查,为了获得每个监控实体的最终状态,WdgM模块需要针对的三种监控模式的结果进行检查,确定好Local Status之后才能够最终确定最终的Global Status。
如下图4所示为每个监控实体的三种监控方式的结果将会最终在Wdg_Mainfunction中进行统一的计算处理,最终得到整个WdgM的Global Status的状态。

本文将通过示例工程来进行配置某个监控实体的两种监控方式,一种是Alive Supervision,另外一种则是Deadline Supervision,该两类涉及的checkpoint顾名思义则存在3个。
对于Alive Supervision,一个10ms的runnable将会被创建用于作为一个监控实体,在其内部将会调用checkpoint函数,每一次调用checkpoint函数就是一次indication,WdgM模块将通过1s周期的时间跨度上检查是否存在100次Indication,上下的周期波动设置称5;
对于Deadline Supervision,同样的runnable将会被使用,在某些特殊场景下,如特定can信号的接收处理可以设置下deadline Supervision来进行监控;
针对Logical Supervsion,配置方法上与上述两种方式没有太大差别,可以依葫芦画瓢来实现相关的配置。
以下就是上述需求的具体实现过程,整个配置实战讲解过程可以分为8个基本步骤,一起跟着小T手把手练习下,保证能够让你快速掌握整个Watchdog协议栈的配置实战并应用于具体的客户项目中:
本文将以ETAS工具为例给大家讲解整个Watchdog协议栈配置过程。
首先基于Bsw Service模块创建一个全新的WdgM模块:

相关的重要配置参数如下表所示:

以下是本次示例工程的具体配置如下图所示:

在统一Container下面定义监控实体(Supervised Entities), 本文仅定义一个监控实体,该监控实体内部定义三个新的Checkpoint。


如下几个参数设置需要注意:

最后,对于WdgMWatchdog暂时不要设置任何Reference,后面会讲到:

现在切换至WdgMConfigSet container,然后创建一个新的WdgMMode配置,并设置WdgMexpiredSupervisionycleTol,同时WdgMSupervisionCycle 就是WdgM_MainFunction的运行周期。

然后创建一个新的WdgMAliveSupervision,设置需要检车的Checkpoint以及期望的indication次数(WdgmExpectedAliveIndications),并设置好对应的阈值容差范围(WdgMMaxMargin and WdgMMinMargin),以及用于监控的时间区段,本项目设置的是1s,由于上图中设置的Wdg_Mainfunction周期为10ms,因此WdgMSupervisionReferenceCycle设置成100,即表示监控时段为1s。

以上述同样的方式来完成WdgMDeadlineSupervision的设置,通过设置参数(WdgMDeadlineMax and WdgMdeadlineMin)来完成对应阈值的设定,同时索引开始节点与结束节点。

每一个WdgMMode 至少需要索引一个监控实体,索引所在的位置位于WdgMMode下的一个sub-container WdgMLocalStatusParamss来完成,通过设置WdgMlocalStatusSupervisedEntityRef来完成监控实体的引用,同时还要针对失败的Alive Supervision次数进行设定,通过该参数WdgMfailedAliveSupervisionRefCycleTol的设定便可以决定该监控实体什么时候可以进入到Expired状态。

最后在WdgMMode内部创建一个新的WdgTrigger,该container用于设置每次调用SetTriggerCondition函数进行喂狗的时间间隔,通过设置参数WdgMTriggerConditionValue来决定,单位为ms,然后选择WdgMWatchDogMode来设定喂狗的模式,该模式在正常状态下一般设置成FAST模式,然后设置参数WdgMWatchdog来索引在WdgMGeneral创建的Watchdog。

接下来我们来创建Wdg模块,首先跟之前创建WdgM模块类似的方式创建Wdg模块,如下图所示

这个模块本来应该属于MCAL中的一部分,因此需要作为索引来实现整个在ETAS工程中的配置,同时需确保相关的配置参数与MCAL实际配置的保持一致;



接下来我们来配置WdgIf模块,该模块的创建于Wdg模块类似,如下图所示:

首先配置WdgIfGeneral模块:

然后配置WdgIfDevices,在当前case中仅存在一个Watchdog,因此仅需reference之前的一个Wdg即可,当然如果存在多个Watchdog,那么需要多创建一个Watchdog Driver模块,以便在WdgIfDevice中可以进行添加。

现在WdgIfDevice已经被创建,因此回到之前的WdgM模块,在WatchdogDeviceRef中设置对应的索引,如下图:

由于Deadline Monitoring需要使用到Os Counter作为计数,因此需要打开OS模块配置一个新的counter用于计数,当然也可以直接使用已经存在的OS tick:


然后返回到WdgMSupervisedEntity中配置,并设置对应的OS Counter 索引:

由于WdgM,Wdg,MCU模块需要在ECU启动的过程中进行初始化,因此针对Watchdog协议栈的初始化设定如下:



对于WdgM De initialization需要在BswM模块中创建一个Action:


然后将该Action添加至BswM Action List :”BswM_AL_Shutdown“:


至此,你便可以通过添加新增模块WdgM与WdgIf模块,便可以完成BSW的生成:

最后一件需要做的事情就是需要修改Watchdog的集成代码,特别需要关注WdgM_Bsw_User.c以及WdgM_Bsw_User.c着两个文件,在当前用例中仅完成Deadline Monitoring的定义,对于Alive Supervision的函数定义则是通过RTE接口来实现,后续文章会展开说明:


当上述BSW代码成功生成之后,WdgM服务模块将会提供出一些服务接口给到我们的SWC层进行使用。
首先,在一个已经存在的WdgSWC中可以添加一个新的runnable,该runnable可以被时间事件激活。


接下来添加下面三类Port口:

然后,设置相关的Service Call Point,该Service Call Port必须进行创建:


最后添加该SWC对应的mapping Type Maps用于wdg协议栈的新模式:

新的Component需要被添加进system,因此需要将这些新添加的component 添加进对应的ECU中,如果已经存在则无需添加:

一旦Map成功之后,然后便可以通过RTE Editor方式打开system,将新的runnable Map至对应的OS Task中。

接下来就是创建WdgM PPort 与对应的需要被监控的SWC的RPort进行连接:

最后更新下ECU extract然后重新生成RTE以及OS两个模块,便可以最终完成整个Alive Supervision的监控。
值得注意的是关于本文中提到的Deadline Monitoring监控未走RTE,则需要手动调用WdgM_Bsw_User.h中的两个函数根据需求进行自行监控,对于Alive Supervision监控如果不想走RTE,也可以在WdgM_Bsw_User.h以及WdgM_Bsw_User.c两个文件中进行定义声明。
更多精彩实战内容推荐如下,欢迎大家多多关注支持,小T将后续继续增加更多精彩的实战文章,帮助大家一起学习进步!
更多精彩内容,敬请关"ADAS与ECU之吾见"!