一、系统方案
本设计采用STM32单片机作为主控器,液晶1602显示,光照强度检测、按键设置光照阀值,手动自动切换。

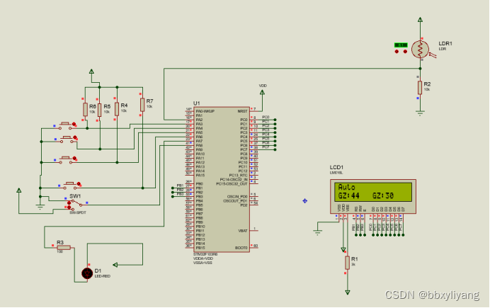
二、硬件设计
原理图如下:

三、单片机软件设计
1、首先是系统初始化
u8 i;
u16 adcx;
u16 adc;
unsigned char datas[4];
InitGPIO();
LcdInit();
Adc_Init();
LcdWriteCom(0xc0); //设置数据指针起点
for(i=0;i<16;i++)
{
LcdWriteData(Disp_Vol[i]);
}
KEY_Init();
LED_Init();
2、液晶显示程序
/*******************************************************************************
// LCD1602_E = 1; //写入时序
GPIO_SetBits(GPIOB,GPIO_Pin_3);
Lcd1602_Delay1ms(5); //保持时间
// LCD1602_E = 0;
GPIO_ResetBits(GPIOB,GPIO_Pin_3);
}
/*******************************************************************************
函 数 名 : LcdInit()
函数功能 : 初始化LCD屏
输 入 : 无
输 出 : 无
*******************************************************************************/
void LcdInit() //LCD初始化子程序
{
LcdWriteCom(0x38); //开显示
LcdWriteCom(0x0c); //开显示不显示光标
LcdWriteCom(0x06); //写一个指针加1
LcdWriteCom(0x01); //清屏
// LcdWriteCom(0x80); //设置数据指针起点
}
3、按键程序
void KEY_Scan(void)
{
if(KEY40) //读取K1按键状态
{
Delay(10);
if(KEY40)
{
while(KEY4==0);
zh++;
if(zh>50) zh=50;
}
}
if(KEY5==0) //读取K2按键状态
{
Delay(10);
if(KEY5==0)
{
while(KEY5==0);
if(zh>1) zh--;
}
}
if(KEY6==0) //读取K1按键状态
{
Delay(10);
if(KEY6==0)
{
while(KEY6==0);
mode=!mode;
}
}
if(KEY7==0) //读取K1按键状态
{
Delay(10);
if(KEY7==0)
{
while(KEY7==0);
if(mode==1)
LED1=!LED1;
}
}
}
4、核心算法程序
int main(void)
{
u8 i;
u16 adcx;
u16 adc;
unsigned char datas[4];
InitGPIO();
LcdInit();
Adc_Init();
LcdWriteCom(0xc0); //设置数据指针起点
for(i=0;i<16;i++)
{
LcdWriteData(Disp_Vol[i]);
}
KEY_Init();
LED_Init();
while(1)
{
KEY_Scan();
adcx=Get_Adc_Average(ADC_Channel_2,10);
if(mode==0)
{
LcdWriteCom(0x80);
LcdWriteData('A');
LcdWriteData('u');
LcdWriteData('t');
LcdWriteData('o');
}
else
{
LcdWriteCom(0x80);
LcdWriteData(‘H’);
LcdWriteData(‘a’);
LcdWriteData(‘n’);
LcdWriteData(‘d’);
}
adcx=20*adcx*(5.0/4096);
LcdWriteCom(0xc3);
LcdWriteData('0'+adcx/10);
LcdWriteData('0'+adcx%10);
LcdWriteCom(0xc3+8);
LcdWriteData('0'+zh/10);
LcdWriteData('0'+zh%10);
if(mode==0)
{
if((adcx}
四、 proteus仿真设计
Proteus软件是一款应用比较广泛的工具,它可以在没有硬件平台的基础上通过自身的软件仿真出硬件平台的运行情况,这样就可以通过软件仿真来验证我们设计的方案有没有问题,如果有问题,可以重新选择器件,连接器件,直到达到我们设定的目的,避免我们搭建实物的时候,如果当初选择的方案有问题,我们器件都已经焊接好了,再去卸载下去,再去焊接新的方案的器件,测试,这样会浪费人力和物力,也给开发者带来一定困惑,Proteus仿真软件就很好的解决这个问题,我们在设计之初,就使用该软件进行模拟仿真,测试,选择满足我们设计的最优方案。最后根据测试没问题的仿真图纸,焊接实物,调试,最终完成本设计的作品。
