目录
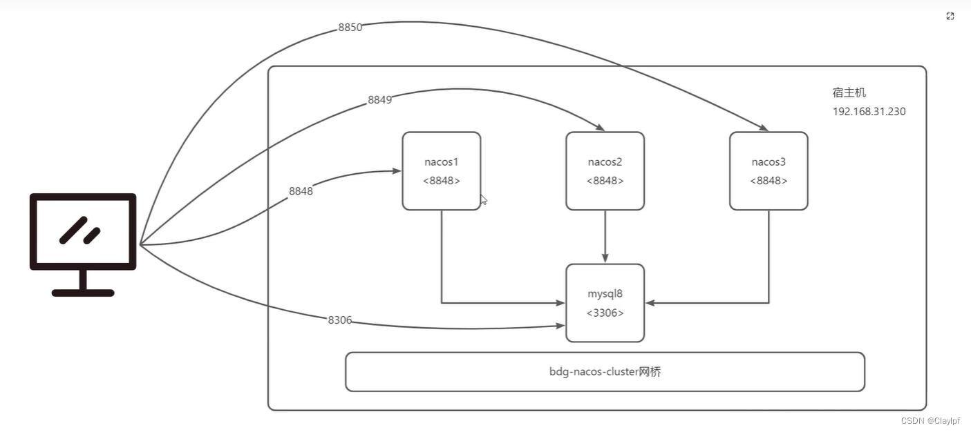
2、创建docker网桥(实现集群内的机器的互联互通(所有的nacos和mysql))
3、创建Mysql容器,并初始化数据库nacos_config数据库(不用添加注释,我是为了方便解释)
Nacos(中文名:阿里巴巴注册中心和配置中心)是一个开源的动态服务发现、配置管理和服务管理平台,最初由阿里巴巴开发并开源。
Nacos 提供了以下核心功能:
服务发现和注册: Nacos 允许应用程序在微服务架构中注册自己的服务实例,并发现其他服务的实例。这有助于构建弹性、可扩展的微服务应用,使服务能够自动注册和发现。
动态配置管理: Nacos 提供了一个配置中心,允许将配置信息集中存储和管理。应用程序可以动态获取配置,而不需要重新启动,从而支持配置的动态更新。
服务健康检查: Nacos 可以定期检查注册的服务实例的健康状态,以确保它们正常运行。这对于自动发现和剔除不健康的实例非常重要。
动态 DNS 服务: Nacos 提供了一个 DNS 服务,可以通过服务名称动态解析到相应的服务实例的 IP 地址。这简化了微服务之间的通信,不需要硬编码 IP 地址。
灰度发布: Nacos 支持灰度发布(部分流量切换到新版本),以及基于权重的负载均衡,有助于实现无缝升级和降级。
多数据中心和跨区域复制: Nacos 具有多数据中心和跨区域复制的能力,支持全球分布式部署。
支持多种语言和开放API: Nacos 提供了多种编程语言的客户端库,同时也支持开放的 REST 和 gRPC API,使其易于集成到各种应用程序中。
Nacos 可以作为微服务架构中的关键基础设施组件,用于管理和协调微服务的注册、发现、配置和健康检查等方面。它有助于构建可扩展、高可用的微服务架构,并提供了许多功能,使微服务应用程序更易于开发、部署和管理。因此,Nacos 在现代应用程序和微服务生态系统中广泛应用。
Nacos在公司内的运用通常包括以下几个方面:
微服务架构支持:Nacos是一个用于服务注册与发现、配置管理和服务健康监测的平台,因此在微服务架构中广泛应用。公司可以使用Nacos来管理大规模微服务应用程序的服务发现、负载均衡、配置分发等方面的需求。
服务注册和发现:公司可以使用Nacos来注册和发现各种微服务实例。当新的微服务实例启动时,它们会向Nacos注册,这样其他微服务就可以动态地发现并与它们通信。这有助于简化微服务之间的通信和协调。
配置中心:Nacos提供了一个集中的配置管理系统,公司可以将应用程序的配置信息存储在Nacos中,并让应用程序动态地获取配置。这使得配置更加灵活,可以在运行时进行修改,而无需重新部署应用程序。
动态路由和负载均衡:Nacos支持动态路由,公司可以根据不同的条件将请求路由到不同的服务实例上。此外,Nacos也可以与负载均衡器集成,确保流量被均匀分布到不同的服务实例上,提高了系统的性能和可扩展性。
灰度发布和滚动升级:Nacos支持灰度发布策略,允许公司逐渐将新版本的服务引入生产环境,同时维护旧版本。这有助于降低风险,并在升级过程中实现零宕机。
健康检查和自动故障恢复:Nacos可以定期检查注册的服务实例的健康状态,如果某个实例出现故障,Nacos会自动将其从注册表中注销,并自动进行故障恢复。这有助于提高系统的可用性和稳定性。
事件监听和报警:Nacos支持事件监听机制,公司可以根据配置或服务状态的变化触发自定义操作,如通知、报警等。这有助于及时发现和应对问题。
多数据中心支持:对于跨多个数据中心的大型组织,Nacos支持多数据中心配置和服务注册,使得管理跨地理位置的服务部署变得更加容易。
总之,Nacos在公司内的应用主要是为了支持微服务架构和提供服务治理的各个方面,从而帮助公司更好地构建、管理和维护分布式应用程序,提高系统的可用性、可维护性和可扩展性。
参考视频:【IT老齐315】3分钟Docker构建并接入Nacos 2.x高可用集群

[root@localhost ~]# docker pull nacos/nacos-server:v2.2.2
- [root@localhost conf]# docker network create -d bridge bdg-nacos-cluster
- f935dccd695c530d961f540c7878ac8531285031b0b2da8bc15e30c7ebfc964d
- [root@localhost ~]# cat creat_mysql_nacos.sh
- mkdir /etc/nacos-mysql/initdb
- cd /etc/nacos-mysql/initdb
-
- rm -f mysql-schema.sql
- # 前提是你下载了wget,下面的网址是国内的mysql-schema.sql下载网址,并且nacos官方也会给我们提供mysql-schema.sql数据库
- wget http://manongbiji.oss-cn-beijing.aliyuncs.com/ittailkshow/sca2023/download/mysql-schema.sql
-
- docker rm -f mysql-5.7.4
- docker volume rm -f nacos-mysql-data
- # 创建卷,用于保存nacos运行的数据文件
- docker volume create nacos-mysql-data
-
- # 构建的mysql5.7.4的容器
- docker run --name mysql-5.7.4 --hostname=mysql-5.7.4 -d \
- -p=8306:3306 --network=bdg-nacos-cluster --restart=always \
- -e MYSQL_ROOT_PASSWORD=123456 \
- -v nacos-mysql-data:/var/lib/mysql \ #用于保存mysql内的数据
- -v /etc/nacos-mysql/initdb:/docker-entrypoint-initdb.d \ #保存的我们下载的mysql-schema.sql
- mysql:5.7.4 #镜像版本
- [root@localhost ~]#

mysql-schema.sql数据库内表的作用如下:


创建nacos1节点
- export CNAME=nacos1
- docker rm -f ${CNAME}
- docker volume rm -f ${CNAME}-logs
- docker volume create ${CNAME}-logs
-
- docker run -d --name ${CNAME} \
- --network=bdg-nacos-cluster --restart=always \
- --hostname=${CNAME} \
- -e PREFER_HOST_MODE=hostname \
- -e NACOS_SERVERS="nacos1:8848 nacos2:8848 nacos3:8848" \
- -e SPRING_DATASOURCE_PLATFORM=mysql \
- -e MYSQL_SERVICE_HOST=mysql-5.7.4 \
- -e MYSQL_SERVICE_DB_NAME=nacos_config \
- -e MYSQL_SERVICE_PORT=3306 \
- -e MYSQL_SERVICE_USER=root \
- -e MYSQL_SERVICE_PASSWORD=root \
- -e MYSQL_SERVICE_DB_PARAM="characterEncoding=utf8&connectTimeout=1000&socketTimeout=3000&autoReconnect=true&useSSL=false&allowPublicKeyRetrieval=true" \
- -e NACOS_AUTH_IDENTITY_KEY=2222 \
- -e NACOS_AUTH_IDENTITY_VALUE=2xxx \
- -e NACOS_AUTH_TOKEN=SecretKey012345678901234567890123456789012345678901234567890123456789 \
- -v ${CNAME}-logs:/home/nacos/logs \
- -p 8848:8848 -p 9848:9848 -d \
- nacos/nacos-server:v2.2.2
代码解释:


实现效果:
- [root@localhost initdb]# export CNAME=nacos1
- [root@localhost initdb]# docker rm -f ${CNAME}
- Error response from daemon: No such container: nacos1
- [root@localhost initdb]# docker volume rm -f ${CNAME}-logs
- nacos1-logs
- [root@localhost initdb]# docker volume create ${CNAME}-logs
- nacos1-logs
- [root@localhost initdb]# docker run -d --name ${CNAME} \
- > --network=bdg-nacos-cluster --restart=always \
- > --hostname=${CNAME} \
- > -e PREFER_HOST_MODE=hostname \
- > -e NACOS_SERVERS="nacos1:8848 nacos2:8848 nacos3:8848" \
- > -e SPRING_DATASOURCE_PLATFORM=mysql \
- > -e MYSQL_SERVICE_HOST=mysql-5.7.4 \ #mysql容器名称
- > -e MYSQL_SERVICE_DB_NAME=nacos_config \
- > -e MYSQL_SERVICE_PORT=3306 \
- > -e MYSQL_SERVICE_USER=root \
- > -e MYSQL_SERVICE_PASSWORD=123456 \
- > -e MYSQL_SERVICE_DB_PARAM="characterEncoding=utf8&connectTimeout=1000&socketTimeout=3000&autoReconnect=true&useSSL=false&allowPublicKeyRetrieval=true" \
- > -e NACOS_AUTH_IDENTITY_KEY=2222 \ #标准的身份认证信息,三台nacos都必须保持一致
- > -e NACOS_AUTH_IDENTITY_VALUE=2xxx \
- > -e NACOS_AUTH_TOKEN=SecretKey012345678901234567890123456789012345678901234567890123456789 \
- > -v ${CNAME}-logs:/home/nacos/logs \
- > -p 8848:8848 -p 9848:9848 -d \
- > nacos/nacos-server:v2.2.2
- 2735cb302399c46c64342d1feda2aaf44bee4441cb8469dacc3cc166e6e649c4
- [root@localhost initdb]#
创建nacos2节点
- export CNAME=nacos2 # 修改部分
- docker rm -f ${CNAME}
- docker volume rm -f ${CNAME}-logs
- docker volume create ${CNAME}-logs
-
- docker run -d --name ${CNAME} \
- --network=bdg-nacos-cluster --restart=always \
- --hostname=${CNAME} \
- -e PREFER_HOST_MODE=hostname \
- -e NACOS_SERVERS="nacos1:8848 nacos2:8848 nacos3:8848" \
- -e SPRING_DATASOURCE_PLATFORM=mysql \
- -e MYSQL_SERVICE_HOST=mysql-5.7.4 \
- -e MYSQL_SERVICE_DB_NAME=nacos_config \
- -e MYSQL_SERVICE_PORT=3306 \
- -e MYSQL_SERVICE_USER=root \
- -e MYSQL_SERVICE_PASSWORD=123456 \
- -e MYSQL_SERVICE_DB_PARAM="characterEncoding=utf8&connectTimeout=1000&socketTimeout=3000&autoReconnect=true&useSSL=false&allowPublicKeyRetrieval=true" \
- -e NACOS_AUTH_IDENTITY_KEY=2222 \
- -e NACOS_AUTH_IDENTITY_VALUE=2xxx \
- -e NACOS_AUTH_TOKEN=SecretKey012345678901234567890123456789012345678901234567890123456789 \
- -v ${CNAME}-logs:/home/nacos/logs \
- -p 8849:8848 -p 9849:9848 -d \ # 修改部分
- nacos/nacos-server:v2.2.2
创建nacos3节点
- export CNAME=nacos3 # 修改部分
- docker rm -f ${CNAME}
- docker volume rm -f ${CNAME}-logs
- docker volume create ${CNAME}-logs
-
- docker run -d --name ${CNAME} \
- --network=bdg-nacos-cluster --restart=always \
- --hostname=${CNAME} \
- -e PREFER_HOST_MODE=hostname \
- -e NACOS_SERVERS="nacos1:8848 nacos2:8848 nacos3:8848" \
- -e SPRING_DATASOURCE_PLATFORM=mysql \
- -e MYSQL_SERVICE_HOST=mysql-5.7.4 \
- -e MYSQL_SERVICE_DB_NAME=nacos_config \
- -e MYSQL_SERVICE_PORT=3306 \
- -e MYSQL_SERVICE_USER=root \
- -e MYSQL_SERVICE_PASSWORD=123456 \
- -e MYSQL_SERVICE_DB_PARAM="characterEncoding=utf8&connectTimeout=1000&socketTimeout=3000&autoReconnect=true&useSSL=false&allowPublicKeyRetrieval=true" \
- -e NACOS_AUTH_IDENTITY_KEY=2222 \
- -e NACOS_AUTH_IDENTITY_VALUE=2xxx \
- -e NACOS_AUTH_TOKEN=SecretKey012345678901234567890123456789012345678901234567890123456789 \
- -v ${CNAME}-logs:/home/nacos/logs \
- -p 8850:8848 -p 9850:9848 -d \ # 修改部分
- nacos/nacos-server:v2.2.2

访问网址http://192.168.1.209:8848/nacos/

初始账号密码默认为nacos。
