假设检验的核心其实就是反证法。反证法是数学中的一个概念,就是你要证明一个结论是正确的,那么先假设这个结论是错误的,然后以这个结论是错误的为前提条件进行推理,推理出来的结果与假设条件矛盾,这个时候就说明这个假设是错误的,也就是这个结论是正确的。以上就是反证法的一个简单思路。
了解完反证法以后,我们开始正式的假设检验,这里还是引用一个大家都很熟悉的一个例子『女士品茶』。
女士品茶是一个很久远的故事,讲述了在很久很久以前的一个下午,有一群人在那品茶,这个时候有位女士提出了一个有趣的点,就是把茶加到奶里和把奶加到茶里面最后得到的『奶茶』的味道是不一样的。大部分人都觉得这位女士在瞎说,只有其中一位男士提出了要用科学的方法去证明到底一样不一样(牛人想问题角度永远都是那么独特,多想想别人为什么那么说,而不是一上来就不经思考的拒绝)。
接下来,我们具体看一下这一位男士是怎么去证明的。首先他假设了把茶加到奶里和把奶加到茶里面得出来的『奶茶』味道是一样的。然后随机把这两种『奶茶』端给女士,让女士品,是先加的奶还是先加的茶,如果女士都能品对,说明确实有差异,如果要是品不对,说明是没差异的。这里面就涉及到一个问题,让女士品多少杯呢,品一杯肯定是不行的,因为任意一杯猜对(瞎蒙)的概率都有50%。下面是不同杯数对应的猜对的概率(注意,这里是猜对而不是品对)。

通过上表我们可以看出,连续4杯都猜对的概率不足0.1,连续10杯都猜对的概率不足0.001。如果把奶加到茶里和把茶加到奶里面得到的『奶茶』真没有差别,也就是女士要想品对,基本全靠猜,但是10杯全部猜对的概率不足0.001,我们把这种概率很小很小(这里需要定义一下,具体多小算小概率事件)的事件称为小概率事件。我们认为小概率事件一般是不会发生的,如果发生了,说明我们的认知就是错误的,也就是说女士品茶不是靠猜的,也就是把奶加到茶里和把茶加到奶里面得到的『奶茶』的确是有差别的。
我们把上面这个过程就叫做假设检验。
了解完假设检验的思想以后,我们来看一下具体步骤:
零假设(H0)一般是我们要推翻的论点,备择假设(H1)则是我们要证明的论点。拿上面的女士品茶例子来讲。
H0:把茶加到奶里和把奶加到茶里面得到的『奶茶』是一样的。
H0:把茶加到奶里和把奶加到茶里面得到的『奶茶』是不一样的。
检验统计量是根据样本观测结果计算得到的样本统计量,并以此对零假设和备择假设做出决策。

图片来源于网络
上面图片中是三种不同的统计量以及其对应的分布,分别叫做Z检验、T检验、卡方检验。
Z检验:一般用于大样本(即样本容量大于30)平均值差异性检验的方法。它是用标准正态分布的理论来推断差异发生的概率,从而比较两个平均数的差异是否显著。在国内也被称作u检验。
T检验:主要用于样本含量较小(例如n < 30),总体标准差σ未知的正态分布。T检验是用t分布理论来推论差异发生的概率,从而比较两个平均数的差异是否显著。
卡方检验:卡方检验是统计样本的实际观测值与理论推断值之间的偏离程度,实际观测值与理论推断值之间的偏离程度就决定卡方值的大小,如果卡方值越大,二者偏差程度越大;反之,二者偏差越小;若两个值完全相等时,卡方值就为0,表明理论值完全符合。
下面为三种检验对应的分布图:

正态分布

T分布,与正态类似

卡方分布,n为自由度
根据不同检验的特征,我们可以根据下图来进行选择合适的检验方式:

step3:根据要求的显著性水平,求临界值和拒绝域
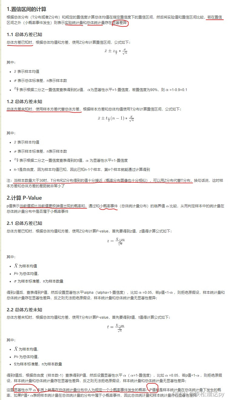
还记得我们在前面提到的小概率事件吗?如果小概率事件发生了,就表示我们的零假设是错误的,可是具体多小的概率才算是小概率呢?一般这个概率为0.05,也就是5%,如果一件事情发生的概率小于等于5%,我们就认为这是一个小概率事件,0.05就是显著性水平,用α表示。显著性水平把概率分布分为两个区间:拒绝区间和接受区间,最后计算出来的结果落在拒绝区间,我们就可以拒绝零假设;如果落在了接受区间,我们就需要接受零假设。1-α称为置信水平(置信度)。
现在我们知道了显著性水平了,然后就可以根据显著性水平求得临界值和拒绝域了。那具体怎么求呢?这里的临界值就是z值(正太分布用z值)或t值(t分布用t值),以临界值为端点的区间称为拒绝域。z值和t值直接根据显著性水平然后到对应的z值表和t值表中查询即可。
下图为双侧检验和单侧检验对应的α、1-α、临界值、拒绝域、接受域的情况,其中α是表示阴影部分的面积,而不是x轴的值。

双侧检验

单侧检验
到这里显著性水平对应的临界值和拒绝域就算出来了。
根据我们在前面选择检验统计量类型,计算对应的检验统计量的值。除此之外我们还可以根据样本量得出P值,P值就是实际样本中小概率事件的具体概率值。
(显著性水平
本质上就是在总体统计量分布中人为规定一个小概率事件发生的概率;P值就是样本统计量在总体统计量下发生的概率,如果P值<
表明样本统计量在总体统计量的分布中属于小概率事件,因此总体统计量和样本统计量存在显著性差异)
比较计算出来的检验统计量与临界值和拒绝域,如果值落在了拒绝域内,那我们就要拒绝零假设,否则接受零假设。
比较计算出来的P值和显著性水平α值,如果P值小于等于α,则拒绝零假设,否则接受原假设。
上面两种方法分别叫做统计量检验和P值检验。
以上就是假设检验的一般流程。除此之外,假设检验里面还有两种错误,第一类错误叫做弃真错误,通俗一点就是漏诊,就是本来是生病了(假设是正确的),但是你没有检测出来,所以给拒绝掉了;第二类错误是取伪错误,通俗一点就是误诊,就是本来没病(假设是错误的),结果你诊断说生病了(假设是正确的),所以就把假设给接受了。
| 最终判断 | H0本来正确 | H0本来错误 |
|---|---|---|
| 拒绝H0假设 | 犯I型错误 | 正确 |
| 接受H0假设 | 正确 | 犯II错误 |
I型错误的值一般为0.05,II型错误的值一般为0.1或0.2,除此之外还有一个指标叫做功效(power),power = 1 - II型错误的值,power 表示你有多大把握能够正确的拒绝你的零假设H0。
关于假设检验我们就讲到这里,后面会分享统计学里面的其他知识,如果有想看的内容,可以评论区留言。
