更多技术交流、求职机会,欢迎关注字节跳动数据平台微信公众号,回复【1】进入官方交流群
随着国内游戏用户数量趋于饱和,中国游戏产业也从高速成长期逐渐转型,市场成熟度提升,竞争趋于精细化。
随着游戏出海以及私域流量运营的挑战,游戏企业对数据分析的使用需求和依赖度进一步提高。而在游戏研发立项、验证、开发、测试、上线和运营等阶段 A/B 测试均能发挥重要作用。
本文讲述一个通过 A/B 测试获得“数据驱动增长”能力的游戏产品故事。并介绍在游戏的研发推广的全流程中,A/B 测试都能应用于哪些场景。
游戏行业发展至今,先后经历了主机游戏时代、网页游戏时代、移动游戏时代等多个阶段,如今移动游戏收入占国内游戏收入的 7 成以上,许多传统游戏公司正面临着转型压力。而随着游戏技术的日趋成熟,大批新兴公司涌入该行业,进一步加剧了竞争压力。
游戏研发流程大致分为立项、验证、开发、测试、上线准备和运营六个阶段,每个阶段往往都伴随着许多修改。
修改的效果如何?对于核心指标是否会有负面的影响?传统的思路,是将新特性上线后验证效果,但这也往往存在上线周期长,过分依赖经验,影响面广等问题。
A/B 测试能够完美地解决上述痛点。它通过在线上流量中取出一小部分,完全随机地分给原策略 A(对照组)和新策略 B(实验组),再结合科学的统计方法 ,得到对于两种策略相对效果的准确估计。
A/B 测试使用线上小流量即可验证效果,并能够有效地衡量不同策略的收益。

在发行时曾荣获“年度最佳休闲游戏”大奖的《全民弹弹弹》,是超休闲游戏类的爆款产品代表。它是一款操作简单、极易上手的球跳塔类休闲游戏,玩家既可以让弹球一层一层地击穿彩色砖块,享受纯粹的弹射快感,也可以解锁更多未知的球球,体验合成的养成乐趣。
在这款游戏研发和推广过程中,借鉴了字节跳动的增长经验,接入了字节自研出品的 A/B 测试产品——火山引擎 DataTester,对游戏的多个环节进行了 A/B 测试。
在《全民弹弹弹》的游戏运营环节,为验证游戏首页对玩家留存和广告数据的影响,设计了两款首页方案通过 A/B 测试进行玩家留存数据的对比:跳塔页(左图)、合成页面(右图)。

经过在 DataTester 中运行 2 周的实验测试,结果显示,首页为合成页(右图)的页面在用户 3 日留存、用户 7 日留存以及广告效果等核心指标中,均明显优于对照组跳塔页(左图)的方案。
在 A/B 测试的数据结果支撑下,《全民弹弹弹》最终全量上线了合成页面的方案,并取得了优异的效果。

一款游戏从研发到打磨,再到上线后的不断调优,全链路均可通过 A/B 测试提升效率和决策准确度。除上述场景外,DataTester 还能在游戏产品中,应用于以下场景:
1.验证新手引导改动,新手任务难度调整,初始资源调整等
2.验证关卡难度、装备爆率、宝箱中奖率调整等影响游戏体验的的改动
3.验证商城界面,积分系统,公告栏、banner、按钮、图标等功能性区域的改动
4.验证匹配系统、好友系统、聊天系统等社交性功能改动
5.验证游戏 IP、NPC、游戏场景、剧情的改动
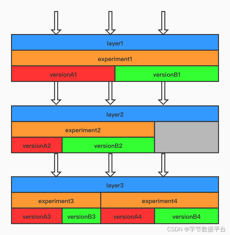
在游戏内测阶段,常常会遇到需要多个 A/B 测试并行的场景:
小 A 要验证新的武器系统,需要 50%的流量验证;小 B 修改商城界面,也需要 50%的流量;小 C 对新手任务进行了完善,同样需要 50%的流量验证。此时同时进行 3 个实验,需要 150%的流量。
线上流量不够用,只能对实验进行优先级排序,让几个实验先后进行,但这会导致效率低下。
火山引擎 A/B 测试 DataTester 流量分层技术,将总体流量复制“无数遍”,形成”无数个”流量层。流量层两两之间相互正交,再加之运行在相同层的实验流量互斥,从而保证同时运行多个实验不会互相干扰。

实验分层技术可以有效的解决线上流量不足的情况,尤其是在游戏内测阶段,这个阶段往往获取用户难度较大。需要通过发布内测任务,小规模买量等方式获得游戏玩家,流量获取成本高。
而这个阶段既需要验证游戏的性能、兼容性,又要对游戏的玩法、关卡设置、故事剧情、营收模型等进行调整。
如果内测时间过长,不仅需要持续的买量投入,也会导致游戏上线节奏被拖慢,甚至可能错过市场热点。通过 DataTester 实验流量分层技术,打破流量限制,大大缩短游戏验证时间,快速上线迭代。
除了传统的客户端、服务端 A/B 测试以外,火山引擎 DataTester 还设有 3 大针对特殊场景的 A/B 测试能力,可以大幅提升游戏在广告投放、信息推送等场景下的效率。
推送实验:通过对推送通知的标题、内容、点击动作等进行测试,找出效果最优的方案。
DataTester 支持多种推送通道、设备类型;可应用于游戏的拉新、召回以及活动推广等场景,及时响应效果,避免负面影响。

广告实验:提升广告投放 ROI,可对比不同的实验文案、不同的投放渠道的广告投放效果。
DataTester 可以通过转化增效度量的方式来控制“自然转化”对实验效果的影响,保证广告实验的科学性和严谨性。

可视化实验:DataTester 可以达成所见即所得的 A/B 测试配置,新手小白也能直接上手使用。
通过所见即所得的在线编辑,降低在 Web/H5 页面优化的场景下,产品方和运营方使用 A/B 测试工具的成本。可用于游戏活动的推广页面,抽奖页面的效果对比,无需编程即可快速上线。

上述能力均来自于字节跳动在多年业务打磨中,完成过 150 万余次 A/B 测试的经验积累,因此产品在实用性和易用性方面能力极强。
如今全球化运营已经成为新的趋势,海外游戏营收相较于国内有着更高的增长性。国内自研游戏纷纷出海,快速抢占重点地区份额。与此同时也带来了差异化运营、全球化发布、信息安全等全新的挑战。
地区差异化运营
由于各国文化、宗教信仰、潮流趋势的差异,相同的游戏活动和修改,在海外不同的地区往往取得的收益各不相同。对于公司来说,海外不同地区的差异化运营,往往需要积累各地的运营经验,成本通常较高。
盲目的推行,又容易导致一些负面的影响。DataTester 的 A/B 测试支持圈选不同地区的游戏用户,可以针对不同地区的用户开展针对性的测试,能够快速的比较实验结果,确定该地区的最优方案。
全球化发布
全球化发布也是公司在出海过程中所不得不面临的挑战。全球化发布意味着运维成本的提高,同时多版本的管理也增加了发行的复杂性。
DataTester 运行中的 A/B 实验,支持直接转换为特性进行发布。同时支持渐进式发布、定时发布,以及回滚操作等。通过使用特性发布功能,使发布流程更加简洁,减少发布风险。

DataTester 是火山引擎数智平台旗下产品,经过抖音、今日头条等字节业务多年验证,累计开设过 150 万次 A/B 测试,可基于先进的底层算法,提供科学分流能力和智能的统计引擎,支持多种复杂的 A/B 测试类型。
在应用和分析场景上,DataTester 深度耦合推荐、广告、搜索、UI、产品功能等多种业务场景需求,为业务增长、转化、产品迭代,策略优化,运营提效等各个环节提供科学的决策依据,让业务真正做到数据驱动。
目前,DataTester 已在外部多家企业上线应用,将成熟的“数据驱动增长”经验赋能给游戏、汽车、大消费、金融等多个领域。