上一篇文章中,介绍了List接口以及ArrayList的使用,并且进行了简单的模拟实现,通过源码知道,ArrayList底层使用数组元素来存储元素。但是由于其底层是一段连续空间,当在ArrayList任意位置插入或者删除元素时,就需要将后序元素整体往前或者往后搬移,时间复杂度为O(n),效率比较低,且频繁的扩容会导致不必要的内存空间浪费,因此ArrayList不适合做任意位置插入和删除比较多的场景。因此:java集合中又引入了LinkedList,即链表结构。
链表是一种物理存储结构上非连续存储结构,数据元素的逻辑顺序是通过链表中的引用链接次序实现的 。

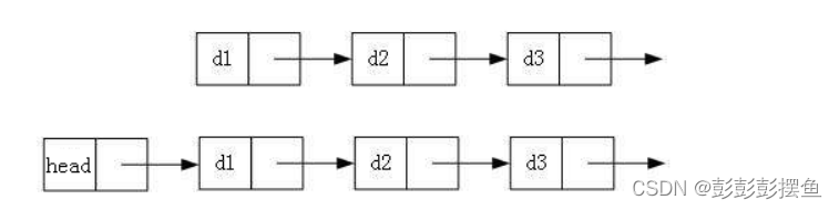
链表的结构非常多样,单向双向、带头或不带头、循环或非循环。这几种情况组合起来就有八种链表结构:
1.单向或者双向

2.带头或不带头

3.循环或非循环

无头单向非循环链表:结构简单,一般不会单独用来存数据。实际中更多是作为其他数据结构的子结构,如哈希桶、图的邻接表等等。另外这种结构在笔试面试中出现很多
无头双向链表:在Java的集合框架库中LinkedList底层实现就是无头双向循环链表。
LinkedList的底层是双向链表结构,由于链表没有将元素存储在连续的空间中,元素存储在单独的节点中,然后通过引用将节点连接起来了,因此在在任意位置插入或者删除元素时,不需要搬移元素,效率比较高。但是当需要查询时,就需要按图索骥按部就班的一个一个查,查询效率不高,这个后面总结对比时再详细说明。

说明:
- LinkedList实现了List接口
- LinkedList的底层使用了双向链表
- LinkedList没有实现RandomAccess接口,因此LinkedList不支持随机访问
- LinkedList的任意位置插入和删除元素时效率比较高,时间复杂度为O(1)
- LinkedList比较适合任意位置插入的场景
| 方法 | 解释 |
|---|---|
| boolean add(E e | 尾插 e |
| void add(int index, E element | 将e插入到index位置 |
| boolean addAll(Collection extends E> c) | 尾插c中的元素 |
| E remove(int index) | 删除index位置的元素 |
| boolean remove(Object o) | 删除遇到的第一个o |
| E get(int index) | 获取下标index位置的元素 |
| E set(int index, E element) | 将下标index位置的元素修改为element并返回修改之前的元素 |
| void clear() | 清空 |
| boolean contains(Object o) | 判断o是否在链表中 |
| int indexOf(Object o) | 返回第一个遇到的o的下标 |
| int lastIndexOf(Object o) | 返回最后一个o的下标 |
| List subList(int fromIndex, int toIndex) | 截取部分list |
| void display() | 打印链表 |
遍历链表的几种方式:
public static void main(String[] args) {
LinkedList<Integer> list = new LinkedList<>();
list.add(1); // add(elem): 表示尾插
list.add(2);
list.add(3);
list.add(4);
list.add(5);
list.add(6);
list.add(7);
System.out.println(list.size());
// foreach遍历
for (int e:list) {
System.out.print(e + " ");
}
System.out.println();
// 使用迭代器遍历---正向遍历
ListIterator<Integer> it = list.listIterator();
while(it.hasNext()){
System.out.print(it.next()+ " ");
}
System.out.println();
// 使用反向迭代器---反向遍历
ListIterator<Integer> rit = list.listIterator(list.size());
while (rit.hasPrevious()){
System.out.print(rit.previous() +" ");
}
System.out.println();
}
首先需要定义自己的MyList接口,接口中声明一系列方法后在MyLinkedList中实现,我们还需要定义一个结点类,这里我们实现的是带有前驱和后继的双向结点,以实现双向链表。具体实现如下:
MyList接口:
public interface MyList {
/**
* 返回链表中元素个数
* @return
*/
int size();
/**
* 尾插
* @param e 将元素e尾插到线性表
* @return 返回true
*/
boolean add(Long e);
/**
* 将元素e插入到指定节点处
* @param index
* @param e
*/
void add (int index,Long e);
Long remove(int index);
/**
* 删除值为e的元素
* @param e 需要删除的元素
* @return 成功返回true 失败返回false
*/
boolean remove(Long e);
/**
* 获取index处元素的值
* @param index 数组下标
* @return 该下标处的元素值
*/
Long get(int index);
/**
* 修改元素
* @param index [0,size)
* @param e 修改后的元素
* @return 原来index处的元素
*/
Long set(int index,Long e);
/**
* 从前往后,返回第一次遇到e的下标
* @param e 目标元素
* @return 返回在第几个
*/
int indexOf(Long e);
/**
* 从后向前
* @param e
* @return
*/
int lastIndexOf(Long e);
/**
* 线性表中是否包含e
* @param e
* @return
*/
boolean contains(Long e);
/**
* 打印顺序表
*/
void display();
/**
* 判空
* @return
*/
boolean isEmpty();
/**
* 清空
*/
void clear();
}
定义结点类
public class MyNode {
Long val;
MyNode next; //指向后继节点,尾节点的后继是null
MyNode prev; //指向前驱节点,头节点的前驱是null
public MyNode() {
//无参构造方法
}
public MyNode(Long val) {
//需传入值的有参构造
this.val = val;
this.next = null;
this.prev = null;
}
}
MyLinkedList实现类:
public class MyLinkedList implements MyList {
//需要维护三个属性:链表的头节点、链表的尾节点、链表中元素个数
private MyNode head;
private MyNode last;
private int size;
//构造方法,构造一个空的链表
public MyLinkedList() {
this.head = this.last = null;
this.size = 0;
}
@Override
public int size() {
return size;
}
@Override
//链表的尾插
public boolean add(Long e) {
MyNode node = new MyNode(e); //将元素e放入节点中
node.next = null;
//分情况讨论
if (size > 0) {
this.last.next = node; //这一步将尾节点的后继指向新节点 (链接)
node.prev = this.last; //这一步让新节点的前驱指向之前的尾节点尾 (链接完成)
this.last = node; //这一步让新节点成为新的尾节点 (善后)
} else {
node.prev = null;
this.last = this.head = node;
}
this.size++; //涉及的增删的操作必须修改size!
return true;
}
//链表的头插
private boolean addFirst(Long e) {
MyNode node = new MyNode(e); //将元素e放入节点中
node.next = null;
if (size > 0) {
this.head.prev = node;
node.next = this.head;
this.head = node;
} else {
this.head = this.last = node;
}
return true;
}
@Override
public void add(int index, Long e) {
if (index < 0 || index > size) {
throw new ArrayIndexOutOfBoundsException("下标越界");
}
if (size == 0) {
add(e);
return;
}
if (size == 1) {
if (index == 0) {
addFirst(e);
} else {
add(e);
}
return;
}
if (index == 0) {
addFirst(e);
return;
} else if (index == size) {
add(e);
return;
}
MyNode prevNode = this.head;
for (int i = 0; i < index - 1; i++) {
prevNode = prevNode.next;
}
MyNode curnode = prevNode.next;
MyNode node = new MyNode(e);
prevNode.next = node;
curnode.prev = node;
node.prev = prevNode;
node.next = curnode;
size++;
}
@Override
public Long remove(int index) {
if (index < 0 || index >= size) {
throw new ArrayIndexOutOfBoundsException("下标异常");
}
if (size == 1) {
Long e = this.head.val;
this.head = this.last = null;
this.size = 0;
return e;
}
if (index == 0) {
Long e = this.head.val;
this.head = this.head.next;
this.head.prev = null;
size--;
return e;
}
if (index == size - 1) {
Long e = this.head.val;
this.last = this.last.prev;
this.last.next = null;
size--;
return e;
}
//走到这儿 说明链表中至少有两个元素
MyNode curNode = this.head;
for (int i = 0; i < index; i++) {
curNode = curNode.next;
}
Long e = curNode.val;
// MyNode prevNode = curNode.prev;
// MyNode nextNode = curNode.next;
//
// // 修改引用关系,删除 curNode
// prevNode.next = nextNode;
// nextNode.prev = prevNode;
curNode.prev.next = curNode.next;
curNode.next.prev = curNode.prev;
size--;
return e;
}
@Override
public boolean remove(Long e) {
MyNode curNode = this.head;
for (int i = 0; i < size; i++) {
if (curNode.val.equals(e)) {
//找到元素e后判断其所在位置
if (i == 0) {
this.head = this.head.next;
if (this.head != null) {
this.head.prev = null;
} else {
this.last = null;
}
size--;
return true;
}
if (i == size - 1) {
this.last = this.last.prev;
this.last.next = null;
size--;
return true;
}
//走到这儿说明在中间位置,既不是头删,也不是尾删
MyNode prevNode = curNode.prev;
MyNode nextNode = curNode.next;
prevNode.next = nextNode;
nextNode.prev = prevNode;
size--;
return true;
}
curNode = curNode.next;
}
return false;
}
@Override
public Long get(int index) {
if(index<0||index>size-1){
throw new ArrayIndexOutOfBoundsException("下标有误");
}
MyNode cur=this.head;
for (int i = 0; i <index ; i++) {
cur=cur.next;
}
return cur.val;
}
@Override
public Long set(int index, Long e) {
if(index<0||index>size-1){
throw new ArrayIndexOutOfBoundsException("下标有误");
}
MyNode cur=this.head;
for (int i = 0; i <index ; i++) {
cur=cur.next;
}
Long olde=cur.val;
cur.val=e;
return olde;
}
@Override
public int indexOf(Long e) {
int i = 0;
MyNode cur = this.head;
while (cur != null) {
if (cur.val.equals(e)) {
return i;
}
i++;
cur = cur.next;
}
return -1;
}
@Override
public int lastIndexOf(Long e) {
int i = size-1;
MyNode cur = this.last;
while (cur != null) {
if (cur.val.equals(e)) {
return i;
}
i--;
cur = cur.prev;
}
return -1;
}
@Override
public boolean contains(Long e) {
// MyNode cur=this.head;
// for (int i = 0; i < size; i++) {
// if(cur.val.equals(e)){
// return true;
// }
// cur=cur.next;
// }
// return false;
return indexOf(e)!=-1;
}
@Override
//打印链表
public void display() {
MyNode cur=this.head;
while (cur!=null){
System.out.print(cur.val+" ");
cur=cur.next;
}
}
@Override
public boolean isEmpty() {
return size==0;
}
@Override
public void clear() {
this.head=this.last=null;
this.size=0;
}
| 不同点 | ArrayList | LinkedList |
|---|---|---|
| 存储空间上 | 物理上一定连续 | 逻辑上连续,物理上不一定连续 |
| 随机访问(查询) | 支持O(1) | 不支持O(N) |
| 插入 | 需要搬移元素,效率低O(N) | 只需要修改引用指向的方向,时间复杂度O(1) |
| 多次插入 | 空间不够时需要扩容 | 没有容量的概念 |
| 应用场景 | 元素高效存储+频繁访问(改查) | 任意位置的频繁插入删除(增删) |
以上两篇内容将ArrayList以及LinkedList通过自己的代码实现了简单的实现,也将其中常用的方法进行了罗列以及讲解,并对两者进行了归纳总结,总的来说就是增删频繁用链表,改查频繁用顺序表两者各有优缺点。后续将会更新与其相关的力扣题。