平行光管是无穷远目标模拟器,它是一种高精度、综合型光学检测基础设备。由于反射系统受材料限制较小,便于轻量化设计,完全没有色差,系统透过率高;离轴系统不存在中心遮拦且焦点被引到主反射镜之外,光路可折叠,减小了系统体积,因此离轴反射式结构在平行光管的设计中得到了广泛的应用。
由几何光学原理知,当点光源处于抛物面反射镜焦点处时,出射光为平行光。因此可以利用抛物面反射镜原理来设计平行光管。
具体的工作原理是:将附配的调整式平面反光镜固定于被检运动直的工件上,用附配于光管的高斯自准目镜头,通过光管上的高斯目镜观察,可以进行运动工件的直线性检验。光源发出的光经聚光镜会聚与分光板反射后均匀照亮分划板。当分划板位于物镜的焦面上时,分划板的像在物镜像空间的无穷远处,即由平行光管发出的光是平行光束。

(平行光管结构示意图)
1.准直光学系统技术指标
a) 光学系统采用反射式离轴抛物面型式
b) 工作波段:0.4μm~12μm;
c) 有效通光口径:不小于Φ300 mm;
d) 准直系统焦距:不小于2000mm;
e) 背景视场:不小于2.5º;
f) 不准直度:≤5"(可见光波段);
g) 抛物面面型精度:PV≤λ/4,RMS≤λ/40,λ=0.6328μm;
h) 反射率:光学主镜与平面反射镜反射率不小于0.9 。
2.红外黑体光源技术指标
a) 工作波段:3μm~5μm、8μm~12μm;
b) 温度范围:室温~400K;
c) 温度分辨率:不大于0.2℃;
d) 温度稳定性:不大于0.5℃;
e) 辐射靶面尺寸:不小于Φ50mm。
3.目标靶技术指标
a) 光阑孔成像清晰均匀,且方便于光管安装、调整和固定。
b) 圆孔尺寸:Φ0.5mm、Φ2mm、Φ5mm、Φ9mm,等腰三角形:6 mm×25 mm;
c) 光栏内表面要求:均匀雾化和发黑。
由给定的技术指标,完成三部分光学设计,分别是①离轴式抛面镜②平面反射镜③黑体及靶标部分。
1.离轴式抛面镜
设计抛物镜焦距为2100mm.直径为460mm.厚度为40.25mm。

2. 平面反射镜
设计平面镜口径为360mm*400mm,保证通光的完全性。

3. 黑体及靶标部分
黑体选择面式黑体IR2100,其外形尺寸为108108127,孔径尺寸为63.563.5。标靶尺寸为φ75mm,满足背景视场要不小于2.5º,辐射靶面尺寸不小于Φ50mm的要求。


光路设计
用ZEMAX设计总体的光路,离轴量为320mm。抛物镜中心距通光孔长约1150mm。并在solidworks上标注好位置。


抛物镜参数:

平面反射镜参数:

四、装配部件设计
抛物镜部分:
镜座部分内径500mm,外径600mm,镜座与抛物镜之间设有内径460mm,外径500mm的垫圈。镜座后方用一底盘,开有四个螺纹孔用以固定抛物镜。底盘上留有装配的余量,用以调整镜子的角度。镜座下方开四个螺纹孔,用以定位镜座。直角处做倒角处理。



平面镜部分:
平面镜镜座槽尺寸为360mm×400mm,深45mm,四周用螺纹将可拆卸的小挡块和镜座连接,用以固定平面镜。下方平台高25mm,使光轴保持高度一致,宽115mm。平台上开有四个螺纹孔,用以定位平面镜镜座。

靶标部分:
靶标中心区域为91.6mm×91.6mm。中间目标孔直径分别为10mm和5mm。靶标上部设计一提手方便拆卸。两侧用四块挡板固定,挡板与平台之间用螺纹孔连接,并留有一部分余量,便于调整和拆卸。直角部分进行圆角处理。


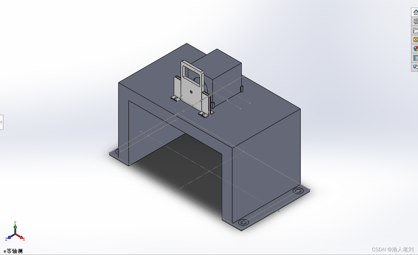
箱体部分:
箱体部分尺寸如图所示,底板上绘制光路图,并开有对应零部件固定位置的螺纹孔。底板厚50mm,外壳厚度为20mm。开有320mm的通光孔,作为有效通光口径。

黑体及平台部分:
为使光轴保持在同一高度上,设计一小平台用以放置黑体及靶标。平台内部做轻量化处理,下方开有四个小螺纹孔与箱体相连接。上方设计四个小挡角,用以固定黑体,并方便黑体的拿取。平台总高度为296mm,宽500mm,两侧厚度为8mm。




整体构造:
将各零部件按照光路图装配,整体模型如图所示:



