小白:害,买了抑制剂和激动剂,储备液倒是配好了,可是不知道咋加药。总不能一起怼进去细胞培养基吧?
师兄:铁汁儿!事事有依据,要看文献的。
上面的问题,相信很多初次接触小分子抑制剂 (激动剂) 的小伙伴肯定会遇到。萌 Cece 我,作为一个小可爱,分享科研路上加药三步法:明确实验目的,文献查阅浓度,初步尝试后的调整。
下面, 我们来看看小白的“给药闯关记”
小白有肾癌细胞系 786-O,实验目的是验证新买的药物 Erastin 可以诱导 786-O 发生铁死亡。于是小白文献搜索,他打开了谷歌,输入了关键字 cell 786-O Erastin,搜出了以下文献。

小白若有所思地打开了其中一篇 Nrf2 represses ER stress-related ferroptosis in renal carcinoma cells via HO-1,在这篇文献中,文献作者使用不同浓度 (1-40 μM) 处理细胞 24 小时,MTT 法检测细胞活力,结果表明 10 μM 时就表现出显著性差异。而且该文中,作者还选用了 10 μM 这个浓度进行了细胞超微结构观察进一步确定铁死亡。
当然,勤快的小白还看了其他文献。最后,小白用 1-40 μM 的浓度梯度,24 和 48 小时 2 个时间梯度进行实验,并拿到了想要的实验结果。

上面提到小白证明了 Erastin 诱导 786-O 细胞的铁死亡。现在小白手里有个实验室自己合成的药物 X,未知是否具有保护细胞免受铁死亡的作用。
小白又一次上了谷歌,输入关键字:Erastin, ferroptosis, cell, protect, inhibitor。小白通过文献查阅发现,不同的文献中,要证明某种药物对铁死亡的保护作用,大多数情况下会将该药物在诱导剂之前预处理,文献中往往会出现 (pretreatment, pretreated 等字眼),当然也不完全排除同时给药的可能性 (with or without 等字眼)。不同文献中的验证方法也是“多姿多彩”。
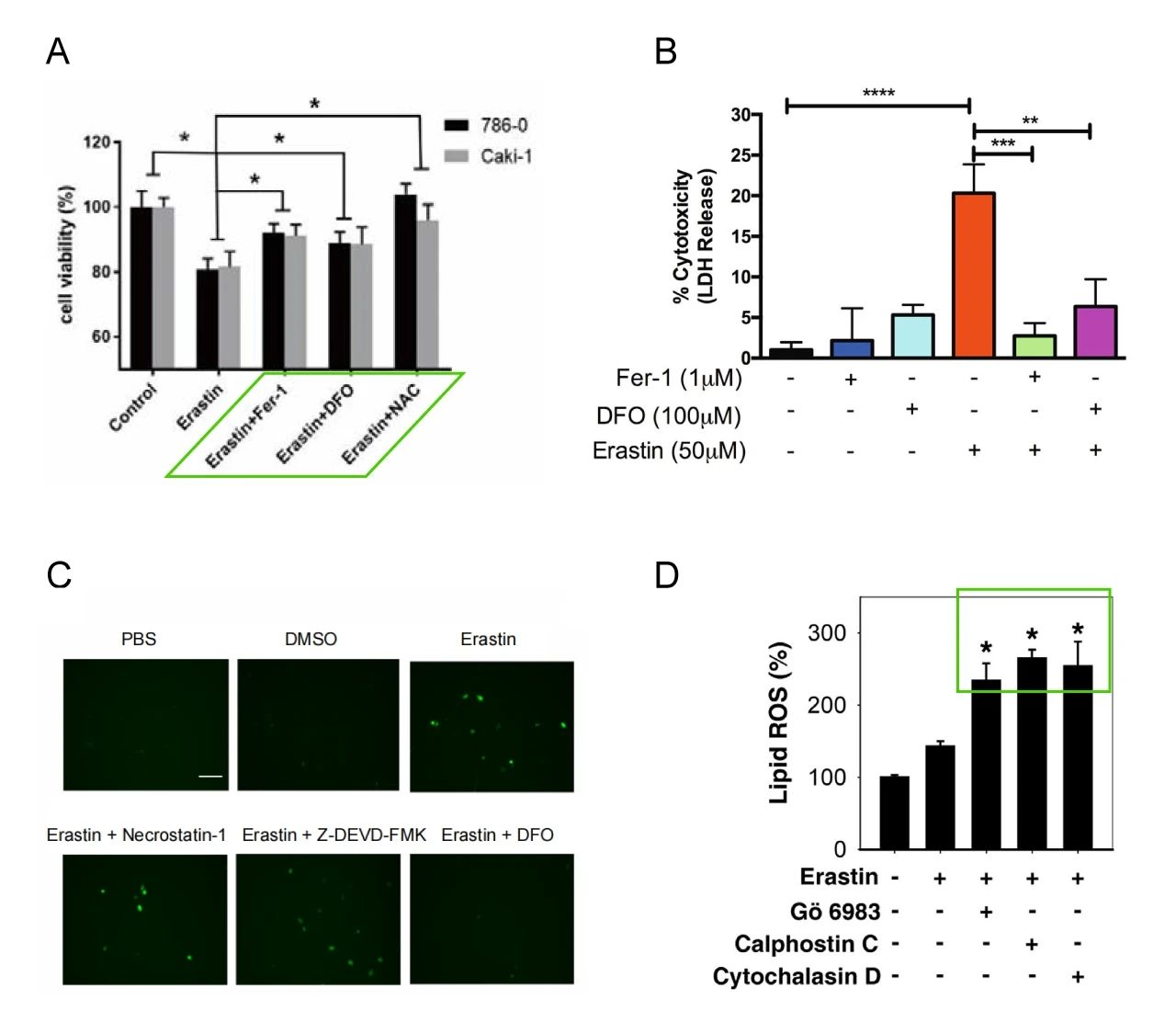
首先,最简单的是检测细胞活力测定,如图 3A,MTT 结果显示,提前用不同抑制剂处理过的 786-O 细胞活力明显上调。图 3B 中,在原代胰岛细胞中,使用乳酸脱氢酶测定法 (LDH release 为检测指标) 进行细胞活力测定,结果表明 Ferrostatin-1,DFO 的提前预处理可明显下调 Erastin 诱导的 LDH 释放。
其次较为常见的就是 ROS 测定与胞内脂质过氧化测定。如图 3C,SH-SY5Y 细胞中,Erastin 处理会导致细胞中 ROS 活性氧水平增加 (DCFH-DA 活性氧探针检测),但是铁死亡抑制剂 DFO 会显著减少 Erastin 诱导的活性氧增加。
图 3D,Hela 细胞中,用 C11-BODIPY 染料进行脂质活性氧测定,结果表明药物预处理显著增加脂质活性氧的积累。

看完以上文献,小白有了一些想法,他设置了以下分组 (Table 1. 小白的实验分组),并且在 MCE 购买了文献中常用的铁死亡抑制剂 Ferrostatin-1 作为阳性对照。根据文献设置了不同时间梯度,又一次得到了想要的实验结果。

拿到了上述结果后,新的问题又来了。小白需要沉默掉其他通路一个基因,验证他的小分子化合物可能与该通路有关。那么现在至少有基因沉默,诱导剂,药物 X 三个变量了!
小白又认真看了很多用到 siRNA,小分子化合物的文献。如在 MDM2 and MDMX promote ferroptosis by PPARα-mediated lipid remodeling 这篇文献中,作者目的是证明 MDMX 存在时,可独立于 p53 促进细胞对铁死亡的敏感度 (图 4A)。Western Blotting 结果证明 siRNA 成功敲低 SK-Hep1 和 SK-Hep1 p53 KO 细胞中 Mdmx 的表达 (图 4B)。使用 siRNA 敲低 MDMX 时,相对 siCtrl 组,在 SK-Hep1 以及 p53 KO 细胞中 Erastin 诱导的铁死亡程度均被显著降低 (图 4C)。并且,siMDMX 的抑制作用不是短暂的,并且在给药后至少 48 h 内会持续一定程度 (图 4D)。综上所述,Erastin 诱导的铁死亡需要 MDMX,而 MDMX 发挥作用独立于 p53。

基于查到的文献,小白将他的实验优化成了 2 步:先确保 siRNA 转染成功,再加小分子化合物进行实验。
热火朝天的小白,再一次拿到的实验结果。组会上,老师听着小白的工作汇报,点头露出欣慰的目光。真是一段充实的时光,小白从内心发觉:实验目的明确,多多查阅文献,实验过程中有的放矢的循序渐进,效果简直绝绝子。
总结:
看着小白的实验历程,小 M 建议,无论做什么实验,一定要明确心中所求,基于已经发表的文献中“取经”,设计自己的实验。其次,保持乐观的心态,胜败乃兵家常事,循序渐进,不断改进,相信 SCI 在向你疯狂招手。
| 相关产品 |
| Erastin 铁死亡 (ferroptosis) 诱导剂,结合且抑制电压依赖性阴离子通道 (VDAC2/VDAC3)。 |
| Ferrostatin-1 选择性的 ferroptosis 抑制剂,人工合成的抗氧化剂,通过还原机制来防止膜脂的损伤,从而抑制细胞死亡。 |
| Go 6983 PKC 的泛抑制剂,对 PKCα, PKCβ, PKCγ, PKCδ 和 PKCζ 均有效。 |
| CCK8 细胞活性和细胞毒性检测的快速、高灵敏度试剂盒。 |
| MTT 可用于细胞增殖,活性毒性的检测。 |
| H2DCFDA 用于检测细胞内活性氧 (ROS) 水平的探针。 |
MCE 的所有产品仅用作科学研究或药证申报,我们不为任何个人用途提供产品和服务
参考文献
1. Yuanqing Shen, et al. Nrf2 represses ER stress-related ferroptosis in renal carcinoma cells via HO-1. Biorxiv
2. A M James Shapiro, Antonio Bruni et al. Ferroptosis-inducing agents compromise in vitro human islet viability and function. Cell Death Dis. 2018 May 22;9(6):595.
3. Xue Yao, Yan Zhang, Bao-You Fan, Yi-Lin Pang, et al. Neuroprotective effect of deferoxamine on erastininduced ferroptosis in primary cortical neurons. Neural Regen Res. 2020 Aug;15(8):1539-1545.
4. D Tang, X Sun, et al. HSPB1 as a novel regulator of ferroptotic cancer cell death. Oncogene. 2015 Nov 5;34(45):5617-25.
5. Divya Venkatesh, Nicholas A O'Brien, Fereshteh Zandkarimi, 1, Michael E Stokes, et al. MDM2 and MDMX promote ferroptosis by PPARα-mediated lipid remodeling. Genes Dev. 2020 Apr 1;34(7-8):526-543