系列文章目录
1.电源模块
2.主控模块
3.传感器模块
4.通信模块
5.电机驱动模块
6.存储模块
7.人机交互模块
【牛客网】构建从学习到职业的良性生态圈
中国计算机技术职业资格网
上海市工程系列计算机专业中级专业技术职务任职资格评审
写作初衷:模块电路拿来就可以用,不用在网上找来找去进行选型,回来还要老化测试等。
计划:
芯片供电电压输出电压电流
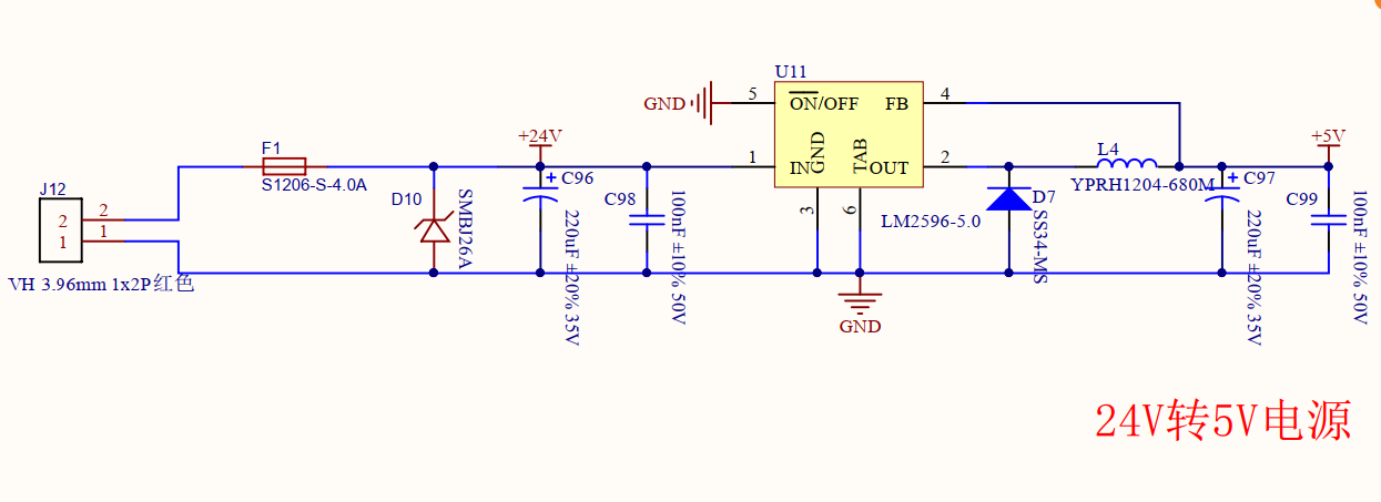
1、【电源模块】LM2596 DCDC降压模块设计
2、LM2596降压DCDC芯片详解
3、LM2596开关电源 多路开关电源 DC-DC降压电源 固定/可调输出 原理图和PCB

