SSM宠物领养系统
摘 要
如今,随着人们生活水平不断提高,人们的生活在物质满足的基础上,更多的人将生活的重点放在追求精神享受的过程中。于此同时,Internet铺天盖地的普及,使得这样的人纷纷通过Internet的方式去寻找精神的满足。然而领养宠物正是人们现在炙手可热的一种精神寄托。对于宠物的热爱让他们的生活更加充满爱心和向往。Internet和领养宠物的两者结合,大大推动了电子商务的发展,促进了该行业的崛起。这正是宠物领养系统诞生的缘由。该系统不仅解决了地理隔离的问题,同时也跟上了网络快速发展的脚步,实现爱宠人士足不出户的领养到心仪的爱宠。
宠物领养系统是基于浏览器与服务器架构平台,采用跨平台的JAVA语言开发,利用SSM框架进行逻辑控制,MySQL数据库存储数据,最后Tomcat服务器完成发布,系统可在多个环境下运行。
关键词:宠物领养,SSM框架,MySQL数据库
SSM pet adoption system
Abstract
Nowadays, with the continuous improvement of people's living standards, people's life is based on material satisfaction, and more people focus on the pursuit of spiritual enjoyment. At the same time, the overwhelming popularity of the Internet makes such people look for spiritual satisfaction through the Internet. However, adopting pets is a spiritual sustenance that people are now hot. The love of pets makes their life more loving and yearning. The combination of Internet and pet adoption has greatly promoted the development of e-commerce and the rise of the industry. This is why the pet adoption system was born. The system not only solves the problem of geographical isolation, but also keeps up with the rapid development of the network, and realizes the adoption of pet lovers to their favorite pet without leaving home.
The pet adoption system is based on the browser and server architecture platform, developed with cross platform Java language, using SSM framework for logic control, MySQL database to store data, and finally Tomcat server to complete the release. The system can run in multiple environments.
Key words: Pet adoption, SSM framework, MySQL database
目 录
在国内经济快速增长的时代,无数的钢铁水泥竖立在我们的生活周围。在倍感陌生的生活环境里,人们的生活节奏是如此的快。忙碌的生活虽然给我们带来了很好的物质基础,但是对于自身的精神生活要求总是无法得到满足。没时间,忙碌,孤独总是自己的标签。如何提高本身的精神上的质量正是人们懊恼的事情。然而,宠物,作为人类忠诚的朋友掀起了热潮,这就促使人们对领养宠物的热衷和热情达到了一个很高涨的地步。
在国外,领养宠物的生活方式的流行已经非常普及。比如:美国作为一个经济发展的强国,他们对于领养宠物的观念是非常牢固的。宠物已经是他们家庭的重要部分,不仅是他们的朋友而且把宠物看作其亲人一样。对比国内,动物领养热潮才刚开始的,这说明我们地区的动物领养意识只是刚刚起步的。在领养宠物起步的阶段面临着许多难题。更多的人对于宠物大多停留在购买的程度,而不是到相应的宠物收留所去领养。即使有一部分人到宠物收留所进行宠物的领养,地理隔离也是一大问题所在。如何加快领养宠物发展的步伐呢?这问题的解决正是如今电子商务与宠物领养完美结合的关键。互联网的快速发展,人们对网络的依赖,以及网络给人们带来了如此便利,快捷,全天的服务。同时,网络的虚拟空间成为80后、90后年轻人的主要活动场所,传统的生活方式逐渐被这种新的生活方式所取代,大家都会有意识的通过网络去实现自己的需求。网络也凭借着其快速、便捷、互动的优势,
六个章节共同组成了本文研究及设计内容,包括:
第一章:绪论。本文章的开头部分,对本题目的研究背景和研究意义等一些做文字性的描述。
第二章:相关技术介绍。主要介绍SSM框架、Java嵌入式脚本语言、B/S模式等。
第三章:系统分析。包括系统总体需求描述、功能性角度分析系统需求、非功能性等各个方面分析系统是否可以实现。
第四章:系统设计。本文章的重要部分,提供了系统架构的详细设计和一些主要功能模块的设计说明。
第五章:系统实现。将本系统分为前提的开发工具介绍和后期的功能代码实现。
第六章:系统测试。系统完成后,根据各个模块的测试用例才对各个模块进行功能测试。
本系统前端部分基于MVVM模式进行开发,采用B/S模式,后端部分基于Java的ssm框架进行开发。
前端部分:前端框架采用了比较流行的渐进式JavaScript框架Vue.js。使用Vue-Router和Vuex实现动态路由和全局状态管理,Ajax实现前后端通信,Element UI组件库使页面快速成型,项目前端通过栅格布局实现响应式,可适应PC端、平板端、手机端等不同屏幕大小尺寸的完美布局展示。
后端部分:采用ssm作为开发框架,同时集成MyBatis、Redis等相关技术。
MVVM是Model-View-ViewModel的简写。它本质上就是MVC 的改进版。MVVM 就是将其中的View 的状态和行为抽象化,让我们将视图 UI 和业务逻辑分开。当然这些事 ViewModel 已经帮我们做了,它可以取出 Model 的数据同时帮忙处理 View 中由于需要展示内容而涉及的业务逻辑。微软的WPF带来了新的技术体验,如Silverlight、音频、视频、3D、动画……,这导致了软件UI层更加细节化、可定制化。同时,在技术层面,WPF也带来了 诸如Binding、Dependency Property、Routed Events、Command、DataTemplate、ControlTemplate等新特性。MVVM(Model-View-ViewModel)框架的由来便是MVP(Model-View-Presenter)模式与WPF结合的应用方式时发展演变过来的一种新型架构框架。它立足于原有MVP框架并且把WPF的新特性糅合进去,以应对客户日益复杂的需求变化。
科技的进步,给日常带来许多便利:教室的投影器用到了虚拟成像技术,数码相机用到了光电检测技术,比如超市货物进出库的记录需要一个信息仓库。这个信息仓库就是数据库,而这次的养老院信息管理系统也需要这项技术的支持。
用MySQL这个软件,是因为它能接受多个使用者访问,而且里面存在Archive等。它会先把数据进行分类,然后分别保存在表里,这样的特别操作就会提高数据管理系统自身的速度,让数据库能被灵活运用。MySQL的代码是公开的,而且允许别人二次编译升级。这个特点能够降低使用者的成本,再搭配合适的软件后形成一个良好的网站系统。虽然它有缺点,但是综合各方面来说,它是使用者的主流运用的对象。
B/S(Browser/Server)比前身架构更为省事的架构。它借助Web server完成数据的传递交流。只需要下载浏览器作为客户端,那么工作就达到“瘦身”效果, 不需要考虑不停装软件的问题。
SSM(Spring+SpringMVC+MyBatis)框架集由Spring、MyBatis两个开源框架整合而成(SpringMVC是Spring中的部分内容)。常作为数据源较简单的web项目的框架。
1.1 Spring
Spring就像是整个项目中装配bean的大工厂,在配置文件中可以指定使用特定的参数去调用实体类的构造方法来实例化对象。也可以称之为项目中的粘合剂。
Spring的核心思想是IoC(控制反转),即不再需要程序员去显式地`new`一个对象,而是让Spring框架帮你来完成这一切。
1.2 SpringMVC
SpringMVC在项目中拦截用户请求,它的核心Servlet即DispatcherServlet承担中介或是前台这样的职责,将用户请求通过HandlerMapping去匹配Controller,Controller就是具体对应请求所执行的操作。SpringMVC相当于SSH框架中struts。
1.3 mybatis
mybatis是对jdbc的封装,它让数据库底层操作变的透明。mybatis的操作都是围绕一个sqlSessionFactory实例展开的。mybatis通过配置文件关联到各实体类的Mapper文件,Mapper文件中配置了每个类对数据库所需进行的sql语句映射。在每次与数据库交互时,通过sqlSessionFactory拿到一个sqlSession,再执行sql命令。
页面发送请求给控制器,控制器调用业务层处理逻辑,逻辑层向持久层发送请求,持久层与数据库交互,后将结果返回给业务层,业务层将处理逻辑发送给控制器,控制器再调用视图展现数据。
Vue.js是一套构建用户界面的渐进式框架。与其他重量级框架不同的是,Vue采用自底向上增量开发的设计。Vue 的核心库只关注视图层,并且非常容易学习,非常容易与其它库或已有项目整合。另一方面,Vue 完全有能力驱动采用单文件组件和Vue生态系统支持的库开发的复杂单页应用。
Vue.js 的目标是通过尽可能简单的 API 实现响应的数据绑定和组合的视图组件。
Vue.js 自身不是一个全能框架——它只聚焦于视图层。因此它非常容易学习,非常容易与其它库或已有项目整合。另一方面,在与相关工具和支持库一起使用时,Vue.js 也能驱动复杂的单页应用
开发软件有没有触犯法律,这涉及到软件或者系统能不能发布的问题。如果触犯了法律,就必将会受到法律的制裁。常见法律问题就是软件抄袭问题,若是抄袭别人软件,将会受到严厉惩罚。
软件产业经过多年的发展,现在已经达到了很大的规模,从事软件开发的专业人员不计其数,软件产业的重要性已经上升到了影响和推动国民经济发展的核心地位。本系统基于的架构,目前技术已经非常的成熟,是不存在技术上面难以实现的麻烦。
开发软件所需的时间、人力和物力成本,开发完成后的收益如何,从投资回报的角度软件所需功能在现有经济条件能不能实现等进行深入的考虑,都符合实际的要求。所以宠物领养系统具有经济可行性和实用性,可以节约管理成本
宠物领养系统主要是为了更加地完善宠物领养的服务情况,对用户的信息、宠物信息、宠物领养、宠物转让等提供了方便的机制。本系统有多类使用者,分别是管理员和用户注册。以下是从这两种用户的角度分别介绍本系统所要实现的功能。
用户:
注册:首先检查用户名和邮箱是否存在,如不存在即可进行注册,并将用户输入的密码进行MD5加密,注册成功后提示注册成功,并将用户信息保存到数据库中。
登录:使用宠物领养系统前是需要用户登录个人账号。
宠物资讯:用户可以在线进行宠物资讯浏览等。
宠物领养:用户可以进行宠物信息浏览,选择自己想要领养的宠物进行领养申请。
团队信息:用户可以在线申请入团信息的提交。
管理员:
用户管理:对用户进行管理,用户的注册,包括用户昵称、用户名、用户的宠物信息(宠物品种、宠物性别、年龄等)用户的账号信息:
宠物资讯管理:对宠物秀资讯进行发布管理。
领养管理:对领养信息进行维护管理。
团队申请管理:对用户的入团申请进行审核管理。
团队活动管理:维护管理团队活动信息等。
系统非功能需求有非常多,比如性能需求、可承载最大用户数、稳定性、易用性需求等。本系统分析时考虑到易用性需求,因为系统是给人使用的,所以必须充分从用户的角度出发,考虑用户体验,使系统易理解易上手易操作。
1.普通用户主要使用系统进行宠物领养以及入团申请,下图所示为普通用户的用例

图3-1 普通用户用例图
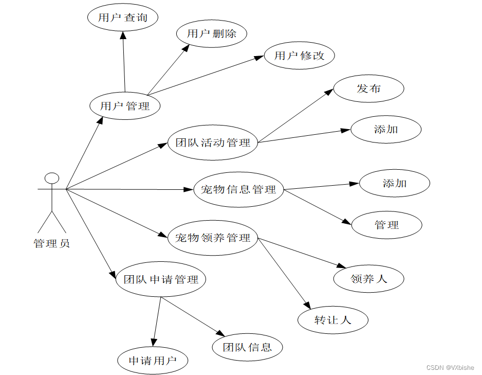
2.管理员主要负责用户管理、宠物信息管理、宠物领养管理、团队信息管理,下图所示描述管理员的用例图。

图3-2 管理员用例图
系统业务流程图如下所示。
图3-3 系统业务流程图
业务流程图(TFD)通过一些特定的符号描述业务的处理过程,它重点强调业务过程中每一项处理活动和具体业务部门的关系,选择部分模块进行具体描述。重点对本系统整体业务中最为主要的宠物交易及订单业务进行描述,用户进入宠物领养系统后进行各种模块信息的浏览,另外,管理人员进入后端管理,以执行宠物领养模块的相关管理方法,并在解决后向客户提供反馈机制。
如下为系统的顶层数据流图,外部实体有用户和管理员,分别对系统输入数据,从而得到要输出的数据。
图3-4系统顶层数据流图
如下图所示为系统底层数据流图。

宠物领养系统底层数据流图主要描述系统底层模块的数据流、数据载体、数据处理、外部实体的具体交互。本系统就是管理员和普通用户在用户管理、宠物信息、宠物领养、团队活动管理等模块上的数据交互。
本系统架构设计主要分为可以3层,主要有Web层,业务层,Model层。其中web层还包括View层和Controller层,Model层包括元数据扩展层和数据访问层。
图4-1系统架构图
为了将系统从“做什么”落实到“怎么做”,基于系统设计原则,对系统功能进行更适合编码实现的功能划分。根据上图的系统架构设计,整理出规范的系统功能结构图,为系统的实现编码做好准备。
如下图所示为系统功能结构图。

图4-2系统功能结构图
用户管理针对所有用户和管理员。未注册用户点击注册,进入注册页面填写新用户信息,得到自定义生成账号后,注册完成。未注册用户注册的活动图如下图所示。
图4-3未注册用户注册活动图
用户可进行登录使用更多功能,首先进入用户登录界面,输入用户账号和密码,后台对账号和密码信息进行核对验证,验证成功则页面直接显示登录用户昵称代表登录成功,否则返回用户登录界面。用户登录活动图如下图。
图4-4用户登录活动图
用户登录后,进入功能页面,进行宠物秀浏览,宠物信息搜索、宠物领养、宠物转让。用户使用功能活动图如下图所示。
图4-5用户使用功能活动图
用户功能界面可对自己的密码进行修改。进入修改密码界面后核对当前密码,核对成功后填写新密码。修改密码活动图如下图所示。

图4-6修改密码活动图
宠物领养系统采用的数据库是MySQL,该部分将根据系统需求和设计,设计合理的数据库。本系统考虑到之后系统的扩展集群,数据库将不使用外键。此外,不用外键时数据管理也较为简单,操作更加方便,性能更高。
E-R图,更加直观的告诉开发人员系统的各个数据的属性,各个数据之间的联系,各个数据的类型。能通过该模型更直观地了解数据库的设计,并根据对其逐渐改善。
本系统图设计,如下图所示。

图4-7系统E-R图
本系统根据第三范式的思想设计数据库,减少最大程度的冗余,总共建立有多个表,用户注册表、管理员表、宠物信息表、宠物领养表、宠物转资讯表、团队信息表等。
表结构如下所示。
| 名称 | 类型 | 长度 | 不是null | 主键 | 注释 |
| ordinary_users_id | int | 11 | 是 | 是 | 普通用户ID |
| user_name | varchar | 64 | 是 | 否 | 用户姓名 |
| user_gender | varchar | 64 | 否 | 否 | 用户性别 |
| user_age | varchar | 64 | 否 | 否 | 用户年龄 |
| address | varchar | 64 | 否 | 否 | 住址 |
| examine_state | varchar | 16 | 是 | 否 | 审核状态 |
| recommend | int | 11 | 是 | 否 | 智能推荐 |
| user_id | int | 11 | 是 | 否 | 用户ID |
| create_time | datetime | 0 | 是 | 否 | 创建时间 |
| update_time | timestamp | 0 | 是 | 否 | 更新时间 |
| 名称 | 类型 | 长度 | 不是null | 主键 | 注释 |
| group_activities_id | int | 11 | 是 | 是 | 团队活动ID |
| team_name | varchar | 64 | 否 | 否 | 团队名称 |
| team_type | varchar | 64 | 否 | 否 | 团队类型 |
| creation_date | date | 0 | 否 | 否 | 创建日期 |
| head | int | 11 | 否 | 否 | 团长 |
| team_members | int | 11 | 否 | 否 | 团队成员 |
| user_name | varchar | 64 | 否 | 否 | 用户姓名 |
| contact_number | varchar | 64 | 否 | 否 | 联系电话 |
| activity_name | varchar | 64 | 否 | 否 | 活动名称 |
| activity_type | varchar | 64 | 否 | 否 | 活动类型 |
| activity_time | varchar | 64 | 否 | 否 | 活动时间 |
| activity_location | varchar | 64 | 否 | 否 | 活动地点 |
| activity_details | longtext | 0 | 否 | 否 | 活动详情 |
| recommend | int | 11 | 是 | 否 | 智能推荐 |
| create_time | datetime | 0 | 是 | 否 | 创建时间 |
| update_time | timestamp | 0 | 是 | 否 | 更新时间 |
| 名称 | 类型 | 长度 | 不是null | 主键 | 注释 |
| league_application_id | int | 11 | 是 | 是 | 入团申请ID |
| team_name | varchar | 64 | 否 | 否 | 团队名称 |
| team_type | varchar | 64 | 否 | 否 | 团队类型 |
| creation_date | date | 0 | 否 | 否 | 创建日期 |
| head | int | 11 | 否 | 否 | 团长 |
| application_user | int | 11 | 否 | 否 | 申请用户 |
| user_name | varchar | 64 | 否 | 否 | 用户姓名 |
| contact_number | varchar | 64 | 否 | 否 | 联系电话 |
| application_time | datetime | 0 | 否 | 否 | 申请时间 |
| application_remarks | text | 0 | 否 | 否 | 申请备注 |
| examine_state | varchar | 16 | 是 | 否 | 审核状态 |
| recommend | int | 11 | 是 | 否 | 智能推荐 |
| create_time | datetime | 0 | 是 | 否 | 创建时间 |
| update_time | timestamp | 0 | 是 | 否 | 更新时间 |
| 名称 | 类型 | 长度 | 不是null | 主键 | 注释 |
| head_user_id | int | 11 | 是 | 是 | 团长用户ID |
| head_number | varchar | 64 | 是 | 否 | 团长编号 |
| name_of_head | varchar | 64 | 否 | 否 | 团长姓名 |
| head_gender | varchar | 64 | 否 | 否 | 团长性别 |
| head_age | varchar | 64 | 否 | 否 | 团长年龄 |
| examine_state | varchar | 16 | 是 | 否 | 审核状态 |
| recommend | int | 11 | 是 | 否 | 智能推荐 |
| user_id | int | 11 | 是 | 否 | 用户ID |
| create_time | datetime | 0 | 是 | 否 | 创建时间 |
| update_time | timestamp | 0 | 是 | 否 | 更新时间 |
| 名称 | 类型 | 长度 | 不是null | 主键 | 注释 |
| pet_adoption_id | int | 11 | 是 | 是 | 宠物领养ID |
| pet_name | varchar | 64 | 否 | 否 | 宠物名称 |
| pet_variety | varchar | 64 | 否 | 否 | 宠物品种 |
| pet_sex | varchar | 64 | 否 | 否 | 宠物性别 |
| pet_age | varchar | 64 | 否 | 否 | 宠物年龄 |
| adoption_status | varchar | 64 | 否 | 否 | 领养状态 |
| pet_pictures | varchar | 255 | 否 | 否 | 宠物图片 |
| pet_details | longtext | 0 | 否 | 否 | 宠物详情 |
| recommend | int | 11 | 是 | 否 | 智能推荐 |
| create_time | datetime | 0 | 是 | 否 | 创建时间 |
| update_time | timestamp | 0 | 是 | 否 | 更新时间 |
| 名称 | 类型 | 长度 | 不是null | 主键 | 注释 |
| team_information_id | int | 11 | 是 | 是 | 团队信息ID |
| team_name | varchar | 64 | 否 | 否 | 团队名称 |
| team_type | varchar | 64 | 否 | 否 | 团队类型 |
| creation_date | date | 0 | 否 | 否 | 创建日期 |
| head | int | 11 | 否 | 否 | 团长 |
| team_cover | varchar | 255 | 否 | 否 | 团队封面 |
| team_profile | varchar | 64 | 否 | 否 | 团队简介 |
| praise_len | int | 11 | 是 | 否 | 点赞数 |
| recommend | int | 11 | 是 | 否 | 智能推荐 |
| create_time | datetime | 0 | 是 | 否 | 创建时间 |
| update_time | timestamp | 0 | 是 | 否 | 更新时间 |
| 名称 | 类型 | 长度 | 不是null | 主键 | 注释 |
| team_members_id | int | 11 | 是 | 是 | 团队成员ID |
| team_name | varchar | 64 | 否 | 否 | 团队名称 |
| team_type | varchar | 64 | 否 | 否 | 团队类型 |
| creation_date | date | 0 | 否 | 否 | 创建日期 |
| head | int | 11 | 否 | 否 | 团长 |
| team_members | int | 11 | 否 | 否 | 团队成员 |
| user_name | varchar | 64 | 否 | 否 | 用户姓名 |
| contact_number | varchar | 64 | 否 | 否 | 联系电话 |
| joining_time | time | 0 | 否 | 否 | 入团时间 |
| recommend | int | 11 | 是 | 否 | 智能推荐 |
| create_time | datetime | 0 | 是 | 否 | 创建时间 |
| update_time | timestamp | 0 | 是 | 否 | 更新时间 |
系统中应用的开发工具总结如下表所示。
表5-1开发工具
| 名称 | 工具 | 版本 |
| 操作系统 IDE(Integrated Development Environment) | Windows Eclipse | 7/8/10 2017 |
| 服务器 | Tomcat | 9.10.7 |
| JDK(Java Development Kit) | JDK | Java SE 8.0 (1.8.0) |
| 数据库 浏览器 界面工具 | MySQL 谷歌 Photoshop | 5.7 6.0 2016 |
未注册用户在用户注册界面uerRegister.jsp,输入新用户信息,点击注册后,新用户信息由界面传入控制层userAction,调用addUser(user)方法,通过userDAOImp向数据库用户表插入用户信息,由于用户账号是自动生成的,若成功则反馈注册成功,并提示新用户的用户账号;若失败则回到登录界面,并显示登录失败。
注册界面如下所示。

图5-1注册界面
用户注册关键代码如下所示。
* 注册
* @return
*/
@PostMapping("register")
public Map
// 查询用户
Map
Map
query.put("username",String.valueOf(map.get("username")));
List list = service.selectBaseList(service.select(query, new HashMap<>()));
if (list.size()>0){
return error(30000, "用户已存在");
}
map.put("password",service.encryption(String.valueOf(map.get("password"))));
service.insert(map);
return success(1);
}
public Map
BufferedReader br = null;
StringBuilder sb = new StringBuilder("");
try{
br = reader;
String str;
while ((str = br.readLine()) != null){
sb.append(str);
}
br.close();
String json = sb.toString();
return JSONObject.parseObject(json, Map.class);
}catch (IOException e){
e.printStackTrace();
}finally{
if (null != br){
try{
br.close();
}catch (IOException e){
e.printStackTrace();
}
}
}
return null;
}
public void insert(Map
E entity = JSON.parseObject(JSON.toJSONString(body),eClass);
baseMapper.insert(entity);
log.info("[{}] - 插入操作:{}",entity);
}
用户在首页点击登录,进入用户登录界面uerLogin.jsp,输入用户账号和密码,点击登录,用户账号和密码信息由界面传入控制层userAction,调用userLogin(user)方法,通过userDAOImp向数据库用户表搜索该用户账号与密码,将最终结果反馈到前端。若成功则回到首页;用户成功登录,若失败则回到登录界面,并显示登录失败。
用户点击注销,清空浏览器session值,然后返回登录页或者首页。
登录界面如下所示。

图5-2登录界面
登录界面关键代码如下所示。
/**
* 登录
* @param data
* @param httpServletRequest
* @return
*/
@PostMapping("login")
public Map
log.info("[执行登录接口]");
String username = data.get("username");
String email = data.get("email");
String phone = data.get("phone");
String password = data.get("password");
List resultList = null;
Map
if(username != null && "".equals(username) == false){
map.put("username", username);
resultList = service.select(map, new HashMap<>()).getResultList();
}
else if(email != null && "".equals(email) == false){
map.put("email", email);
resultList = service.select(map, new HashMap<>()).getResultList();
}
else if(phone != null && "".equals(phone) == false){
map.put("phone", phone);
resultList = service.select(map, new HashMap<>()).getResultList();
}else{
return error(30000, "账号或密码不能为空");
}
if (resultList == null || password == null) {
return error(30000, "账号或密码不能为空");
}
//判断是否有这个用户
if (resultList.size()<=0){
return error(30000,"用户不存在");
}
User byUsername = (User) resultList.get(0);
Map
groupMap.put("name",byUsername.getUserGroup());
List groupList = userGroupService.select(groupMap, new HashMap<>()).getResultList();
if (groupList.size()<1){
return error(30000,"用户组不存在");
}
UserGroup userGroup = (UserGroup) groupList.get(0);
//查询用户审核状态
if (!StringUtils.isEmpty(userGroup.getSourceTable())){
String sql = "select examine_state from "+ userGroup.getSourceTable() +" WHERE user_id = " + byUsername.getUserId();
String res = String.valueOf(service.runCountSql(sql).getSingleResult());
if (res==null){
return error(30000,"用户不存在");
}
if (!res.equals("已通过")){
return error(30000,"该用户审核未通过");
}
}
//查询用户状态
if (byUsername.getState()!=1){
return error(30000,"用户非可用状态,不能登录");
}
String md5password = service.encryption(password);
if (byUsername.getPassword().equals(md5password)) {
// 存储Token到数据库
AccessToken accessToken = new AccessToken();
accessToken.setToken(UUID.randomUUID().toString().replaceAll("-", ""));
accessToken.setUser_id(byUsername.getUserId());
tokenService.save(accessToken);
// 返回用户信息
JSONObject user = JSONObject.parseObject(JSONObject.toJSONString(byUsername));
user.put("token", accessToken.getToken());
JSONObject ret = new JSONObject();
ret.put("obj",user);
return success(ret);
} else {
return error(30000, "账号或密码不正确");
}
}
登录用户在首页点击进入用户中心userCenter.jsp,再点击修改个人信息按钮进入userChangeInfo.jsp界面,系统根据session中存储的目前登录的用户的账号,向控制层userAction发送请求,搜索当前用户信息,userAction向userDAOImp调用queryByUserId(user),向数据库的用户表搜索当前用户信息并将用户信息以对象的形式层层返回到userChangeInfo.jsp界面,显示出当前用户的个人信息。
若用户要对个人信息进行修改,则通过修改当前信息之后点击确认,向控制层userAction发送更改后的用户信息,调用changeUser(user)方法,通过userDAOImp向数据库用户表更新用户信息,若成功则反馈注册成功,则返回的userChangeInfo.jsp界面被更改成功;若失败则显示修改失败。
用户在登录状态下浏览宠物资讯时,点击加入宠物资讯信息后前台发起请求,将对应的宠物shuliang、id参数信息从前台传递GoumaiController类里,匹配到add()方法,add()方法调用GoumaiServiceImpl类的add()方法。
宠物资讯界面如下所示。

图5-3宠物资讯界面
用户在登录状态下点击宠物领养页面可将进行宠物领养申请提交,从session中取出该宠物领养的信息,点击加入宠物领养,发起请求,将对应的宠物领养信息chongwulinyang、id参数信息从前台传递linyangController类里,匹配到add()方法,add()方法调用linyangServiceImpl类的add()方法。
宠物领养信息界面如下所示。

图5-4宠物领养界面
宠物领养的关键代码如下。
@PostMapping("/add")
@Transactional
public Map
service.insert(service.readBody(request.getReader()));
return success(1);
}
@Transactional
public Map
service.insert(map);
return success(1);
}
public Map
BufferedReader br = null;
StringBuilder sb = new StringBuilder("");
try{
br = reader;
String str;
while ((str = br.readLine()) != null){
sb.append(str);
}
br.close();
String json = sb.toString();
return JSONObject.parseObject(json, Map.class);
}catch (IOException e){
e.printStackTrace();
}finally{
if (null != br){
try{
br.close();
}catch (IOException e){
e.printStackTrace();
}
}
}
return null;
}
public void insert(Map
StringBuffer sql = new StringBuffer("INSERT INTO ");
sql.append("`").append(table).append("`").append(" (");
for (Map.Entry
sql.append("`"+humpToLine(entry.getKey())+"`").append(",");
}
sql.deleteCharAt(sql.length()-1);
sql.append(") VALUES (");
for (Map.Entry
Object value = entry.getValue();
if (value instanceof String){
sql.append("'").append(entry.getValue()).append("'").append(",");
}else {
sql.append(entry.getValue()).append(",");
}
}
sql.deleteCharAt(sql.length() - 1);
sql.append(")");
log.info("[{}] - 插入操作:{}",table,sql);
Query query = runCountSql(sql.toString());
query.executeUpdate();
}
管理员选择个人中心的修改本人密码。通过密码框输入现密码和2次新密码,如果现密码错误,则提示修改失败。如果2次新密码不一致,则提示修改失败。都没问题的话,系统提示修改成功,并返回登录界面。
公告栏管理界面图如下所示。

图5-5公告栏管理界面
用户信息界面如下所示。

图5-6用户信息界面
根据需求,需要对团队信息进行添加、删除或修改详情信息。删除或修改团队信息时,系统根据团队信息的状态判定为可删除状态下,才会给出删除和修改链接,点击删除链接按钮时,请求到达后台,还会先查询团队信息状态再次做出判定能否删除。点击修改链接按钮时,会跳转到修改信息的页面,重新填写好数据后,数据提交到后台会对数据库中相应的记录做出修改。
添加团队信息时,会给出数据填写的页面,该页面根据填写好的团队信息同样会事先发送Ajax请求查询是否已存在,数据填写好之后提交到后台,会调用相关服务在数据库中插入记录。
团队信息页面设计效果如下图所示。

图5-7团队信息管理界面
团队信息管理界面逻辑代码如下:
public Map
Map
return success(map);
}
宠物领养功能需要考虑高并发,防止出现宠物重复 提交领养申请状态显示出错等情况,特对领养这一共享数据增加锁机制。在乐观锁、悲观锁以及线程锁中,综合考虑性能效率和错误的可接受性选择了乐观锁机制。乐观锁的实现方式是使用版本标识来确定读到的数据与提交时的数据是否一致,提交后修改版本标识,不一致时可以采取丢弃和再次尝试的策略。在数据库宠物表(对应宠物实体)设计中增加了version字段,每次数据提交时(更改宠物状态)会判断version是否匹配,若不匹配停止本次提交,若匹配则提交成功并增加version的值。
宠物领养功能整体流程:用户浏览宠物领养信息时,同时会显示宠物的状态,系统会在其显示详细信息的页面时便会判断宠物的状态,若宠物状态为可领养,则会显示申请的链接按钮。在用户点击申请按钮时,会先通过拦截器判断用户是否登录,若未登录,会跳转至登录页面,提示用户先登录,若为登录用户就会跳转至填写申请信息的页面,填写好申请信息之后,点击提交按钮,申请成功之后返回提示信息,告知用户申请成功。
宠物领养流程图如下图所示。

图5-8宠物领养流程图
宠物领养管理界面如下图所示。

图5-9宠物领养管理界面
宠物领养管理关键代码如下。
@RequestMapping(value = {"/sum_group", "/sum"})
public Map
Query count = service.sum(service.readQuery(request), service.readConfig(request));
return success(count.getResultList());
}
添加入团申请时,会给出数据填写的页面,该页面根据填写好的申请信息同样会事先发送Ajax请求查询申请编号是否已存在,数据填写好之后提交到后台,会调用相关服务在数据库中插入记录。
入团申请信息页面设计效果如下图所示。

图5-10入团申请管理界面图
入团申请管理的关键代码如下。
@Transactional
public Map
service.delete(service.readQuery(request), service.readConfig(request));
return success(1);
}
@Transactional
public void delete(Map
StringBuffer sql = new StringBuffer("DELETE FROM ").append("`").append(table).append("`").append(" ");
sql.append(toWhereSql(query, "0".equals(config.get(FindConfig.GROUP_BY))));
log.info("[{}] - 删除操作:{}",table,sql);
Query query1 = runCountSql(sql.toString());
query1.executeUpdate();
}
软件测试是软件开发完成后必须经过的一道程序,它在软件开发过程中地位十分重要,需要由专业的测试工程师来对软件进行各方面的测试,大到功能模块测试,小到代码的单元测试,这对测试工程师来说需要有足够的耐心和专业的测试方案,软件测试归根结底就是对软件的结构和功能的综合测评,需要做到结构稳定和功能正确,二者兼顾。软件测试也叫寻找系统bug的过程,世界上没有完美无缺、不存在bug的软件,只能将软件的bug降到最低最小,来追求极致。
登录测试是系统最开始就要进行,测试用户能否登录,才能完成后续的功能操作。
登录测试用例表如下所示。
表6-1登录测试
| 用例编号 | YL001 | 程序版本 | 1.00 |
| 功能名称 | 使用者登录测试 | 编制人 | 李铁蛋 |
| 功能描述 | 根据用户的登录情况测试 | ||
| 用例目的 | 测试用户登录情况是否正确 | ||
| 测试项 | 测试数据 | 测试结果 | 预期结果 |
| 用户名 | 为空 | 请输入用户名 | 请输入用户名 |
| 密码 | 为空 | 请输入密码 | 请输入密码 |
| 用户密码组合 | 用户名:klouse 密码 klouses | 用户与密码不匹配 | 用户与密码不匹配 |
| 用户密码组合 | 用户名 : klouse 密码 klouse | 进入系统 | 正确的用户名和密码 登录系统 |
管理员在发布信息页面,通过按照预先格式发布信息,如果因为输入时候缺少相关内容,就不能发布成功,且有相应错误提示
信息录入发布测试用例表如下所示。
表6-1信息录入发布测试
| 用例编号 | YL002 | 程序版本 | 1.00 |
| 功能名称 | 信息发布测试 | 编制人 | 李铁蛋 |
| 功能描述 | 对使用者发布或者录入信息进行测试,判断其功能是否达到预期的要求 | ||
| 用例目的 | 对系统使用者录入发布信息进行原型测试。 | ||
| 测试项 | 测试数据 | 测试结果 | 预期结果 |
| 属性1 | 为空 | 请输入属性1对应的数据 | 请输入属性1对应的数据 |
| 属性2 | 为空 | 请输入属性2对应的数据 | 请输入属性2对应的数据 |
| 属性3 | 为空 | 请输入属性3对应的数据 | 请输入属性3对应的数据 |
| 全部输入 | 数据均填入 | 录入发布成功 | 录入发布成功 |
管理员在更新信息页面,通过按照预先格式更新信息,如果因为输入时候缺少相关内容或者更新的数据不符合当前规范的话,就不能更新成功,且有相应错误提示
信息更新测试用例表如下所示。
表6-1信息更新测试
| 用例编号 | YL003 | 程序版本 | 1.00 |
| 功能名称 | 信息更新测试 | 编制人 | 李铁蛋 |
| 功能描述 | 对使用者更新信息进行测试,判断其功能是否达到预期的要求 | ||
| 用例目的 | 对系统使用者更新信息进行原型测试。 | ||
| 测试项 | 测试数据 | 测试结果 | 预期结果 |
| 属性1 | 编号:321 | 编号更新成功 | 编号更新成功 |
| 属性2 | 名称:名称1 | 名称更新成功 | 名称更新成功 |
| 属性3 | 内容:内容1234内容 | 内容更新成功 | 内容更新成功 |
| 全部输入 | 数据均未更改 | 更新成功 | 更新成功 |
管理员在信息页面,通过点击数据删除按钮来删除该条数据,如果该数据和其他数据有关联,则提示是否确定删除。
信息删除测试用例表如下所示。
表6-1信息删除测试
| 用例编号 | YL004 | 程序版本 | 1.00 |
| 功能名称 | 信息删除测试 | 编制人 | 李铁蛋 |
| 功能描述 | 对使用者删除信息进行测试,判断其功能是否达到预期的要求 | ||
| 用例目的 | 对系统使用者删除信息进行原型测试。 | ||
| 测试项 | 测试数据 | 测试结果 | 预期结果 |
| 数据1 | 无任何关联的数据1 | 数据删除成功 | 数据删除成功 |
| 数据2 | 和其他数据有关联的数据2 | 请确认是否删除 | 请确认是否删除 |
在经过之前的所有的工作之后,通过对软件的测试方法、测试原则还有典型的测试用例进行全面的、深入的介绍。经过对系统的全面测试,系统目前所具有的所有功能均成功的实现并且通过了测试,整个系统实现了基于 Java 开发的期望。
宠物领养系统采用SSM框架开发,该系统非常完美的集优点于一身,成熟、强大、易理解易使用,通过使用这个结构,降低了开发的难度。本系统实现了基于SSM的宠物领养系统,将数据操作维护的过程转化成电脑操作流程,具体实现了对系统人员管理、宠物信息数据维护、入团申请数据维护、宠物领养数据维护,并提供查询统计功能来对宠物领养系统的相关数据进行统计分析,让使用者能更清晰的掌握运营情况,帮助使用者进行数据操作维护,简化工作流程,提高工作效率和盈利。
目前完成的宠物领养系统,还有许多有待改进的地方。一个是功能上的改进,用户理应可以修改自己的相关信息,故应增设个人中心功能;另外,系统如果能提供更多的功能就会使得系统更加丰富和多样化,比如数据当前分析和未来预测等。第二个是技术上的改进,由于对开发框架不太熟悉,权限管理这部分,本系统采用一个Java页面来规定好导航栏,即跳转的页面,这相对比较不灵活,如果将URL路径记录到数据库并实现增删查改会比较好;另外就是对EasyUI的使用还不够熟练,视觉效果和界面观感有待提升,希望日后能对这个系统有所改进。
[1]单树倩,任佳勋.基于SSM和Vue框架的数据库原理网站设计与实现[J].电脑知识与技术,2021,17(30):40-41+50.DOI:10.14004/j.cnki.ckt.2021.2868.
[2]喻佳,吴丹新.基于SSM的Web快速开发框架[J].电脑编程技巧与维护,2021(09):31-33.DOI:10.16184/j.cnki.comprg.2021.09.013.
[3]巢晟盛.基于SSM微服务架构下前后端分离的MVVM模型浅析[J].电脑知识与技术,2021,17(23):128-129+141.DOI:10.14004/j.cnki.ckt.2021.2412.
[4]杨思涵.流浪动物相关法律与现实问题[J].法制博览,2021(14):154-156.
[5]邢月,喻德荣.简析流浪动物救助实践困境与路径优化[J].大众标准化,2021(04):71-73.
[6]罗雪樱,张云雁.流浪动物的法律保护研究——以宁夏为例[J].法制博览,2020(36):35-36.
[7]赵灿. 《宠爱》移动应用设计的研究[D].北京印刷学院,2020.DOI:10.26968/d.cnki.gbjyc.2020.000217.
[8]姜苏. 基于互联网平台解决社会流浪动物问题的可行性研究[D].山东农业大学,2020.DOI:10.27277/d.cnki.gsdnu.2020.001043.
[9]陈薇,刘梓媛,尹婷.新媒体背景下流浪动物救助微信公众号运营研究[J].现代营销(下旬刊),2020(05):85-86.DOI:10.19932/j.cnki.22-1256/f.2020.05.049.
[10]张雨彤,段娜,杨萌,宁旭,李昶宏.流浪动物导致社会问题的救济方式[J].法制博览,2018(12):136+135.
[11]蒋静,王冰洁.M仔:走在救助路上的爱心姑娘——腾讯公益项目“关爱生命,善待动物”探访纪实[J].中国社会组织,2018(04):50-52.
[12]楊陽,沈海濱,VCG.用心感受狗狗的脉搏[J].金桥,2018(02):38-41.
[13]王波,同雯,王梓昕,李子杰.基于APPCAN的流浪动物救助APP系统设计[J].电脑知识与技术,2018,13(36):76-77+79.DOI:10.14004/j.cnki.ckt.2018.3953.
[14]张秋雨.流浪动物救助实践困境与路径优化——基于四川省宜宾市的实证分析[J].法制与社会,2018(15):188-190.DOI:10.19387/j.cnki.1009-0592.2017.05.371.
[15] Jeev Aashraya - A leading Animal Protection and Care Organization to develop additional Shelters for stray Animals in India[J]. M2 Presswire,2018:
[16]Francis E. Hamilton. Leading and Organizing Social Change for Companion Animals[J]. Anthrozoös,2018,23(3):
在老师的教导和帮助下,本人完成了本篇论文,老师对论文的内容、格式都有非常严格的要求,在我写毕业论文的过程中,他多次给出了建议,并定期检查,对我们严格要求,帮助我们在文档的编写上写到极致和正确,他这种教学和工作态度,让我对他产生无限的敬佩感和尊敬感。写毕业论文的同时,作为应届生,我也忙着找工作中,遇到了很多选择,感到困惑迷茫的时候,老师给了我很多意见,感谢老师的耐心开导,跟她的聊天我明白了许多。
我还要感谢我的父母,一直以来都非常支持和相信我,在精神和经济上给了我很多力量,如今我将毕业走上工作之路,终于能报答父母的养育教导之恩。还有我大学期间所有老师和全体同学,遇到问题时,这些老师同学总是无私地帮助我,真的非常感谢,我也会加油努力成长为一个有用的人。
免费领取项目源码,请关注点赞+私聊