如果有兴趣了解更多相关内容,欢迎来我的个人网站看看:瞳孔空间
一:组织管理基础
任何企业或非营利性单位为了实现其目标使命,都必须有一套完善的高效率运行的组织机构。组织机构是一种建立在专业化分工协作基础上的职务结构,是管理职能实现的载体和物质技术基础。
对“组织”这一概念的理解,一般可从组织实体、组织工作和组织职能三个层面的意义上来把握:
- 组织实体:作为一个实体的组织,是指为了实现共同目标,完成共同任务,按一定规则和程序组成的具有特定行为功能的人类群体,是人们进行集体性活动的必要基础和条件。在管理上,组织实体更是指其在完成共同目标任务过程中形成的一种职务结构,或者说是依据一定的目的和程序组合形成的一种权责角色结构。组织实体包括四个基本要素:
- 职责:组织实体中某个职位上应完成的工作任务和应履行的责任
- 职权:为保证组织实体中某一职务能够完成工作任务、履行责任,通过组织制度设计赋予该职位的行政权力
- 负责关系:组织实体中上下级职位之间的责任义务关系。
- 组织结构图或组织结构体系:组织实体内各机构各职位之间形成的上下左右的相互关系体系
- 组织工作:作为一种工作过程的组织,组织工作是指为了完成一定的目标任务,具体地组织各种资源和各类人员展开工作,适当地处理各种关系,有效地发挥每个组织成员的聪明才智和积极性,形成整体合力,最佳地实现组织目标的工作过程。
- 最广义的组织工作既包括了对组织机构实体的组织,即如何构建一个组织实体,并使之围绕其目标使命运转起来;也包括了对企业工作流程的组织,即如何对企业的物流、信息流、资金流、人力资源流在时间上和空间上合理地组织起来的工作。
- 狭义的组织工作,在管理学上仅是指组织实体的组织过程。
- 组织职能:组织职能的含义是上述关于组织的两个层面含义的集合。组织机构实体是管理职能实现的基础。组织的结构、功能、运行机制的合理性是影响组织实体运作效率的关键。组织管理的基本任务是构建一个结构合理的组织实体并使之高效率地运行。
- 组织职能是指组织工作,即如何根据管理工作任务的要求和人员的特点,设计职务、进行授权和委派,并用制度规范组织中各成员各职位职责,使之形成个有机的结构体系协调运转
- 组织职能还包括如何构建、运行和发展组织实体,以及对其目标、功能、结构和运作机制的分析研究。
组织的有效性:指一个组织在其运行过程中实现目标的有效程度。组织管理的重要目标就是提高组织的有效性。它包含了两方面的意义:
- 指组织的效率,即组织实体的输人与输出比值。
- 指组织的效益,即组织在其运转中对其目标任务的实现程度。组织的效益不仅仅是组织实现目标程度的测度,而且还包含组织活动在实现目标方向上的测度。
组织有效性的影响因素:

组织管理的任务:设计一个高效率运行的组织结构,将合适的人员配备到合适的岗位上去,使组织实体围绕其目标有效地运转起来,并在动态变化的环境中不断地成长发展。
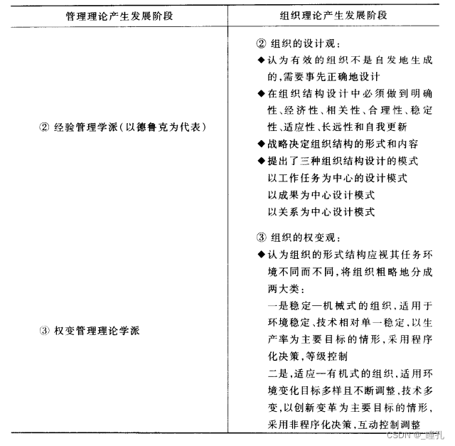
组织理论的产生和发展与管理理论、社会学理论的产生和发展紧密联系。管理理论经历了从泰罗的科学管理理论到现代管理理论的发展,组织理论也经过了从传统组织理论到现代组织理论的发展演变。
组织理论随管理理论的产生和发展的演进进程如下:


组织理论主要有以下三种基本的观点:
- 理性模式的组织观。它认为组织是一个建立在专业化分工协作基础之上的机械式的结构。组织的事务应划分成若干职务职位,从上到下形成一个垂直的行政权力指挥链;组织的各层次上的职务人员在处理组织事务时应该按照“完全理性”的原则进行;应将组织的所有者与组织中专业人员分开
- 开放系统的组织观。它认为组织是一个在一定环境之中为了实现既定目标,有着特定行为功能的开放性系统。组织系统在运行中与外部环境发生信息、物质、能量的交换,自身有着特定的结构形式和特定的行为功能。
- 生态系统的组织观。它认为组织是一个为实现一定目标而存在的类生命体的有机结构。在一个组织中,既存在着保持组织结构相对稳定的维生体系,这种维生体系表现为一定组织内所存在的以责权关系为基础的职位职务关系网络;还存在推动和促使组织不断成长发展的创生体系,这种创生体系表现为在环境压力下组织管理体系对此作出的反应和适应的能力,表现为组织对环境变化的自适应性、自学习能力。
二:组织结构与设计
组织结构是一个组织实体为实现其特定目标,完成其工作任务,在职责、职权等方面进行划分所形成的分工协作体系,其核心是组织实体通过设计所形成的正式的职务结构及其相互关系,包括正式的上下级负责关系,部门组成的方法和各组织成员之间有效沟通、整合、协调的手段等。
组织机构设计的任务:所谓组织机构设计就是将一个组织实体按专业化分工协作原则,划分成若干性质不同的业务工作,形成一系列工作职位,然后再将这些工作职位按其内在的联系组合成若干管理层次和部门,确定各职位、各层次、各部门的职责和职权,最终联结形成一个相互联系的组织结构体系的过程。组织设计工作的直接结果就是形成组织实体内部的责权关系网络。组织管理者通过这个网络来整合组织资源、协调组织活动、引导组织行为指向目标,最终实现目标。
组织机构设计要解决三个相互联系的问题:管理层次或管理幅度的划分、部门的划分和职权的划分。因而组织机构的设计工作要完成以下三方面的任务:
- 组织的职位分析和设计
- 管理层次和部门的划分
- 组织结构形成
组织结构设计的原则是管理者在进行组织结构设计时必须遵循的最基础的出发点。任何组织在进行结构设计时都必须遵循一些共同的原则。
- 专业化分工协作原则。现代组织是社会化大生产方式下的产物。组织机构的设计必须体现社会化大生产方式的内在要求,按照专业化分工协作原则构建组织内的工作单元。按分工协作原则划分各种专业工作或职能的同时,又必须保持各单元密切的联系与协作。
- 目标至上与职能领先原则。组织机构是实现组织目标的手段,是落实组织机能或职能的载体。进行组织机构的设计,无论是决定选取何种形式的组织结构,还是决定配置哪些职位管理层次和部门,都必须服从组织目标和职能的要求,从如何实现组织目标,最优发挥组织功能出发来加以选择配置。在组织设计和调整过程中,对目标和职能的关注应是管理者优先考虑的原则之一。
- 有效管理幅度原则(最少管理层次原则,简洁性原则)。一个管理者直接有效领导管理下属的数目称为管理幅度。一般来说,任何主管人员能够直接有效领导管理的下属数目总是有限的。管理幅度过大,会造成管理者对下属工作指挥监控不力,使组织陷入失控状态;管理幅度过小又会造成组织所需配备的管理职位、部门增多,管理沟通协调困难,效率降低。因此,在组织机构设计时保持合理有效的管理幅度,是组织设计的一项重要原则。
- 责权利对等原则。责权利对等是指确定职位或部门的职责范围和工作任务要求时,必须赋予该职位或部门的相对应的职权,使之能够运用职权来调度资源完成工作任务、履行职责。与此同时,组织必须以适当的利益相配合,在工作中做到责权利相结合。
- 统―指挥原则。任何组织都是一个多层次的责权结构。组织机构的运转都是建立在组织的行政权力结构体系之上的。要使组织机构能够有效地作为一个整体进行运作,在组织设计时,必须对行政权力结构的设置实施统一指挥,即组织中每一个下属都只能接受一个上级的指挥;应当且只能够向一个上级主管直接汇报工作,避免多头领导。组织内部的专业化分工越细致,协作关系越密切,统一指挥原则对于保证组织围绕其目标高效率地展开工作就越重要。
- 因事设职和因人设职相结合原则。组织中,各个职位、部门的工作都是要由人来完成的,因此,组织职位或部门的设置首先应考虑该职位或部门所要完成的工作任务,即因事设职,做到每件事都有人做。但因事设职并不意味着在设置职位时,可以不考虑人的因素。管理必须以人为本,组织机构设计应能够让有能力的人有机会去做更具挑战性的工作,使人员在工作中得到发展和提高。因此组织设计必须考虑因事设职和因人设职相结合。
分析组织结构设计的影响因素,认识组织结构的具体特征属性,是组织机构设计的理论性基础。组织结构设计的影响因素:
- 结构变量,提供描述组织内部特征的尺度。组织结构变量提供了描述组织结构内部特征的尺度。对组织结构的内部特征属性,可从以下几个方面加以分析研究。
- 专业化分工程度。
- 规则性程度。
- 层级分布。
- 集权分权程度。
- 员工结构分布。
- 情境变量,提供了影响和决定组织结构变量的背景因素,它从组织整体上和其与环境的交互作用中反映着组织的整体特征。情境变量一般包括组织的目标和战略、组织环境、组织技术、组织规模以及组织文化等,它是组织机构设计和调整时必须考虑的重要因素。
结构变量与情景变量的关系:

管理层次:对组织管理者的管理劳动在纵向上的分工。当管理者通过委托授权机制来对其下属进行分层管理时,一方面减少了管理者的日常事务性工作,另一方面又增加了管理者对其所委托授权的各个不同层次的关系协调工作。由于任何管理者能够直接有效地指挥监管下属的数目是有限的,即管理中存在着一个有效管理幅度问题,因此,一个组织中管理层次的划分,通常是与管理幅度的界定联系在一起的。
管理幅度的大小与组织中管理层次的划分有关。在组织规模既定的情况下,管理幅度与管理层次存在以下关系:
管理幅度=组织规模÷管理层次
有效管理幅度的影响因素:
- 管理者和其所管理下属的工作能力
- 管理者及其下属的工作性质
- 管理者的工作条件和工作环境
根据管理层次的多少或管理幅度的宽窄,组织结构就有两种基本的形态:
- 金字塔式的A型结构(亦称为窄的锥型结构):管理层次较多,每一层次的管理幅度较窄,是一种传统意义下行政组织结构的基本形态。
- 优点:
- 较窄的管理幅度会提高主管的权威性和有效性
- 信息上下传递冗余较少,利用准确性高
- 缺点:
- 信息传递、反馈速度慢,环节过多会造成失真
- 高度的集权控制会影响下属工作的积极性和创造性
- 组织内的监控体系复杂。
- 扁平化的Z型结构:管理层次较少,管理幅度较大,这是一种随着网络信息技术出现的现代组织结构
- 优点:
- 信息传递反馈速度快,失真可能性较小
- 有利于发挥下属工作的积极性和创造性
- 组织对外部环境反应灵敏
- 缺点:
- 主管用于协调管理下属的工作时间增多,有时可能会造成管理失控
- 信息传递反馈中信息冗余较高,会造成信息利用的准确性下降
部门化的标志主要有三个维度:
常见的组织结构形式:
- 直线制组织结构形式:企业的一切生产经营活动都是由企业的各级主管人员直接指挥管理,不设专业的职能参谋人员和机构。企业日常的生产经营任务的分配和运作都是在厂长(经理)的直接指挥下完成的。直线制组织形式一般只适用于小型企业组织。
- 优点:
- 组织结构形式简单
- 指挥命令关系清晰统一
- 各部门各职位职责明确,能形成严明的纪律和秩序体系,管理运作成本较低
- 缺点:
- 管理决策和运作主要依赖于主管人员的个人素质能力,缺乏制度化的管理体系
- 组织中各部门之间缺乏横向联系,容易形成管理者的本位主义和狭窄视野
- 职能制组织形式:采用专业化分工的职能管理者代替了直线制中的全能管理者。为此,在组织内部设立各专业的职能部门和职能主管,由他们在其各自负责的业务范围内向组织下级各单位直接下达指标和命令,组织中下级各单位除了要服从上级单位的行政领导外,还要服从上级职能部门在其专业领域内的指挥。
- 优点:
- 每个职能管理者只负责某一职能领域的专门工作,有利于发挥专业人才的作用
- 职能主管对其所管辖的专业工作可以做得比较深人、细致,对下属的指导可以比较具体。
- 职能机构的作用如能很好发挥,则能弥补各级行政领导人管理能力的不足。
- 缺点:
- 多头领导,每个下属除了接受其行政上级领导外,还要接受职能领域中职能管理者的领导。这种多头领导容易造成下级人员的无所适从。因此,职能制在现实中没有得到广泛应用。
- 直线职能制组织形式:是职能制组织形式的一种改进。直线职能制组织形式和职能制一样,对组织中的管理工作进行了专业化分工,设立相应的职能部门,负责在相应的职能领域对组织内各单位工作进行指导管理,但是在权力配置方面,直线职能制与职能制有着本质性的不同。直线职能制下的职能管理人员在其职能专业领域的工作上只有参谋指导权,对组织中下级单位没有直接行政指挥的权力。对组织中下级单位直接发布命令指示的指挥权完全归属于组织中的行政领导人。
- 优点:直线职能制组织形式是在综合了直线制和职能制各自优点的基础上形成的。它既有利于保证统一行政指挥,又可发挥各类专业人员在管理中的作用,因此在现实中得到了广泛的应用。按职能分工建立的组织结构形式通常刚性有余、弹性不足,对环境变化的反应较迟钝。它一般适用于稳定环境下的中小企业。
- 缺点:
- 组织中各职能单位自成体系,往往会形成信息横向沟通不灵
- 容易造成职能专业人员的本位主义思考
- 不利于培养组织中的综合管理人员
- 各职能部门和直线指挥部门之间可能会出现冲突和矛盾
- 组织管理中职能参谋权和直线指挥权之间的关系处理较困难
- 事业部制和超事业部制组织形式:事业部制是一种分权制的组织形式,具体做法是,在总公司下按一定标志(如产品﹑业务类型、地区、销售渠道或客户等)分设若干个事业部或分公司。事业部或分公司是一个具有独立产品(或市场或业务)拥有独立利益和责任的部门,是独立核算自主开展业务活动的利润中心,其下属的生产单位则是成本中心,总公司实行集中政策下的分散经营,即总公司保留重大方针政策的决策权和重大人事任免权;有关日常生产经营活动的权力下放给事业部。总公司成为投资中心,通过这种方式,公司将政策的集中控制与业务的分散运作有机地结合起来。事业部制由于具有能够对市场变化做出灵活响应的特点,使之成为在全球范围内从事各种经营业务的大公司大企业普遍采用的一种组织形式。
- 优点:
- 公司能把经营多元业务的事业部专业化管理和公司总部的集中统一领导很好地结合起来,总公司和事业部之间形成比较明确的责、权、利关系
- 事业部以利润责任为目标,独立地开展自身的生产经营业务,有利于调动事业部经理的积极性、主动性和创造性,有利于培养综合的高级管理人才。
- 缺点:
- 事业部之间可能会造成资源配置的重复,造成浪费
- 当多个事业部面向共同的市场时,可能会产生组织内部同业竞争,影响公司整体目标
- 总公司与事业部之间的集权分权关系不好处理,容易出现过分集权和过分分权的现象
- 事业部在总公司统一政策的指导下独立运作,对管理人员的综合素质能力要求较高
- 矩阵制组织形式:在传统的直线职能制的垂直指挥体系之上,再架设一个横向指挥体系,形成具有双重职权关系的组织单元矩阵结构。在矩阵制组织结构中,为完成某项工作任务或项目,从组织的各实体工作单位或职能部门抽调出各类专业人员组成团队或项目组工作单元,在项目经理领导下完成该项工作任务。项目组成员在行政关系上仍然接受原来实体单位或职能部门的领导,在业务工作上接受项目组经理的领导,因而存在着双重领导关系。
- 优点:
- 加强了组织中的横向联系,克服了职能部门之间相互脱节,各自为政的现象
- 由于项目组是根据工作任务需要设立和运行的,因而提高了组织结构的灵活性和应变能力,改善了组织的资源利用效果
- 各种不同的专业人员汇集在一起工作,有利于思想交流,激发创新
- 缺点:
- 项目组随着任务的完成而解散,人员容易产生临时观念,不利于确立责任心
- 组织中存在着双重领导关系,一旦出现问题,有时难以明确责任
- 网络型组织形式:网络型组织是建立在现代因特网和IT技术基础之上的一种新型组织结构形态。它与基于行政控制关系或产权控制关系联结的传统企业组织不同,是一种基于契约关系联结的虚拟型的新型组织形式。在结构上,网络型组织一般以某个经理公司(头脑公司)为虚拟总部,面向特定的市场机会或任务,将完成此项任务所需的各种独立的专业机构或公司,通过契约关系借助于因特网和IT技术联结成一个虚拟型组织结构形式,来完成特定的任务或实现某种市场机会。网络型组织成员之间没有直接的行政联系或产权联系,而是通过建立在利益机制之上的契约关系联结形成的,透过互惠互利、相互信任协作的合作机制进行运作。
三:组织力量整合
确定一个组织中职权集中或分散的合理程度,需要考虑如下几方面影响因素:
- 经营环境条件和业务活动性质
- 组织的规模和空间分布广度
- 决策的重要性和管理者的素质
- 方针政策一致性的要求和现代控制手段的使用情况
- 组织的历史和领导者个性的影响
判断组织集权或分权程度的标志主要有:
- 所涉及决策的数目和类型
- 整个决策过程的集中程度
- 下属决策受控制的程度
分权的实现途径:
- 改变组织设计中对管理权限的制度分配
- 促成主管人员在工作中充分授权
参谋职权可分为如下几种:
四:组织文化
组织文化的内容包括五个方面:
- 组织的最高目标或宗旨
- 共同的价值观
- 作风及传统习惯
- 行为规范和规章制度
- 组织价值观的物质载体
组织文化结构大致可分为三个层次:
- 物质层(器物层):这是组织文化的表层部分,是形成制度层和精神层的条件,它折射出组织的经营思想、经营管理哲学、工作作风和审美意识。
- 制度层:这是组织文化中间层次,主要是指对组织员工和组织行为产生规范性,约束性影响的部分,它集中体现了组织文化的物质层及精神层对员工和组织行为的要求。制度层主要是规定了组织成员在共同的工作活动中所应当遵循的行为准则,主要应包括以下:
- 工作制度
- 责任制度
- 特殊制度。这主要是指组织的一些非程序化的制度,如员工民主评议干部制度、干部“五必访”制度(员工生日、结婚、死亡、生病、退休时干部要访问员工家庭)、员工与干部对话制度,庆功会制度等。
- 特殊风俗:组织特有的典礼、仪式、特色活动,如生日晚会,周末午餐会、厂庆活动、内部节日等。
- 精神层(观念层):又称组织文化的深层,主要是指组织的领导和员工共同信守的基本信念、价值标准、职业道德及精神风貌。它是组织文化的核心和灵魂,是形成组织文化的物质层和制度层的基础和原因。组织文化中有没有精神层是衡量一个组织是否形成了自己的组织文化的主要标志和标准。
组织文化具有以下五个作用
组织文化建设的步骤:
- 建立领导体制
- 建立独立的部门
- 指定计划
- 对组织现存文化的盘点
- 目标组织文化的设计
- 实施计划